Suppr超能文献

对早衰症成纤维细胞进行重编程可重新建立正常的表观遗传格局。

Reprogramming progeria fibroblasts re-establishes a normal epigenetic landscape.

作者信息

Chen Zhaoyi, Chang Wing Y, Etheridge Alton, Strickfaden Hilmar, Jin Zhigang, Palidwor Gareth, Cho Ji-Hoon, Wang Kai, Kwon Sarah Y, Doré Carole, Raymond Angela, Hotta Akitsu, Ellis James, Kandel Rita A, Dilworth F Jeffrey, Perkins Theodore J, Hendzel Michael J, Galas David J, Stanford William L

机构信息

The Sprott Centre for Stem Cell Research, Regenerative Medicine Program, Ottawa Hospital Research Institute, Ottawa, Ontario, Canada, K1H 8L6.

Department of Cellular and Molecular Medicine, University of Ottawa, Ottawa, Ontario, Canada.

出版信息

Aging Cell. 2017 Aug;16(4):870-887. doi: 10.1111/acel.12621. Epub 2017 Jun 8.

Abstract

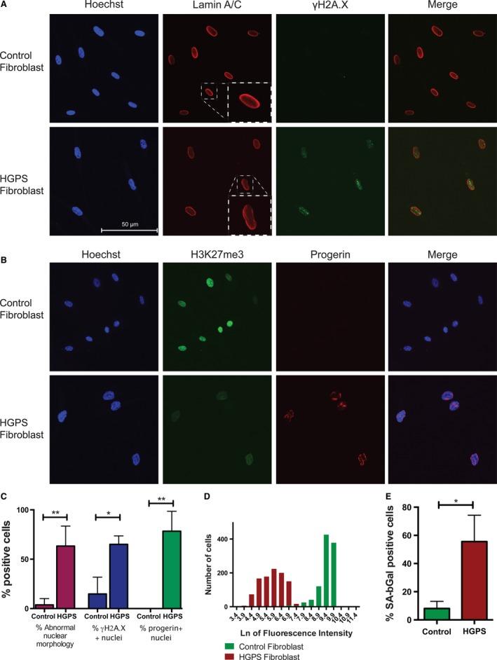
Ideally, disease modeling using patient-derived induced pluripotent stem cells (iPSCs) enables analysis of disease initiation and progression. This requires any pathological features of the patient cells used for reprogramming to be eliminated during iPSC generation. Hutchinson-Gilford progeria syndrome (HGPS) is a segmental premature aging disorder caused by the accumulation of the truncated form of Lamin A known as Progerin within the nuclear lamina. Cellular hallmarks of HGPS include nuclear blebbing, loss of peripheral heterochromatin, defective epigenetic inheritance, altered gene expression, and senescence. To model HGPS using iPSCs, detailed genome-wide and structural analysis of the epigenetic landscape is required to assess the initiation and progression of the disease. We generated a library of iPSC lines from fibroblasts of patients with HGPS and controls, including one family trio. HGPS patient-derived iPSCs are nearly indistinguishable from controls in terms of pluripotency, nuclear membrane integrity, as well as transcriptional and epigenetic profiles, and can differentiate into affected cell lineages recapitulating disease progression, despite the nuclear aberrations, altered gene expression, and epigenetic landscape inherent to the donor fibroblasts. These analyses demonstrate the power of iPSC reprogramming to reset the epigenetic landscape to a revitalized pluripotent state in the face of widespread epigenetic defects, validating their use to model the initiation and progression of disease in affected cell lineages.

摘要

理想情况下,使用患者来源的诱导多能干细胞(iPSC)进行疾病建模能够分析疾病的起始和进展。这要求在iPSC生成过程中消除用于重编程的患者细胞的任何病理特征。哈钦森 - 吉尔福德早衰综合征(HGPS)是一种节段性早衰疾病,由核纤层中称为早老素的截短形式的核纤层蛋白A积累引起。HGPS的细胞特征包括核膜泡化、外周异染色质丢失、表观遗传缺陷、基因表达改变和细胞衰老。为了使用iPSC对HGPS进行建模,需要对表观遗传景观进行详细的全基因组和结构分析,以评估疾病的起始和进展。我们从HGPS患者和对照(包括一个三联体家族)的成纤维细胞中生成了一个iPSC系库。HGPS患者来源的iPSC在多能性、核膜完整性以及转录和表观遗传谱方面与对照几乎没有区别,并且尽管供体成纤维细胞存在核异常、基因表达改变和表观遗传景观,但仍能分化为重现疾病进展的受影响细胞谱系。这些分析证明了iPSC重编程在面对广泛的表观遗传缺陷时将表观遗传景观重置为恢复活力的多能状态的能力,验证了它们在受影响细胞谱系中对疾病起始和进展进行建模的用途。

https://cdn.ncbi.nlm.nih.gov/pmc/blobs/a73c/5506428/dff790f3a14a/ACEL-16-870-g001.jpg

文献AI研究员

20分钟写一篇综述,助力文献阅读效率提升50倍。

立即体验

用中文搜PubMed

大模型驱动的PubMed中文搜索引擎

马上搜索

文档翻译

学术文献翻译模型,支持多种主流文档格式。

立即体验