Suppr超能文献

不同来源的星形胶质细胞的谱系重编程为不同的神经元亚型。

Lineage Reprogramming of Astroglial Cells from Different Origins into Distinct Neuronal Subtypes.

机构信息

Brain Institute, Federal University of Rio Grande do Norte, Natal 59056-450, Brazil.

Department of Biosystems Science and Engineering, ETH Zurich, Mattenstrasse 26, 4058 Basel, Switzerland.

出版信息

Stem Cell Reports. 2017 Jul 11;9(1):162-176. doi: 10.1016/j.stemcr.2017.05.009. Epub 2017 Jun 8.

Abstract

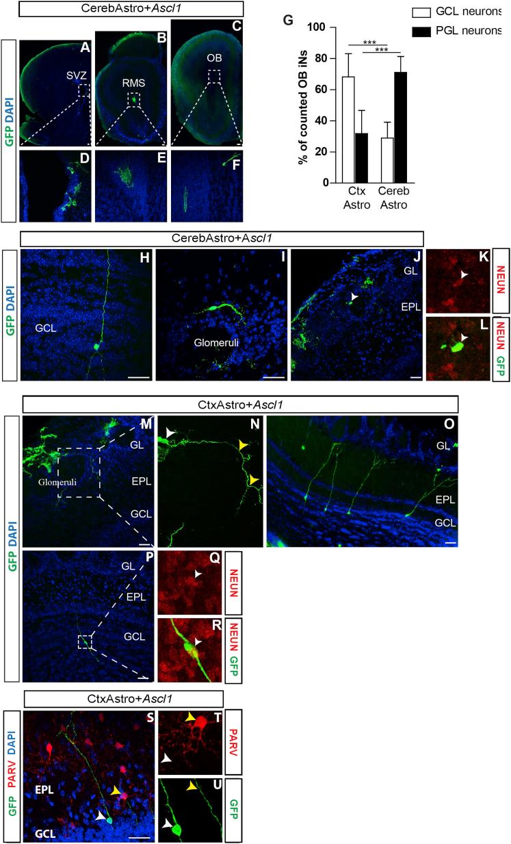
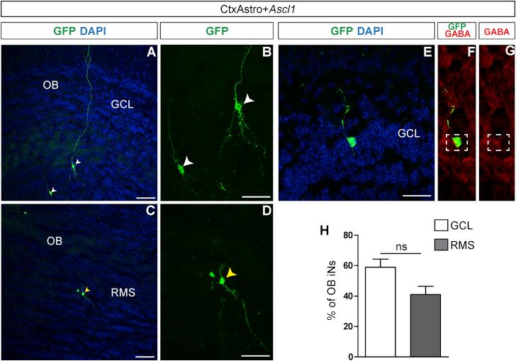
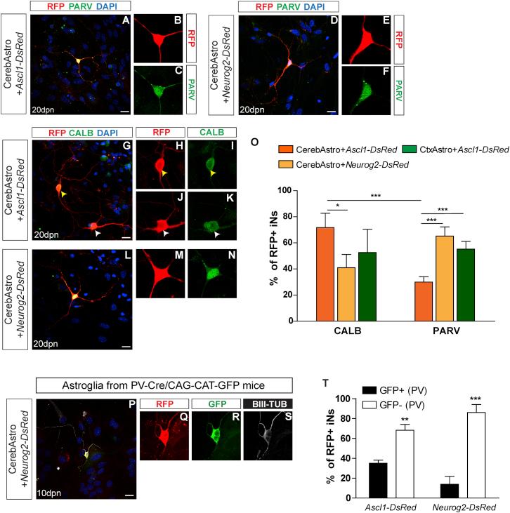
Astroglial cells isolated from the rodent postnatal cerebral cortex are particularly susceptible to lineage reprogramming into neurons. However, it remains unknown whether other astroglial populations retain the same potential. Likewise, little is known about the fate of induced neurons (iNs) in vivo. In this study we addressed these questions using two different astroglial populations isolated from the postnatal brain reprogrammed either with Neurogenin-2 (Neurog2) or Achaete scute homolog-1 (Ascl1). We show that cerebellum (CerebAstro) and cerebral cortex astroglia (CtxAstro) generates iNs with distinctive neurochemical and morphological properties. Both astroglial populations contribute iNs to the olfactory bulb following transplantation in the postnatal and adult mouse subventricular zone. However, only CtxAstro transfected with Neurog2 differentiate into pyramidal-like iNs after transplantation in the postnatal cerebral cortex. Altogether, our data indicate that the origin of the astroglial population and transcription factors used for reprogramming, as well as the region of integration, affect the fate of iNs.

摘要

从新生鼠大脑皮质中分离出的星形胶质细胞特别容易被重编程为神经元。然而,目前尚不清楚其他星形胶质细胞群体是否具有相同的潜能。同样,关于诱导神经元(iNs)在体内的命运知之甚少。在这项研究中,我们使用两种不同的星形胶质细胞群体来解决这些问题,这两种细胞群体分别来自新生大脑,用神经生成素-2(Neurog2)或 Achaete scute 同源物-1(Ascl1)进行重编程。我们表明,小脑(CerebAstro)和大脑皮层星形胶质细胞产生具有独特神经化学和形态特征的 iNs。两种星形胶质细胞群体在移植到新生和成年小鼠脑室下区后都会向嗅球中产生 iNs。然而,只有用 Neurog2 转染的 CtxAstro 在移植到新生大脑皮质后才会分化为类锥体 iNs。总之,我们的数据表明,星形胶质细胞群体的起源和用于重编程的转录因子以及整合的区域都会影响 iNs 的命运。

https://cdn.ncbi.nlm.nih.gov/pmc/blobs/e048/5511102/ed187c0c479a/gr1.jpg

文献AI研究员

20分钟写一篇综述,助力文献阅读效率提升50倍。

立即体验

用中文搜PubMed

大模型驱动的PubMed中文搜索引擎

马上搜索

文档翻译

学术文献翻译模型,支持多种主流文档格式。

立即体验