Suppr超能文献

肌球蛋白结合蛋白 talin 杆的机械稳定性控制细胞迁移和基质感应。

Mechanical stability of talin rod controls cell migration and substrate sensing.

机构信息

Faculty of Medicine and Life Sciences and BioMediTech, University of Tampere, Finland and Fimlab Laboratories, Tampere, Finland.

Zoological Institute, Cell- and Neurobiology, Karlsruhe Institute of Technology (KIT), Institute of Functional Interfaces (IFG), Karlsruhe, Germany.

出版信息

Sci Rep. 2017 Jun 15;7(1):3571. doi: 10.1038/s41598-017-03335-2.

Abstract

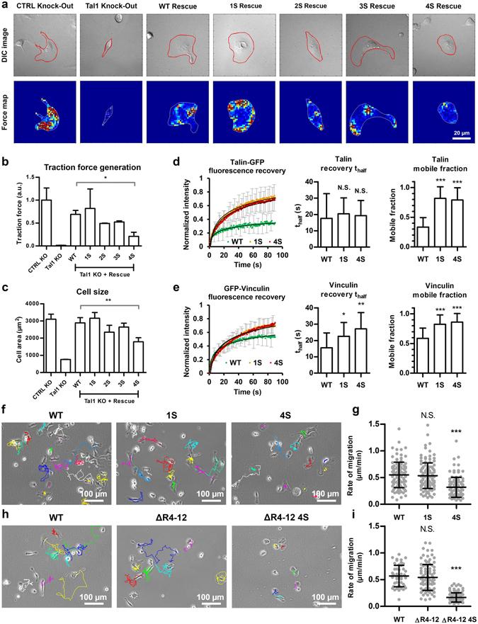
Cells adhere to the surrounding tissue and probe its mechanical properties by forming cell-matrix adhesions. Talin is a critical adhesion protein and participates in the transmission of mechanical signals between extracellular matrix and cell cytoskeleton. Force induced unfolding of talin rod subdomains has been proposed to act as a cellular mechanosensor, but so far evidence linking their mechanical stability and cellular response has been lacking. Here, by utilizing computationally designed mutations, we demonstrate that stepwise destabilization of the talin rod R3 subdomain decreases cellular traction force generation, which affects talin and vinculin dynamics in cell-matrix adhesions and results in the formation of talin-rich but unstable adhesions. We observed a connection between talin stability and the rate of cell migration and also found that talin destabilization affects the usage of different integrin subtypes and sensing of extracellular matrix proteins. Experiments with truncated forms of talin confirm the mechanosensory role of the talin R3 subdomain and exclude the possibility that the observed effects are caused by the release of talin head-rod autoinhibition. In conclusion, this study provides evidence into how the controlled talin rod domain unfolding acts as a key regulator of adhesion structure and function and consequently controls central cellular processes such as cell migration and substrate sensing.

摘要

细胞通过形成细胞-基质黏附物来黏附在周围组织上,并探测其力学特性。桩蛋白是一种关键的黏附蛋白,参与细胞外基质和细胞骨架之间的力学信号传递。力诱导的桩蛋白棒状结构域的展开被认为是一种细胞机械感受器,但到目前为止,还缺乏将其力学稳定性与细胞反应联系起来的证据。在这里,我们利用计算设计的突变,证明了桩蛋白棒状结构域 R3 亚结构域的逐步去稳定化会降低细胞牵引力的产生,这会影响细胞-基质黏附物中的桩蛋白和纽蛋白的动力学,并导致富含桩蛋白但不稳定的黏附物的形成。我们观察到了桩蛋白稳定性与细胞迁移速度之间的联系,也发现了桩蛋白去稳定化会影响不同整合素亚型的使用以及对细胞外基质蛋白的感知。用截短形式的桩蛋白进行的实验证实了桩蛋白 R3 亚结构域的机械感受器作用,并排除了观察到的效应是由桩蛋白头-杆自动抑制的释放引起的可能性。总之,这项研究提供了证据,证明了受控的桩蛋白棒状结构域展开如何作为黏附结构和功能的关键调节剂,从而控制细胞迁移和基质感知等核心细胞过程。

https://cdn.ncbi.nlm.nih.gov/pmc/blobs/9d0c/5472591/8d9bb0c355dc/41598_2017_3335_Fig1_HTML.jpg

文献检索

告别复杂PubMed语法,用中文像聊天一样搜索,搜遍4000万医学文献。AI智能推荐,让科研检索更轻松。

立即免费搜索

文件翻译

保留排版,准确专业,支持PDF/Word/PPT等文件格式,支持 12+语言互译。

免费翻译文档

深度研究

AI帮你快速写综述,25分钟生成高质量综述,智能提取关键信息,辅助科研写作。

立即免费体验