• 文献检索
  • 文档翻译
  • 深度研究
  • 学术资讯
  • Suppr Zotero 插件Zotero 插件
  • 邀请有礼
  • 套餐&价格
  • 历史记录
应用&插件
Suppr Zotero 插件Zotero 插件浏览器插件Mac 客户端Windows 客户端微信小程序
定价
高级版会员购买积分包购买API积分包
服务
文献检索文档翻译深度研究API 文档MCP 服务
关于我们
关于 Suppr公司介绍联系我们用户协议隐私条款
关注我们

Suppr 超能文献

核心技术专利:CN118964589B侵权必究
粤ICP备2023148730 号-1Suppr @ 2026

文献检索

告别复杂PubMed语法,用中文像聊天一样搜索,搜遍4000万医学文献。AI智能推荐,让科研检索更轻松。

立即免费搜索

文件翻译

保留排版,准确专业,支持PDF/Word/PPT等文件格式,支持 12+语言互译。

免费翻译文档

深度研究

AI帮你快速写综述,25分钟生成高质量综述,智能提取关键信息,辅助科研写作。

立即免费体验

全基因组和转录组测序鉴定出基因组复制因子 中的一个非编码突变是导致小头-短肢综合征的原因。

Integrated genome and transcriptome sequencing identifies a noncoding mutation in the genome replication factor as the cause of microcephaly-micromelia syndrome.

机构信息

Division of Genetics and Genomics, Manton Center for Orphan Disease, and Howard Hughes Medical Institute, Boston Children's Hospital, Boston, Massachusetts 02115, USA.

Departments of Neurology and Pediatrics, Harvard Medical School, Boston, Massachusetts 02115, USA.

出版信息

Genome Res. 2017 Aug;27(8):1323-1335. doi: 10.1101/gr.219899.116. Epub 2017 Jun 19.

DOI:10.1101/gr.219899.116
PMID:
28630177
原文链接:https://pmc.ncbi.nlm.nih.gov/articles/PMC5538549/
Abstract

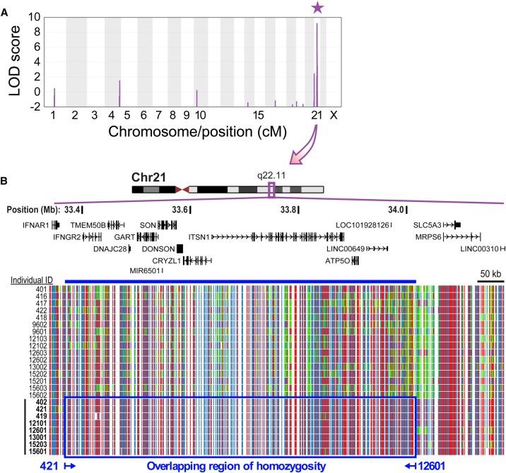
While next-generation sequencing has accelerated the discovery of human disease genes, progress has been largely limited to the "low hanging fruit" of mutations with obvious exonic coding or canonical splice site impact. In contrast, the lack of high-throughput, unbiased approaches for functional assessment of most noncoding variants has bottlenecked gene discovery. We report the integration of transcriptome sequencing (RNA-seq), which surveys all mRNAs to reveal functional impacts of variants at the transcription level, into the gene discovery framework for a unique human disease, microcephaly-micromelia syndrome (MMS). MMS is an autosomal recessive condition described thus far in only a single First Nations population and causes intrauterine growth restriction, severe microcephaly, craniofacial anomalies, skeletal dysplasia, and neonatal lethality. Linkage analysis of affected families, including a very large pedigree, identified a single locus on Chromosome 21 linked to the disease (LOD > 9). Comprehensive genome sequencing did not reveal any pathogenic coding or canonical splicing mutations within the linkage region but identified several nonconserved noncoding variants. RNA-seq analysis detected aberrant splicing in due to one of these noncoding variants, showing a causative role for disruption in MMS. We show that is expressed in progenitor cells of embryonic human brain and other proliferating tissues, is co-expressed with components of the DNA replication machinery, and that is essential for early embryonic development in mice as well, suggesting an essential conserved role for DONSON in the cell cycle. Our results demonstrate the utility of integrating transcriptomics into the study of human genetic disease when DNA sequencing alone is not sufficient to reveal the underlying pathogenic mutation.

摘要

虽然下一代测序技术加速了人类疾病基因的发现,但进展主要局限于具有明显外显子编码或规范剪接位点影响的“低垂果实”突变。相比之下,缺乏高通量、无偏的方法来对大多数非编码变体进行功能评估,这限制了基因的发现。我们报告了转录组测序(RNA-seq)的整合,该技术可以全面检测所有 mRNA,从而在转录水平上揭示变体的功能影响,并将其整合到一个独特的人类疾病——小头-短肢综合征(MMS)的基因发现框架中。MMS 是一种常染色体隐性疾病,迄今为止仅在一个第一民族群体中描述过,它会导致宫内生长受限、严重的小头畸形、颅面异常、骨骼发育不良和新生儿死亡。受影响的家族(包括一个非常大的家系)的连锁分析确定了 21 号染色体上与该疾病相关的一个单一基因座(LOD>9)。全基因组测序并未在连锁区域内发现任何致病性编码或规范剪接突变,但鉴定出了几个非保守的非编码变体。RNA-seq 分析检测到由于其中一个非编码变体导致 发生异常剪接,表明 破坏在 MMS 中起因果作用。我们表明 表达于胚胎人脑和其他增殖组织的祖细胞中,与 DNA 复制机制的组件共同表达,并且 在小鼠中对早期胚胎发育也是必需的,这表明 DONSON 在细胞周期中具有保守的重要作用。我们的结果表明,当单独进行 DNA 测序不足以揭示潜在的致病突变时,将转录组学整合到人类遗传疾病研究中是有用的。

https://cdn.ncbi.nlm.nih.gov/pmc/blobs/2c44/5538549/732b55897c55/1323f04.jpg
https://cdn.ncbi.nlm.nih.gov/pmc/blobs/2c44/5538549/7401e4fbaace/1323f01.jpg
https://cdn.ncbi.nlm.nih.gov/pmc/blobs/2c44/5538549/8c778ddab40b/1323f02.jpg
https://cdn.ncbi.nlm.nih.gov/pmc/blobs/2c44/5538549/fd4180eca247/1323f03.jpg
https://cdn.ncbi.nlm.nih.gov/pmc/blobs/2c44/5538549/732b55897c55/1323f04.jpg
https://cdn.ncbi.nlm.nih.gov/pmc/blobs/2c44/5538549/7401e4fbaace/1323f01.jpg
https://cdn.ncbi.nlm.nih.gov/pmc/blobs/2c44/5538549/8c778ddab40b/1323f02.jpg
https://cdn.ncbi.nlm.nih.gov/pmc/blobs/2c44/5538549/fd4180eca247/1323f03.jpg
https://cdn.ncbi.nlm.nih.gov/pmc/blobs/2c44/5538549/732b55897c55/1323f04.jpg

相似文献

1
Integrated genome and transcriptome sequencing identifies a noncoding mutation in the genome replication factor as the cause of microcephaly-micromelia syndrome.全基因组和转录组测序鉴定出基因组复制因子 中的一个非编码突变是导致小头-短肢综合征的原因。
Genome Res. 2017 Aug;27(8):1323-1335. doi: 10.1101/gr.219899.116. Epub 2017 Jun 19.
2
Linked-read genome sequencing identifies biallelic pathogenic variants in as a novel cause of Meier-Gorlin syndrome.连锁读取基因组测序确定 biallelic 致病性变异体 是 Meier-Gorlin 综合征的一个新病因。
J Med Genet. 2020 Mar;57(3):195-202. doi: 10.1136/jmedgenet-2019-106396. Epub 2019 Nov 29.
3
Biallelic and De Novo Variants in DONSON Reveal a Clinical Spectrum of Cell Cycle-opathies with Microcephaly, Dwarfism and Skeletal Abnormalities.DONSON 中的双等位基因和新生变异揭示了具有小头畸形、侏儒症和骨骼异常的细胞周期疾病的临床谱。
Am J Med Genet A. 2019 Oct;179(10):2056-2066. doi: 10.1002/ajmg.a.61315. Epub 2019 Aug 13.
4
Identification of compound heterozygous variants in the noncoding RNU4ATAC gene in a Chinese family with two successive foetuses with severe microcephaly.在中国一个连续两胎胎儿严重小头畸形的家系中,鉴定出非编码 RNU4ATAC 基因的复合杂合变异。
Hum Genomics. 2018 Jan 25;12(1):3. doi: 10.1186/s40246-018-0135-9.
5
Microcephaly, short stature, and limb abnormality disorder due to novel autosomal biallelic DONSON mutations in two German siblings.由于两个德国兄妹中存在新的常染色体双等位 DONSON 突变,导致小头畸形、身材矮小和肢体异常障碍。
Eur J Hum Genet. 2018 Sep;26(9):1282-1287. doi: 10.1038/s41431-018-0128-0. Epub 2018 May 14.
6
Further Delineation of the Microcephaly-Micromelia Syndrome Associated with Loss-of-Function Variants in .与……功能丧失变异相关的小头畸形-短肢综合征的进一步描述
Mol Syndromol. 2019 May;10(3):171-176. doi: 10.1159/000497337. Epub 2019 Mar 6.
7
Mutations in DONSON disrupt replication fork stability and cause microcephalic dwarfism.DONSON基因的突变会破坏复制叉的稳定性,并导致小头畸形侏儒症。
Nat Genet. 2017 Apr;49(4):537-549. doi: 10.1038/ng.3790. Epub 2017 Feb 13.
8
CIT, a gene involved in neurogenic cytokinesis, is mutated in human primary microcephaly.CIT,一个参与神经发生胞质分裂的基因,在人类原发性小头畸形中发生突变。
Hum Genet. 2016 Oct;135(10):1199-207. doi: 10.1007/s00439-016-1724-0. Epub 2016 Aug 12.
9
Whole genome sequencing identifies pathogenic RNU4ATAC variants in a child with recurrent encephalitis, microcephaly, and normal stature.全基因组测序鉴定出一名复发性脑炎、小头畸形和正常身材儿童的致病性 RNU4ATAC 变异体。
Am J Med Genet A. 2021 Nov;185(11):3502-3506. doi: 10.1002/ajmg.a.62457. Epub 2021 Aug 18.
10
The microcephaly gene Donson is essential for progenitors of cortical glutamatergic and GABAergic neurons.小头畸形基因 Donson 对于皮质谷氨酸能和 GABA 能神经元祖细胞是必需的。
PLoS Genet. 2021 Mar 19;17(3):e1009441. doi: 10.1371/journal.pgen.1009441. eCollection 2021 Mar.

引用本文的文献

1
Humeroradial Synostosis: An Updated Classification and Differential Diagnosis Based on Genetic Aetiology.肱桡关节融合:基于遗传病因的最新分类与鉴别诊断
Clin Genet. 2025 Oct;108(4):379-392. doi: 10.1111/cge.70023. Epub 2025 Jul 17.
2
Exploring Aerobic Energy Metabolism in Breast Cancer: A Mutational Profile of Glycolysis and Oxidative Phosphorylation.探索乳腺癌中的有氧能量代谢:糖酵解和氧化磷酸化的突变谱
Int J Mol Sci. 2024 Nov 23;25(23):12585. doi: 10.3390/ijms252312585.
3
Mutations in abnormal spindle disrupt temporal transcription factor expression and trigger immune responses in the Drosophila brain.

本文引用的文献

1
Mutations in DONSON disrupt replication fork stability and cause microcephalic dwarfism.DONSON基因的突变会破坏复制叉的稳定性,并导致小头畸形侏儒症。
Nat Genet. 2017 Apr;49(4):537-549. doi: 10.1038/ng.3790. Epub 2017 Feb 13.
2
Analysis of protein-coding genetic variation in 60,706 humans.对60706名人类的蛋白质编码基因变异进行分析。
Nature. 2016 Aug 18;536(7616):285-91. doi: 10.1038/nature19057.
3
Splicing Defects in the AAAS Gene Leading to both Exon Skipping and Partial Intron Retention in a Tunisian Patient with Allgrove Syndrome.
异常纺锤体突变会扰乱果蝇大脑中时空转录因子的表达,并引发免疫反应。
Genetics. 2023 Dec 6;225(4). doi: 10.1093/genetics/iyad188.
4
DONSON is required for CMG helicase assembly in the mammalian cell cycle.在哺乳动物细胞周期中,DONSON 对于 CMG 解旋酶的组装是必需的。
EMBO Rep. 2023 Nov 6;24(11):e57677. doi: 10.15252/embr.202357677. Epub 2023 Oct 2.
5
DNSN-1 recruits GINS for CMG helicase assembly during DNA replication initiation in .DNSN-1 在 DNA 复制起始过程中招募 GINS 形成 CMG 解旋酶复合物。
Science. 2023 Sep 22;381(6664):eadi4932. doi: 10.1126/science.adi4932.
6
In silico protein interaction screening uncovers DONSON's role in replication initiation.计算机蛋白质相互作用筛选揭示 DONSON 在复制起始中的作用。
Science. 2023 Sep 22;381(6664):eadi3448. doi: 10.1126/science.adi3448.
7
Novel role of DONSON in CMG helicase assembly during vertebrate DNA replication initiation.DONSON 在脊椎动物 DNA 复制起始过程中 CMG 解旋酶组装中的新作用。
EMBO J. 2023 Sep 4;42(17):e114131. doi: 10.15252/embj.2023114131. Epub 2023 Jul 17.
8
The expanding genetic and clinical landscape associated with Meier-Gorlin syndrome.与 Meier-Gorlin 综合征相关的遗传和临床领域的扩展。
Eur J Hum Genet. 2023 Aug;31(8):859-868. doi: 10.1038/s41431-023-01359-z. Epub 2023 Apr 14.
9
A progeroid syndrome caused by a deep intronic variant in TAPT1 is revealed by RNA/SI-NET sequencing.一种由 TAPT1 内含子深处变异引起的早老综合征通过 RNA/SI-NET 测序揭示。
EMBO Mol Med. 2023 Feb 8;15(2):e16478. doi: 10.15252/emmm.202216478. Epub 2023 Jan 18.
10
Single-cell delineation of lineage and genetic identity in the mouse brain.单细胞描绘小鼠大脑中的谱系和遗传身份。
Nature. 2022 Jan;601(7893):404-409. doi: 10.1038/s41586-021-04237-0. Epub 2021 Dec 15.
AAAS基因的剪接缺陷导致一名患有奥尔格罗夫综合征的突尼斯患者出现外显子跳跃和部分内含子保留。
Horm Res Paediatr. 2016;86(2):90-93. doi: 10.1159/000446539. Epub 2016 Jul 15.
4
Mutations in CDC45, Encoding an Essential Component of the Pre-initiation Complex, Cause Meier-Gorlin Syndrome and Craniosynostosis.编码前起始复合物重要组分的CDC45基因突变导致梅耶-戈林综合征和颅缝早闭。
Am J Hum Genet. 2016 Jul 7;99(1):125-38. doi: 10.1016/j.ajhg.2016.05.019. Epub 2016 Jun 30.
5
Global intron retention mediated gene regulation during CD4+ T cell activation.CD4+ T细胞激活过程中由全局内含子保留介导的基因调控。
Nucleic Acids Res. 2016 Aug 19;44(14):6817-29. doi: 10.1093/nar/gkw591. Epub 2016 Jul 1.
6
The gene cortex controls mimicry and crypsis in butterflies and moths.基因皮层控制蝴蝶和飞蛾的拟态和保护色。
Nature. 2016 Jun 2;534(7605):106-10. doi: 10.1038/nature17961.
7
A dynamic intron retention program in the mammalian megakaryocyte and erythrocyte lineages.哺乳动物巨核细胞和红细胞谱系中的动态内含子保留程序。
Blood. 2016 Apr 28;127(17):e24-e34. doi: 10.1182/blood-2016-01-692764. Epub 2016 Mar 9.
8
De Novo GMNN Mutations Cause Autosomal-Dominant Primordial Dwarfism Associated with Meier-Gorlin Syndrome.新生GMNN突变导致与迈尔-戈林综合征相关的常染色体显性原发性侏儒症。
Am J Hum Genet. 2015 Dec 3;97(6):904-13. doi: 10.1016/j.ajhg.2015.11.006.
9
Intron retention in mRNA: No longer nonsense: Known and putative roles of intron retention in normal and disease biology.mRNA中的内含子保留:不再无意义:内含子保留在正常生物学和疾病生物学中的已知及推测作用
Bioessays. 2016 Jan;38(1):41-9. doi: 10.1002/bies.201500117. Epub 2015 Nov 27.
10
Intron retention is a widespread mechanism of tumor-suppressor inactivation.内含子保留是肿瘤抑制因子失活的一种广泛机制。
Nat Genet. 2015 Nov;47(11):1242-8. doi: 10.1038/ng.3414. Epub 2015 Oct 5.