• 文献检索
  • 文档翻译
  • 深度研究
  • 学术资讯
  • Suppr Zotero 插件Zotero 插件
  • 邀请有礼
  • 套餐&价格
  • 历史记录
应用&插件
Suppr Zotero 插件Zotero 插件浏览器插件Mac 客户端Windows 客户端微信小程序
定价
高级版会员购买积分包购买API积分包
服务
文献检索文档翻译深度研究API 文档MCP 服务
关于我们
关于 Suppr公司介绍联系我们用户协议隐私条款
关注我们

Suppr 超能文献

核心技术专利:CN118964589B侵权必究
粤ICP备2023148730 号-1Suppr @ 2026

文献检索

告别复杂PubMed语法,用中文像聊天一样搜索,搜遍4000万医学文献。AI智能推荐,让科研检索更轻松。

立即免费搜索

文件翻译

保留排版,准确专业,支持PDF/Word/PPT等文件格式,支持 12+语言互译。

免费翻译文档

深度研究

AI帮你快速写综述,25分钟生成高质量综述,智能提取关键信息,辅助科研写作。

立即免费体验

一种人类内源性逆转录病毒衍生基因,可通过激活ERK通路以及诱导迁移和侵袭来促进肿瘤发生。

A human endogenous retrovirus-derived gene that can contribute to oncogenesis by activating the ERK pathway and inducing migration and invasion.

作者信息

Lemaître Cécile, Tsang Jhen, Bireau Caroline, Heidmann Thierry, Dewannieux Marie

机构信息

CNRS, UMR 9196, Institut Gustave Roussy, Villejuif, France.

Université Paris-Sud, Orsay, France.

出版信息

PLoS Pathog. 2017 Jun 26;13(6):e1006451. doi: 10.1371/journal.ppat.1006451. eCollection 2017 Jun.

DOI:10.1371/journal.ppat.1006451
PMID:28651004
原文链接:https://pmc.ncbi.nlm.nih.gov/articles/PMC5501692/
Abstract

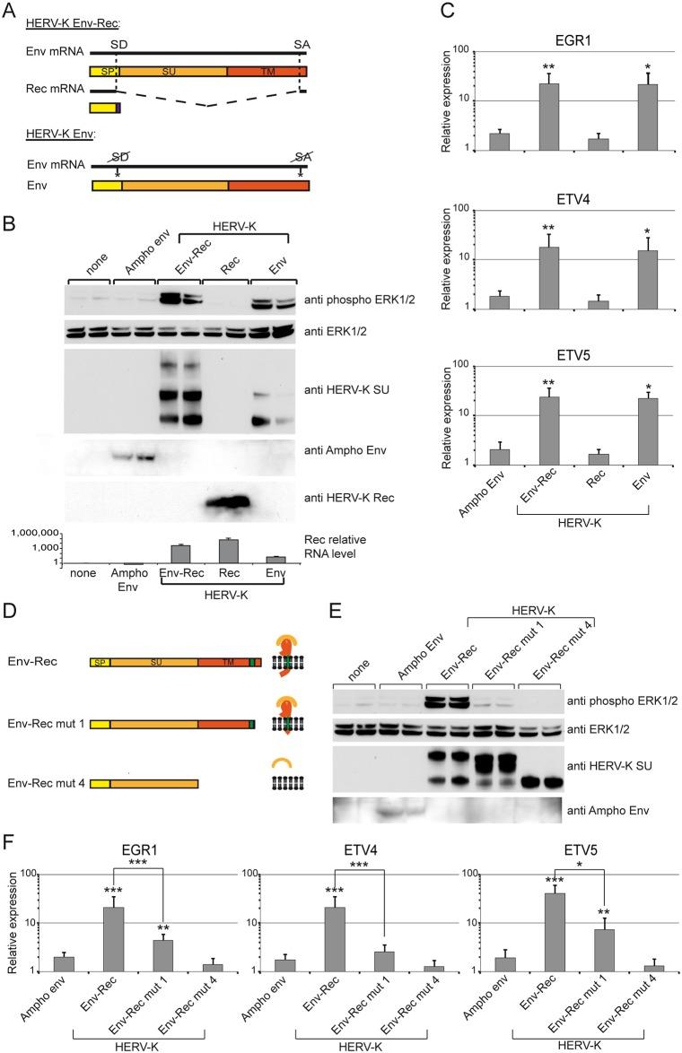
Endogenous retroviruses are cellular genes of retroviral origin captured by their host during the course of evolution and represent around 8% of the human genome. Although most are defective and transcriptionally silenced, some are still able to generate retroviral-like particles and proteins. Among these, the HERV-K(HML2) family is remarkable since its members have amplified relatively recently and many of them still have full length coding genes. Furthermore, they are induced in cancers, especially in melanoma, breast cancer and germ cell tumours, where viral particles, as well as the envelope protein (Env), can be detected. Here we show that HERV-K(HML2) Env per se has oncogenic properties. Its expression in a non-tumourigenic human breast epithelial cell line induces epithelial to mesenchymal transition (EMT), often associated with tumour aggressiveness and metastasis. In our model, this is typified by key modifications in a set of molecular markers, changes in cell morphology and enhanced cell motility. Remarkably, microarrays performed in 293T cells reveal that HERV-K(HML2) Env is a strong inducer of several transcription factors, namely ETV4, ETV5 and EGR1, which are downstream effectors of the MAPK ERK1/2 and are associated with cellular transformation. We demonstrate that HERV-K(HML2) Env effectively activates the ERK1/2 pathway in our experimental setting and that this activation depends on the Env cytoplasmic tail. In addition, this phenomenon is very specific, being absent with every other retroviral Env tested, except for Jaagsiekte Sheep Retrovirus (JSRV) Env, which is already known to have transforming properties in vivo. Though HERV-K Env is not directly transforming by itself, the newly discovered properties of this protein may contribute to oncogenesis.

摘要

内源性逆转录病毒是在进化过程中被宿主捕获的逆转录病毒起源的细胞基因,约占人类基因组的8%。尽管大多数内源性逆转录病毒存在缺陷且转录沉默,但仍有一些能够产生逆转录病毒样颗粒和蛋白质。其中,HERV-K(HML2)家族尤为突出,因为其成员在相对较近的时期发生了扩增,并且许多成员仍具有全长编码基因。此外,它们在癌症中被诱导表达,特别是在黑色素瘤、乳腺癌和生殖细胞肿瘤中,在这些肿瘤中可以检测到病毒颗粒以及包膜蛋白(Env)。在此,我们表明HERV-K(HML2) Env本身具有致癌特性。它在非致瘤性人乳腺上皮细胞系中的表达诱导上皮-间质转化(EMT),这通常与肿瘤侵袭性和转移相关。在我们的模型中,这表现为一组分子标志物的关键改变以及细胞形态的变化和细胞运动性增强。值得注意的是,在293T细胞中进行的微阵列分析显示,HERV-K(HML2) Env是几种转录因子的强效诱导剂,即ETV4、ETV5和EGR1,它们是MAPK ERK1/2的下游效应器,与细胞转化相关。我们证明,在我们的实验环境中,HERV-K(HML2) Env有效地激活了ERK1/2通路,并且这种激活依赖于Env的细胞质尾巴。此外,这种现象非常特异,除了已在体内具有转化特性的绵羊肺腺瘤病毒(JSRV)Env外,所测试的其他逆转录病毒Env均不存在这种现象。虽然HERV-K Env本身并不直接具有转化能力,但该蛋白新发现的特性可能有助于肿瘤发生。

https://cdn.ncbi.nlm.nih.gov/pmc/blobs/776d/5501692/25e768ca2f9d/ppat.1006451.g008.jpg
https://cdn.ncbi.nlm.nih.gov/pmc/blobs/776d/5501692/84ee0cb40f33/ppat.1006451.g001.jpg
https://cdn.ncbi.nlm.nih.gov/pmc/blobs/776d/5501692/ba2f78bf6998/ppat.1006451.g002.jpg
https://cdn.ncbi.nlm.nih.gov/pmc/blobs/776d/5501692/18638b6e9212/ppat.1006451.g003.jpg
https://cdn.ncbi.nlm.nih.gov/pmc/blobs/776d/5501692/779ea625fbf3/ppat.1006451.g004.jpg
https://cdn.ncbi.nlm.nih.gov/pmc/blobs/776d/5501692/12db0cf73093/ppat.1006451.g005.jpg
https://cdn.ncbi.nlm.nih.gov/pmc/blobs/776d/5501692/955c4cbad8b9/ppat.1006451.g006.jpg
https://cdn.ncbi.nlm.nih.gov/pmc/blobs/776d/5501692/611bb53b1108/ppat.1006451.g007.jpg
https://cdn.ncbi.nlm.nih.gov/pmc/blobs/776d/5501692/25e768ca2f9d/ppat.1006451.g008.jpg
https://cdn.ncbi.nlm.nih.gov/pmc/blobs/776d/5501692/84ee0cb40f33/ppat.1006451.g001.jpg
https://cdn.ncbi.nlm.nih.gov/pmc/blobs/776d/5501692/ba2f78bf6998/ppat.1006451.g002.jpg
https://cdn.ncbi.nlm.nih.gov/pmc/blobs/776d/5501692/18638b6e9212/ppat.1006451.g003.jpg
https://cdn.ncbi.nlm.nih.gov/pmc/blobs/776d/5501692/779ea625fbf3/ppat.1006451.g004.jpg
https://cdn.ncbi.nlm.nih.gov/pmc/blobs/776d/5501692/12db0cf73093/ppat.1006451.g005.jpg
https://cdn.ncbi.nlm.nih.gov/pmc/blobs/776d/5501692/955c4cbad8b9/ppat.1006451.g006.jpg
https://cdn.ncbi.nlm.nih.gov/pmc/blobs/776d/5501692/611bb53b1108/ppat.1006451.g007.jpg
https://cdn.ncbi.nlm.nih.gov/pmc/blobs/776d/5501692/25e768ca2f9d/ppat.1006451.g008.jpg

相似文献

1
A human endogenous retrovirus-derived gene that can contribute to oncogenesis by activating the ERK pathway and inducing migration and invasion.一种人类内源性逆转录病毒衍生基因,可通过激活ERK通路以及诱导迁移和侵袭来促进肿瘤发生。
PLoS Pathog. 2017 Jun 26;13(6):e1006451. doi: 10.1371/journal.ppat.1006451. eCollection 2017 Jun.
2
Oncogenic transformation by the jaagsiekte sheep retrovirus envelope protein.绵羊肺腺瘤逆转录病毒包膜蛋白介导的致癌转化
Oncogene. 2007 Feb 8;26(6):789-801. doi: 10.1038/sj.onc.1209850. Epub 2006 Aug 14.
3
The HERV-K human endogenous retrovirus envelope protein antagonizes Tetherin antiviral activity.人内源性逆转录病毒K包膜蛋白拮抗束缚素的抗病毒活性。
J Virol. 2014 Dec;88(23):13626-37. doi: 10.1128/JVI.02234-14. Epub 2014 Sep 10.
4
Activation of HERV-K Env protein is essential for tumorigenesis and metastasis of breast cancer cells.人内源性逆转录病毒-K包膜蛋白(HERV-K Env)的激活对于乳腺癌细胞的肿瘤发生和转移至关重要。
Oncotarget. 2016 Dec 20;7(51):84093-84117. doi: 10.18632/oncotarget.11455.
5
Expression of human endogenous retrovirus k envelope transcripts in human breast cancer.人类内源性逆转录病毒K包膜转录本在人乳腺癌中的表达
Clin Cancer Res. 2001 Jun;7(6):1553-60.
6
Human Endogenous Retrovirus K Rec forms a Regulatory Loop with MITF that Opposes the Progression of Melanoma to an Invasive Stage.人类内源性逆转录病毒 K 重组形成与 MITF 的调节环,该环拮抗黑素瘤向侵袭阶段的进展。
Viruses. 2020 Nov 13;12(11):1303. doi: 10.3390/v12111303.
7
Quantitation of HERV-K env gene expression and splicing in human breast cancer.人乳腺癌中HERV-K env基因表达及剪接的定量分析
Oncogene. 2003 Mar 13;22(10):1528-35. doi: 10.1038/sj.onc.1206241.
8
Cytotoxicity of human endogenous retrovirus K-specific T cells toward autologous ovarian cancer cells.人内源性逆转录病毒 K 特异性 T 细胞对自体卵巢癌细胞的细胞毒性。
Clin Cancer Res. 2015 Jan 15;21(2):471-83. doi: 10.1158/1078-0432.CCR-14-0388. Epub 2014 Nov 4.
9
Infectious Entry Pathway Mediated by the Human Endogenous Retrovirus K Envelope Protein.人类内源性逆转录病毒K包膜蛋白介导的感染性进入途径。
J Virol. 2016 Jan 20;90(7):3640-9. doi: 10.1128/JVI.03136-15.
10
Expression profiles of human endogenous retrovirus (HERV)-K and HERV-R Env proteins in various cancers.人类内源性逆转录病毒(HERV)-K 和 HERV-R Env 蛋白在各种癌症中的表达谱。
BMB Rep. 2021 Jul;54(7):368-373. doi: 10.5483/BMBRep.2021.54.7.246.

引用本文的文献

1
Human endogenous retrovirus K (HERV-K) envelope structures in pre- and postfusion by cryo-EM.通过冷冻电镜观察人类内源性逆转录病毒K(HERV-K)在融合前和融合后的包膜结构。
Sci Adv. 2025 Aug 29;11(35):eady8168. doi: 10.1126/sciadv.ady8168. Epub 2025 Aug 27.
2
Discovery of KRAS(G12D) selective degrader ASP3082.KRAS(G12D)选择性降解剂ASP3082的发现。
Commun Chem. 2025 Aug 23;8(1):254. doi: 10.1038/s42004-025-01662-4.
3
A plan or pandemonium? The conundrum of retrotransposon activation in cancer.计划还是混乱?癌症中逆转录转座子激活的难题。

本文引用的文献

1
Activation of HERV-K Env protein is essential for tumorigenesis and metastasis of breast cancer cells.人内源性逆转录病毒-K包膜蛋白(HERV-K Env)的激活对于乳腺癌细胞的肿瘤发生和转移至关重要。
Oncotarget. 2016 Dec 20;7(51):84093-84117. doi: 10.18632/oncotarget.11455.
2
EMT: 2016.EMT:2016 年。
Cell. 2016 Jun 30;166(1):21-45. doi: 10.1016/j.cell.2016.06.028.
3
The ERK cascade inhibitors: Towards overcoming resistance.ERK 级联抑制剂:克服耐药性的新途径。
Mob DNA. 2025 Aug 9;16(1):31. doi: 10.1186/s13100-025-00368-7.
4
Glial reactivity and cognitive decline follow chronic heterochromatin loss in neurons.神经胶质细胞反应性和认知衰退继发于神经元慢性异染色质丢失。
Nat Commun. 2025 Aug 8;16(1):7325. doi: 10.1038/s41467-025-61319-7.
5
The Role of Human Endogenous Retroviruses in the Initiation and Progression of Melanoma.人类内源性逆转录病毒在黑色素瘤发生和发展中的作用
Biomedicines. 2025 Jul 8;13(7):1662. doi: 10.3390/biomedicines13071662.
6
Identification and characterization of functional and trans-dominant negative HERV-K (HML-2) Rec proteins encoded in the human genome.人类基因组中编码的功能性和反式显性负性HERV-K(HML-2)Rec蛋白的鉴定与表征。
bioRxiv. 2025 Jul 7:2025.07.07.663474. doi: 10.1101/2025.07.07.663474.
7
Human endogenous retrovirus-K envelope protein is aberrantly expressed in serous ovarian cancer and promotes chemosensitivity via NF-κB/P-glycoprotein pathway inhibition.人类内源性逆转录病毒-K包膜蛋白在浆液性卵巢癌中异常表达,并通过抑制NF-κB/ P-糖蛋白途径促进化疗敏感性。
J Ovarian Res. 2025 Jul 4;18(1):146. doi: 10.1186/s13048-025-01722-2.
8
Exploring viral mimicry combined with epigenetics and tumor immunity: new perspectives in cancer therapy.探索病毒模拟与表观遗传学及肿瘤免疫的结合:癌症治疗的新视角。
Int J Biol Sci. 2025 Jan 6;21(3):958-973. doi: 10.7150/ijbs.103877. eCollection 2025.
9
An integrated approach for the accurate detection of HERV-K HML-2 transcription and protein synthesis.一种用于准确检测人内源性逆转录病毒-K HML-2转录和蛋白质合成的综合方法。
Nucleic Acids Res. 2025 Jan 11;53(2). doi: 10.1093/nar/gkaf011.
10
Human Endogenous Retroviruses Expression in Autoimmunity.人类内源性逆转录病毒在自身免疫中的表达
Yale J Biol Med. 2024 Dec 19;97(4):521-528. doi: 10.59249/OIKF8301. eCollection 2024 Dec.
Drug Resist Updat. 2016 Mar;25:1-12. doi: 10.1016/j.drup.2015.12.001. Epub 2016 Jan 2.
4
HERV-K(HML-2), a seemingly silent subtenant - but still waters run deep.人内源性逆转录病毒K(HML-2),一个看似沉默的“次租户”——实则深藏不露。
APMIS. 2016 Jan-Feb;124(1-2):67-87. doi: 10.1111/apm.12475.
5
Human endogenous retroviruses: friend or foe?人类内源性逆转录病毒:是友还是敌?
APMIS. 2016 Jan-Feb;124(1-2):4-10. doi: 10.1111/apm.12476.
6
Role for a Zinc Finger Protein (Zfp111) in Transformation of 208F Rat Fibroblasts by Jaagsiekte Sheep Retrovirus Envelope Protein.锌指蛋白(Zfp111)在绵羊肺腺瘤逆转录病毒包膜蛋白转化208F大鼠成纤维细胞中的作用
J Virol. 2015 Oct;89(20):10453-66. doi: 10.1128/JVI.01631-15. Epub 2015 Aug 5.
7
Mammalian Endogenous Retroviruses.哺乳动物内源性逆转录病毒。
Microbiol Spectr. 2015 Feb;3(1):MDNA3-0009-2014. doi: 10.1128/microbiolspec.MDNA3-0009-2014.
8
Early Steps of Jaagsiekte Sheep Retrovirus-Mediated Cell Transformation Involve the Interaction between Env and the RALBP1 Cellular Protein.绵羊肺腺瘤逆转录病毒介导的细胞转化早期步骤涉及Env与细胞蛋白RALBP1之间的相互作用。
J Virol. 2015 Aug;89(16):8462-73. doi: 10.1128/JVI.00590-15. Epub 2015 Jun 3.
9
Differential expression of HERV-K (HML-2) proviruses in cells and virions of the teratocarcinoma cell line Tera-1.人内源性逆转录病毒K(HML-2)前病毒在畸胎瘤细胞系Tera-1的细胞和病毒颗粒中的差异表达。
Viruses. 2015 Mar 4;7(3):939-68. doi: 10.3390/v7030939.
10
ETV5 transcription program links BDNF and promotion of EMT at invasive front of endometrial carcinomas.ETV5 转录程序将 BDNF 与子宫内膜癌侵袭前沿 EMT 的促进联系起来。
Carcinogenesis. 2014 Dec;35(12):2679-86. doi: 10.1093/carcin/bgu198. Epub 2014 Sep 18.