Suppr超能文献

活性氧物种的不同水平与β细胞质量可塑性协调代谢活性。

Distinct Levels of Reactive Oxygen Species Coordinate Metabolic Activity with Beta-cell Mass Plasticity.

机构信息

DFG Center for Regenerative Therapies Dresden, Technische Universität Dresden, Dresden, Germany.

Paul Langerhans Institute Dresden of the Helmholtz Zentrum München at the University Hospital and Faculty of Medicine Carl Gustav Carus of Technische Universität Dresden, Dresden, Germany.

出版信息

Sci Rep. 2017 Jun 26;7(1):3994. doi: 10.1038/s41598-017-03873-9.

Abstract

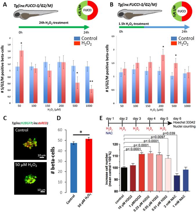
The pancreatic beta-cells control glucose homeostasis by secreting insulin in response to nutrient intake. The number of beta-cells is under tight metabolic control, as this number increases with higher nutrient intake. However, the signaling pathways matching nutrition with beta-cell mass plasticity remain poorly defined. By applying pharmacological and genetic manipulations, we show that reactive oxygen species (ROS) regulate dose-dependently beta-cell proliferation in vivo and in vitro. In particular, reducing ROS levels in beta-cells blocks their proliferation in response to nutrients. Using a non-invasive genetic sensor of intracellular hydrogen peroxide (HO), we reveal that glucose can directly increase the levels of HO. Furthermore, a moderate increase in HO levels can stimulate beta-cell proliferation. Interestingly, while high HO levels are inhibitory to beta-cell proliferation, they expand beta-cell mass in vivo by inducing rapid beta-cell neogenesis. Our study thus reveals a ROS-level-dependent mechanism linking nutrients with beta-cell mass plasticity. Hence, given the requirement of ROS for beta-cell mass expansion, antioxidant therapies should be applied with caution in diabetes.

摘要

胰岛β细胞通过响应营养摄入分泌胰岛素来控制血糖稳态。β细胞的数量受到严格的代谢控制,因为β细胞的数量随着营养摄入的增加而增加。然而,将营养物质与β细胞质量可塑性相匹配的信号通路仍未得到明确界定。通过应用药理学和遗传学操作,我们表明活性氧(ROS)在体内和体外以剂量依赖的方式调节β细胞的增殖。特别是,降低β细胞中的 ROS 水平会阻止它们对营养物质的增殖反应。使用细胞内过氧化氢(HO)的非侵入性遗传传感器,我们揭示了葡萄糖可以直接增加 HO 的水平。此外,HO 水平的适度增加可以刺激β细胞增殖。有趣的是,虽然高 HO 水平对β细胞增殖具有抑制作用,但它们通过诱导快速β细胞新生来增加β细胞质量。因此,我们的研究揭示了一种依赖 ROS 水平的机制,将营养物质与β细胞质量可塑性联系起来。因此,鉴于 ROS 对β细胞质量扩张的需求,在糖尿病中应谨慎应用抗氧化治疗。

https://cdn.ncbi.nlm.nih.gov/pmc/blobs/d6fb/5484671/96eabb4c9268/41598_2017_3873_Fig1_HTML.jpg

文献AI研究员

20分钟写一篇综述,助力文献阅读效率提升50倍。

立即体验

用中文搜PubMed

大模型驱动的PubMed中文搜索引擎

马上搜索

文档翻译

学术文献翻译模型,支持多种主流文档格式。

立即体验