Department of Biochemistry, University of Toronto, Toronto, ON, Canada.
Programme in Molecular Medicine, Research Institute, Hospital for Sick Children, Toronto, ON, Canada.
EMBO Mol Med. 2017 Sep;9(9):1224-1243. doi: 10.15252/emmm.201607137.
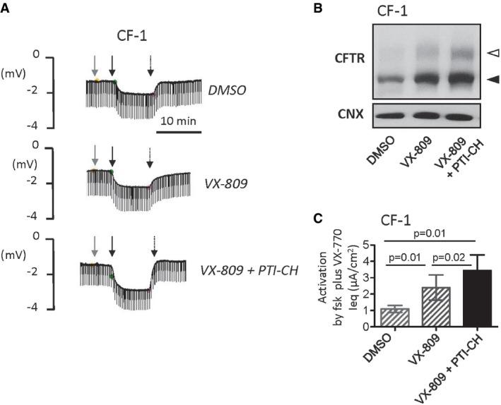
The combination therapy of lumacaftor and ivacaftor (Orkambi) is approved for patients bearing the major cystic fibrosis (CF) mutation: It has been predicted that Orkambi could treat patients with rarer mutations of similar "theratype"; however, a standardized approach confirming efficacy in these cohorts has not been reported. Here, we demonstrate that patients bearing the rare mutation: c.3700 A>G, causing protein misprocessing and altered channel function-similar to ΔF508-CFTR, are unlikely to yield a robust Orkambi response. While and biochemical studies confirmed that this mutation could be corrected and potentiated by lumacaftor and ivacaftor, respectively, this combination led to a minor response in patient-derived tissue. A CRISPR/Cas9-edited bronchial epithelial cell line bearing this mutation enabled studies showing that an "amplifier" compound, effective in increasing the levels of immature CFTR protein, augmented the Orkambi response. Importantly, this "amplifier" effect was recapitulated in patient-derived nasal cultures-providing the first evidence for its efficacy in augmenting Orkambi in tissues harboring a rare CF-causing mutation. We propose that this multi-disciplinary approach, including creation of CRISPR/Cas9-edited cells to profile modulators together with validation using primary tissue, will facilitate therapy development for patients with rare CF mutations.
利那洛肽和依伐卡托(Orkambi)联合疗法已获批准用于携带主要囊性纤维化(CF)突变的患者:据预测,Orkambi 可治疗具有类似“治疗类型”的罕见突变的患者;然而,尚未报道一种标准化方法来证实这些队列中的疗效。在这里,我们证明携带罕见突变 c.3700 A>G 的患者,导致蛋白质错误加工和改变通道功能-类似于 ΔF508-CFTR,不太可能产生强大的 Orkambi 反应。虽然和生化研究证实,这种突变可以分别被 lumacaftor 和 ivacaftor 纠正和增强,但这种组合在患者来源的组织中导致了轻微的反应。携带这种突变的 CRISPR/Cas9 编辑的支气管上皮细胞系进行的研究表明,一种“增强剂”化合物可有效增加不成熟 CFTR 蛋白的水平,从而增强 Orkambi 的反应。重要的是,这种“增强剂”效应在患者来源的鼻培养物中得到了再现-为其在携带罕见 CF 致病突变的组织中增强 Orkambi 的疗效提供了首个证据。我们提出,这种多学科方法,包括创建 CRISPR/Cas9 编辑细胞来分析调节剂以及使用原发性组织进行验证,将有助于为携带罕见 CF 突变的患者开发治疗方法。