Cancer Epigenetics Program, Fox Chase Cancer Center, Philadelphia, PA 19111, United States.
Department of Biostatistics and Bioinformatics, Fox Chase Cancer Center, Philadelphia, PA 19111, United States.
EBioMedicine. 2017 Aug;22:28-43. doi: 10.1016/j.ebiom.2017.06.024. Epub 2017 Jun 27.
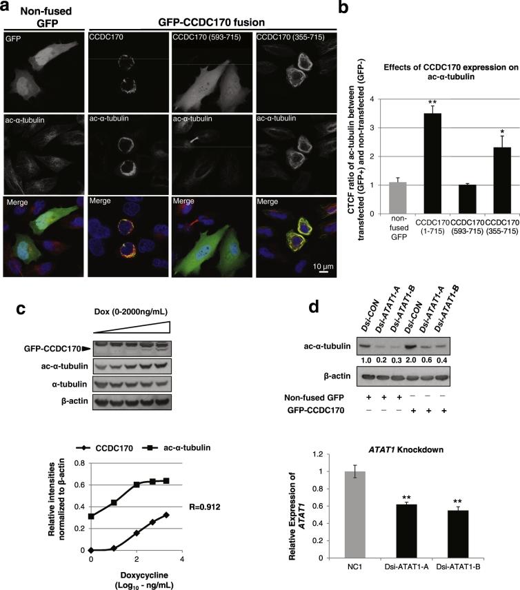
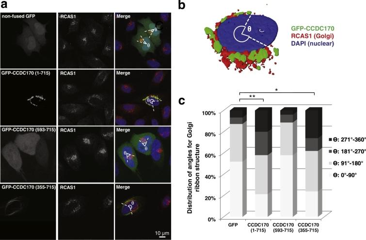
Genome-Wide Association Studies (GWAS) and subsequent fine-mapping studies (>50) have implicated single nucleotide polymorphisms (SNPs) located at the CCDC170/C6ORF97-ESR1 locus (6q25.1) as being associated with the risk of breast cancer. Surprisingly, our analysis using genome-wide differential allele-specific expression (DASE), an indicator for breast cancer susceptibility, suggested that the genetic alterations of CCDC170, but not ESR1, account for GWAS-associated breast cancer risk at this locus. Breast cancer-associated CCDC170 nonsense mutations and rearrangements have also been detected, with the latter being specifically implicated in driving breast cancer. Here we report that the wild type CCDC170 protein localizes to the region of the Golgi apparatus and binds Golgi-associated microtubules (MTs), and that breast cancer-linked truncations of CCDC170 result in loss of Golgi localization. Overexpression of wild type CCDC170 triggers Golgi reorganization, and enhances Golgi-associated MT stabilization and acetyltransferase ATAT1-dependent α-tubulin acetylation. Golgi-derived MTs regulate cellular polarity and motility, and we provide evidence that dysregulation of CCDC170 affects polarized cell migration. Taken together, our findings demonstrate that CCDC170 plays an essential role in Golgi-associated MT organization and stabilization, and implicate a mechanism for how perturbations in the CCDC170 gene may contribute to the hallmark changes in cell polarity and motility seen in breast cancer.
全基因组关联研究(GWAS)和随后的精细定位研究(>50 项)表明,位于 CCDC170/C6ORF97-ESR1 基因座(6q25.1)的单核苷酸多态性(SNPs)与乳腺癌风险相关。令人惊讶的是,我们使用全基因组差异等位基因特异性表达(DASE)进行的分析,DASE 是乳腺癌易感性的一个指标,表明 CCDC170 的遗传改变而不是 ESR1 ,导致了该基因座与 GWAS 相关的乳腺癌风险。还检测到与乳腺癌相关的 CCDC170 无意义突变和重排,后者特别被认为是驱动乳腺癌的原因。在这里,我们报告野生型 CCDC170 蛋白定位于高尔基体区域,并与高尔基体相关的微管(MTs)结合,而与乳腺癌相关的 CCDC170 截断导致高尔基体定位丧失。野生型 CCDC170 的过表达会引发高尔基体重组,并增强与高尔基体相关的 MT 稳定性和乙酰转移酶 ATAT1 依赖性α-微管蛋白乙酰化。高尔基体衍生的 MTs 调节细胞极性和运动性,我们提供的证据表明,CCDC170 的失调会影响极化细胞的迁移。总之,我们的研究结果表明 CCDC170 在高尔基体相关的 MT 组织和稳定性中发挥着重要作用,并暗示了 CCDC170 基因的扰动如何可能导致乳腺癌中细胞极性和运动性的标志性变化的机制。