Suppr超能文献

比较丙泊酚和右美托咪定夜间输注治疗重症监护病房(ICU)的躁动和混合型谵妄:巴塞尔ProDex临床试验方案

Comparison of propofol and dexmedetomidine infused overnight to treat hyperactive and mixed ICU delirium: a protocol for the Basel ProDex clinical trial.

作者信息

Hollinger Alexa, Ledergerber Katrin, von Felten Stefanie, Sutter Raoul, Rüegg Stephan, Gantner Lukas, Zimmermann Sibylle, Blum Andrea, Steiner Luzius A, Marsch Stephan, Siegemund Martin

机构信息

Department of Anaesthesia, Surgical Intensive Care, Prehospital Emergency Medicine and Pain Therapy, University Hospital Basel, Basel, Switzerland.

Department for Clinical Neurophysiology, Epilepsy and Movement Disorders, University Hospital Basel, Basel, Switzerland.

出版信息

BMJ Open. 2017 Jul 13;7(7):e015783. doi: 10.1136/bmjopen-2016-015783.

Abstract

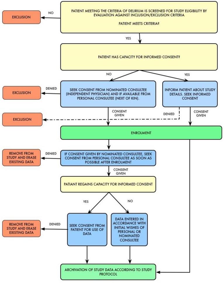
BACKGROUND/OBJECTIVES: Delirium is a neurobehavioural disturbance that frequently develops particularly in the intensive care unit (ICU) population. It was first described more than half a century ago, where it was already discovered as a state that might come along with serious complications such as prolonged ICU and hospital stay, reduced quality of life and increased mortality. However, in most cases, there is still lack of proof for causal relationship. Its presence frequently remains unrecognised due to suggested predominance of the hypoactive form. Furthermore, in the general ICU population, it has been shown that the duration of delirium is associated with worse long-term cognitive function. Due to the multifactorial origin of delirium, we have several but no incontestable treatment options. Nonetheless, delirium bears a high burden for patient, family members and the medical care team.The Basel ProDex Study targets improvement of hyperactive and mixed delirium therapy in critically ill patients. We will focus on reducing the duration and severity of delirium by implementing dexmedetomidine into the treatment plan. Dexmedetomidine compared with other sedatives shows fewer side effects representing a better risk profile for delirium treatment in general. This could further contribute to higher patient safety.The aim of the BaProDex Trial is to assess the superiority of dexmedetomidine to propofol for treatment of hyperactive and mixed delirium in the ICU. We hypothesise that dexmedetomidine, compared with propofol administered at night, shortens both the duration and severity of delirium.

METHODS/DESIGN: The Basel ProDex Study is an investigator-initiated, one-institutional, two-centre randomised controlled clinical trial for the treatment of delirium with dexmedetomidine versus propofol in 316 critically ill patients suffering from hyperactive and mixed delirium. The primary outcome measure is delirium duration in hours. Secondary outcomes include delirium-free days at day 28, death at day 28, delirium severity, amount of ventilator days, amount of rescue sedation with haloperidol, length of ICU and hospital stay, and pharmaceutical economic analysis of the treatments. Sample size was estimated to be able to show the superiority of dexmedetomidine compared with propofol regarding the duration of delirium in hours. The trial will be externally monitored according to good clinical practice (GCP) requirements. There are no interim analyses planned for this trial.

ETHICS AND DISSEMINATION

This study will be conducted in compliance with the protocol, the current version of the Declaration of Helsinki, the International Conference on Harmonization- Good Clinical Practice (ICH-GCP) or Europäische Norm International Organization for Standardization (ISO EN 14155; as far as applicable) as well as all national legal and regulatory requirements. Only the study team will have access to trial specific data. Anonymisation will be achieved by a unique patient identification code. Trial data will be archived for a minimum of 10 years after study termination. We plan to publish the data in a major peer-reviewed clinical journal.

TRIALS REGISTRATION

ClinicalTrials.gov Identifier: NCT02807467 PROTOCOL VERSION: Clinical Study Protocol Version 2, 16.08.2016.

摘要

背景/目的:谵妄是一种神经行为障碍,在重症监护病房(ICU)患者中经常出现。半个多世纪前首次对其进行描述,当时就已发现它可能伴随诸如延长ICU和住院时间、降低生活质量以及增加死亡率等严重并发症。然而,在大多数情况下,因果关系仍缺乏证据。由于推测以活动减退型为主,其存在常常未被识别。此外,在普通ICU患者中,已表明谵妄持续时间与更差的长期认知功能相关。由于谵妄的多因素起源,我们有多种但并非无可争议的治疗选择。尽管如此,谵妄给患者、家属和医疗团队带来了沉重负担。巴塞尔ProDex研究旨在改善危重症患者中活动亢进型和混合型谵妄的治疗效果。我们将专注于通过将右美托咪定纳入治疗方案来缩短谵妄的持续时间和减轻其严重程度。与其他镇静剂相比,右美托咪定显示出更少的副作用总体上为谵妄治疗带来更好的风险状况评估。这可能进一步提高患者安全性。BaProDex试验旨在评估右美托咪定与丙泊酚治疗ICU中活动亢进型和混合型谵妄的优越性。我们假设与夜间给予丙泊酚相比右美托咪定可缩短谵妄的持续时间并减轻其严重程度。

方法/设计:巴塞尔ProDex研究是一项由研究者发起的、单机构、两中心的随机对照临床试验,用于在316例患有活动亢进型和混合型谵妄的危重症患者中比较右美托咪定与丙泊酚治疗谵妄的效果。主要结局指标是谵妄持续时间(以小时计)次要结局包括第28天无谵妄天数、第28天死亡情况、谵妄严重程度、机械通气天数、使用氟哌啶醇进行挽救性镇静的次数、ICU和住院时间以及两种治疗的药物经济学分析。样本量经估算能够显示右美托咪定在谵妄持续时间(以小时计)方面优于丙泊酚。该试验将按照良好临床实践(GCP)要求进行外部监测。本试验未计划进行中期分析

伦理与传播

本研究将按照方案以及赫尔辛基宣言的当前版本、国际协调会议-良好临床实践(ICH-GCP)或欧洲标准化国际组织(ISO EN 14155;适用时)以及所有国家法律和监管要求进行仅研究团队可获取试验特定数据。将通过唯一的患者识别码实现匿名化研究终止后试验数据将存档至少10年。我们计划在一份主要的同行评审临床杂志上发表这些数据

试验注册

ClinicalTrials.gov标识符:NCT02807467 方案版本:临床研究方案版本2,2016年8月16日

https://cdn.ncbi.nlm.nih.gov/pmc/blobs/3d73/5726074/e791db3b4197/bmjopen-2016-015783f01.jpg

文献AI研究员

20分钟写一篇综述,助力文献阅读效率提升50倍。

立即体验

用中文搜PubMed

大模型驱动的PubMed中文搜索引擎

马上搜索

文档翻译

学术文献翻译模型,支持多种主流文档格式。

立即体验