Suppr超能文献

CTGF 抑制通过抑制成纤维细胞和肌成纤维细胞的积累和血管生成来改善腹膜纤维化。

Inhibition of CTGF ameliorates peritoneal fibrosis through suppression of fibroblast and myofibroblast accumulation and angiogenesis.

机构信息

Division of Nephrology, Kanazawa University Hospital, Kanazawa, 920-8641, Japan.

Division of Blood Purification, Kanazawa University Hospital, Kanazawa, 920-8641, Japan.

出版信息

Sci Rep. 2017 Jul 14;7(1):5392. doi: 10.1038/s41598-017-05624-2.

Abstract

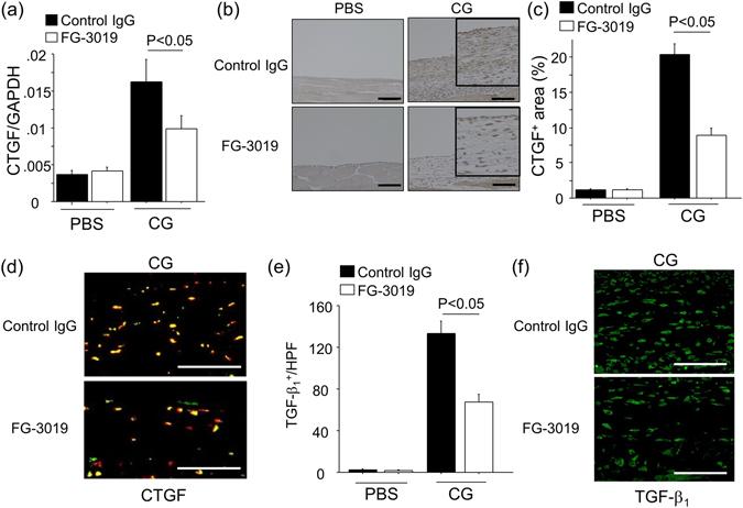
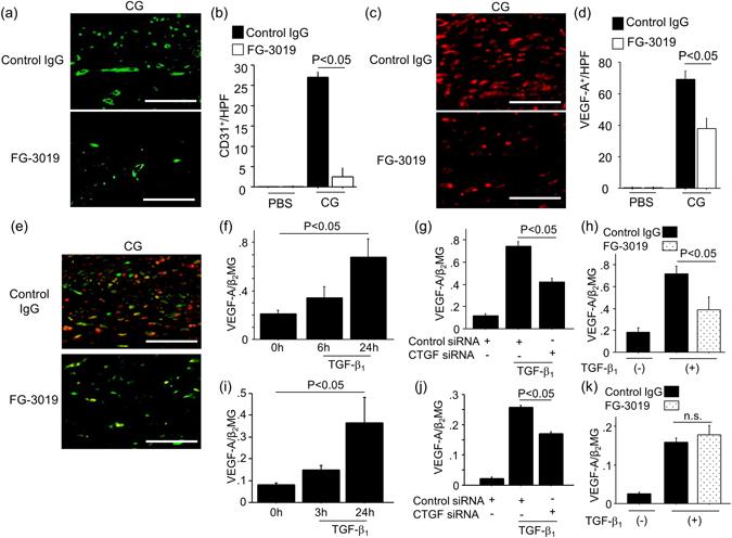
Peritoneal fibrosis (PF) is a serious complication in various clinical settings, but the mechanisms driving it remain to be fully determined. Connective tissue growth factor (CTGF) is known to regulate fibroblast activities. We therefore examined if CTGF inhibition has anti-fibrotic effects in PF. PF was induced by repetitive intraperitoneal injections of chlorhexidine gluconate (CG) in mice with type I pro-collagen promoter-driven green fluorescent protein (GFP) expression to identify fibroblasts. FG-3019, an anti-CTGF monoclonal antibody, was used to inhibit CTGF. CG-induced PF was significantly attenuated in FG-3019-treated mice. CG challenges induced marked accumulations of proliferating fibroblasts and of myofibroblasts, which were both reduced by FG-3019. Levels of peritoneal CTGF expression were increased by CG challenges, and suppressed in FG-3019-treated mice. FG-3019 treatment also reduced the number of CD31 vessels and VEGF-A-positive cells in fibrotic peritoneum. In vitro studies using NIH 3T3 fibroblasts and peritoneal mesothelial cells (PMCs) showed that CTGF blockade suppressed TGF-β-induced fibroblast proliferation and myofibroblast differentiation, PMC mesothelial-to-mesenchymal transition, and VEGF-A production. These findings suggest that the inhibition of CTGF by FG-3019 might be a novel treatment for PF through the regulation of fibroblast and myofibroblast accumulation and angiogenesis.

摘要

腹膜纤维化 (PF) 是各种临床情况下的严重并发症,但驱动其发生的机制仍有待充分确定。结缔组织生长因子 (CTGF) 已知可调节成纤维细胞的活性。因此,我们研究了 CTGF 抑制是否对 PF 具有抗纤维化作用。我们使用具有 I 型前胶原启动子驱动绿色荧光蛋白 (GFP) 表达的小鼠,通过重复腹腔内注射葡萄糖酸洗必泰来诱导 PF,以鉴定成纤维细胞。FG-3019 是一种抗 CTGF 单克隆抗体,用于抑制 CTGF。FG-3019 处理显著减轻了 CG 诱导的 PF。CG 挑战诱导的增殖性成纤维细胞和肌成纤维细胞大量积聚,FG-3019 减少了这两种细胞的积聚。CG 挑战增加了腹膜 CTGF 表达水平,FG-3019 处理的小鼠则降低了其表达水平。FG-3019 治疗还减少了纤维化腹膜中的 CD31 血管和 VEGF-A 阳性细胞数量。使用 NIH 3T3 成纤维细胞和腹膜间皮细胞 (PMCs) 的体外研究表明,CTGF 阻断抑制了 TGF-β诱导的成纤维细胞增殖和肌成纤维细胞分化、PMC 间皮-间充质转化和 VEGF-A 产生。这些发现表明,FG-3019 通过调节成纤维细胞和肌成纤维细胞的积聚和血管生成来抑制 CTGF 可能是 PF 的一种新的治疗方法。

https://cdn.ncbi.nlm.nih.gov/pmc/blobs/8727/5511333/d761e5843d9f/41598_2017_5624_Fig1_HTML.jpg

文献AI研究员

20分钟写一篇综述,助力文献阅读效率提升50倍。

立即体验

用中文搜PubMed

大模型驱动的PubMed中文搜索引擎

马上搜索

文档翻译

学术文献翻译模型,支持多种主流文档格式。

立即体验