Suppr超能文献

一种抑制BRAF突变型癌症中耐药性演变的方法。

An approach to suppress the evolution of resistance in BRAF-mutant cancer.

作者信息

Xue Yaohua, Martelotto Luciano, Baslan Timour, Vides Alberto, Solomon Martha, Mai Trang Thi, Chaudhary Neelam, Riely Greg J, Li Bob T, Scott Kerry, Cechhi Fabiola, Stierner Ulrika, Chadalavada Kalyani, de Stanchina Elisa, Schwartz Sarit, Hembrough Todd, Nanjangud Gouri, Berger Michael F, Nilsson Jonas, Lowe Scott W, Reis-Filho Jorge S, Rosen Neal, Lito Piro

机构信息

Human Oncology and Pathogenesis Program, Memorial Sloan Kettering Cancer Center (MSKCC), New York, New York, USA.

Weill Cornell-Rockefeller-Sloan Kettering Tri-institutional MD-PhD Program, New York, New York, USA.

出版信息

Nat Med. 2017 Aug;23(8):929-937. doi: 10.1038/nm.4369. Epub 2017 Jul 17.

Abstract

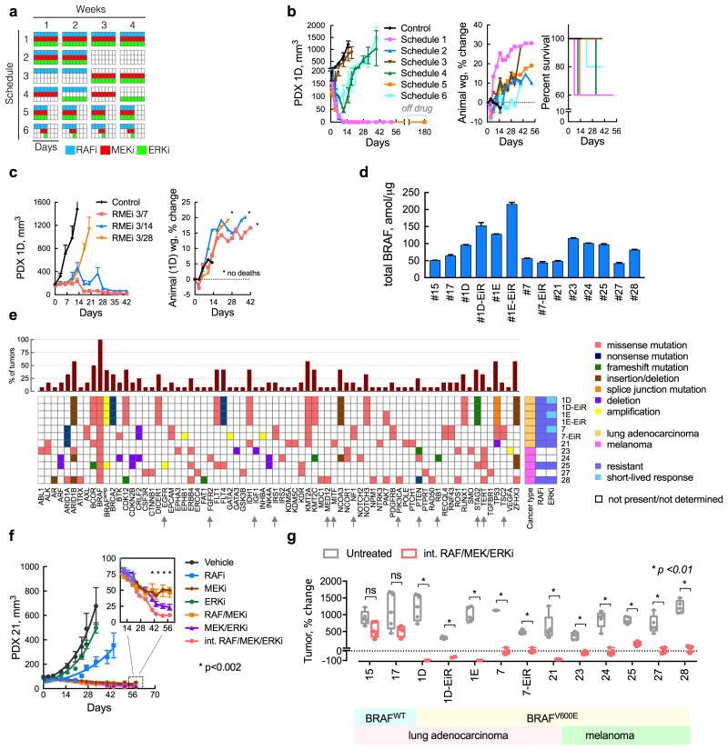
The principles that govern the evolution of tumors exposed to targeted therapy are poorly understood. Here we modeled the selection and propagation of an amplification in the BRAF oncogene (BRAF) in patient-derived tumor xenografts (PDXs) that were treated with a direct inhibitor of the kinase ERK, either alone or in combination with other ERK signaling inhibitors. Single-cell sequencing and multiplex fluorescence in situ hybridization analyses mapped the emergence of extra-chromosomal amplification in parallel evolutionary trajectories that arose in the same tumor shortly after treatment. The evolutionary selection of BRAF was determined by the fitness threshold, the barrier that subclonal populations need to overcome to regain fitness in the presence of therapy. This differed for inhibitors of ERK signaling, suggesting that sequential monotherapy is ineffective and selects for a progressively higher BRAF copy number. Concurrent targeting of the RAF, MEK and ERK kinases, however, imposed a sufficiently high fitness threshold to prevent the propagation of subclones with high-level BRAF. When administered on an intermittent schedule, this treatment inhibited tumor growth in 11/11 PDXs of lung cancer or melanoma without apparent toxicity in mice. Thus, gene amplification can be acquired and expanded through parallel evolution, enabling tumors to adapt while maintaining their intratumoral heterogeneity. Treatments that impose the highest fitness threshold will likely prevent the evolution of resistance-causing alterations and, thus, merit testing in patients.

摘要

目前对于靶向治疗下肿瘤进化所遵循的原则仍知之甚少。在此,我们对携带BRAF致癌基因(BRAF)扩增的患者来源肿瘤异种移植模型(PDXs)进行选择和增殖建模,这些模型单独或与其他ERK信号抑制剂联合使用ERK激酶直接抑制剂进行治疗。单细胞测序和多重荧光原位杂交分析绘制了治疗后不久同一肿瘤中平行进化轨迹上出现的染色体外扩增情况。BRAF的进化选择由适应度阈值决定,即亚克隆群体在有治疗的情况下恢复适应度所需克服的障碍。ERK信号抑制剂的情况有所不同,这表明序贯单药治疗无效,并会选择出BRAF拷贝数逐渐升高的情况。然而,同时靶向RAF、MEK和ERK激酶会施加足够高的适应度阈值,以阻止高BRAF水平亚克隆的增殖。当采用间歇给药方案时,这种治疗方法抑制了11/11例肺癌或黑色素瘤PDXs的肿瘤生长,且对小鼠无明显毒性。因此,基因扩增可通过平行进化获得并扩展,使肿瘤在保持瘤内异质性的同时实现适应。施加最高适应度阈值的治疗方法可能会阻止导致耐药性改变的进化,因此值得在患者中进行测试。

https://cdn.ncbi.nlm.nih.gov/pmc/blobs/2902/5696266/a85b96491570/nihms885615f1.jpg

文献AI研究员

20分钟写一篇综述,助力文献阅读效率提升50倍。

立即体验

用中文搜PubMed

大模型驱动的PubMed中文搜索引擎

马上搜索

文档翻译

学术文献翻译模型,支持多种主流文档格式。

立即体验