Wang Jin, Liu Xiaoyang, Hong Yongzhi, Wang Songtao, Chen Pin, Gu Aihua, Guo Xiaoyuan, Zhao Peng
Department of Neurosurgery, The First Affiliated Hospital, Nanjing Medical University, Nanjing, 210000, China.
Department of Intensive Care Unit, Shanghai General Hospital, Shanghai Jiao Tong University, School of Medicine, Shanghai, 201620, China.
J Exp Clin Cancer Res. 2017 Jul 17;36(1):96. doi: 10.1186/s13046-017-0549-6.
Glioblastoma (GBM) is the most common and aggressive primary brain tumor in adults. Ibrutinib, a Bruton's tyrosine kinase (BTK) inhibitor, is a novel anticancer drug used for treating several types of cancers. In this study, we aimed to determine the role of ibrutinib on GBM.
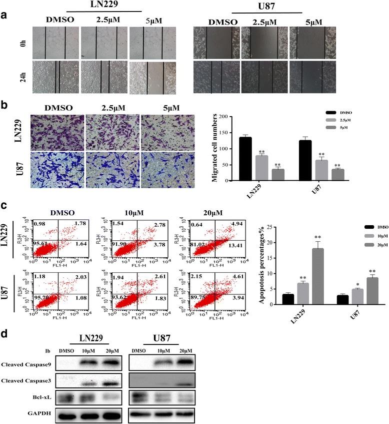
Cell proliferation was determined by using cell viability, colony formation, and 5-ethynyl-2'-deoxyuridine (EdU) assays. Cell cycle and cell apoptosis were analyzed by flow cytometry. Cell migratory ability was evaluated by wound healing assays and trans-well migration assays. ATG7 expression was knocked-down by transfection with Atg7-specific small interfering RNA. Overexpression of active Akt protein was achieved by transfecting the cells with a plasmid expressing constitutively active Akt (CA-Akt). Transmission electron microscopy was performed to examine the formation of autophagosomes in cells. Immunofluorescence and western blot analyses were used to analyze protein expression. Tumor xenografts in nude mice and immunohistochemistry were performed to evaluate the effect of ibrutinib on tumor growth in vivo.
Ibrutinib inhibited cellular proliferation and migration, and induced apoptosis and autophagy in LN229 and U87 cells. Overexpression of the active Akt protein decreased ibrutinib-induced autophagy, while inhibiting Akt by LY294002 treatment enhanced ibrutinib-induced autophagy. Specific inhibition of autophagy by 3-methyladenine (3MA) or Atg7 targeting with small interfering RNA (si-Atg7) enhanced the anti-GBM effect of ibrutinib in vitro and in vivo.
Our results indicate that ibrutinib exerts a profound antitumor effect and induces autophagy through Akt/mTOR signaling pathway in GBM cells. Autophagy inhibition promotes the antitumor activity of ibrutinib in GBM. Our findings provide important insights into the action of an anticancer agent combining with autophagy inhibitor for malignant glioma.
胶质母细胞瘤(GBM)是成人中最常见且侵袭性最强的原发性脑肿瘤。依鲁替尼是一种布鲁顿酪氨酸激酶(BTK)抑制剂,是一种用于治疗多种癌症的新型抗癌药物。在本研究中,我们旨在确定依鲁替尼对GBM的作用。
通过细胞活力、集落形成和5-乙炔基-2'-脱氧尿苷(EdU)测定来确定细胞增殖。通过流式细胞术分析细胞周期和细胞凋亡。通过伤口愈合试验和Transwell迁移试验评估细胞迁移能力。用Atg7特异性小干扰RNA转染敲低ATG7表达。通过用表达组成型活性Akt(CA-Akt)的质粒转染细胞来实现活性Akt蛋白的过表达。进行透射电子显微镜检查以观察细胞中自噬体的形成。使用免疫荧光和蛋白质印迹分析来分析蛋白质表达。在裸鼠中进行肿瘤异种移植和免疫组织化学以评估依鲁替尼对体内肿瘤生长的影响。
依鲁替尼抑制LN229和U87细胞的细胞增殖和迁移,并诱导细胞凋亡和自噬。活性Akt蛋白的过表达降低了依鲁替尼诱导的自噬,而用LY294002处理抑制Akt则增强了依鲁替尼诱导的自噬。用3-甲基腺嘌呤(3MA)特异性抑制自噬或用小干扰RNA(si-Atg7)靶向Atg7可增强依鲁替尼在体外和体内的抗GBM作用。
我们的结果表明,依鲁替尼在GBM细胞中通过Akt/mTOR信号通路发挥显著的抗肿瘤作用并诱导自噬。自噬抑制促进了依鲁替尼在GBM中的抗肿瘤活性。我们的研究结果为抗癌药物与自噬抑制剂联合用于恶性胶质瘤的作用提供了重要见解。