Suppr超能文献

实验性自身免疫性葡萄膜炎期间视网膜中的MHC II类表达及潜在抗原呈递细胞

MHC class II expression and potential antigen-presenting cells in the retina during experimental autoimmune uveitis.

作者信息

Lipski Deborah A, Dewispelaere Rémi, Foucart Vincent, Caspers Laure E, Defrance Matthieu, Bruyns Catherine, Willermain François

机构信息

Ophthalmology Group, IRIBHM (Institut de Recherche Interdisciplinaire en Biologie Humaine et Moléculaire), Université Libre de Bruxelles (ULB), Erasme Campus, Building C, Room C6.117, 808 Route de Lennik, 1070, Brussels, Belgium.

Ophthalmology Department of Erasme Hospital, Université Libre de Bruxelles (ULB), 808 Route de Lennik, 1070, Brussels, Belgium.

出版信息

J Neuroinflammation. 2017 Jul 18;14(1):136. doi: 10.1186/s12974-017-0915-5.

Abstract

BACKGROUND

Controversy exists regarding which cell types are responsible for autoantigen presentation in the retina during experimental autoimmune uveitis (EAU) development. In this study, we aimed to identify and characterize the retinal resident and infiltrating cells susceptible to express major histocompatibility complex (MHC) class II during EAU.

METHODS

EAU was induced in C57BL/6 mice by adoptive transfer of autoreactive lymphocytes from IRBP1-20-immunized animals. MHC class II expression was studied by immunostainings on eye cryosections. For flow cytometry (FC) analysis, retinas were dissected and enzymatically digested into single-cell suspensions. Three MHC class II retinal cell populations were sorted by FC, and their RNA processed for RNA-Seq.

RESULTS

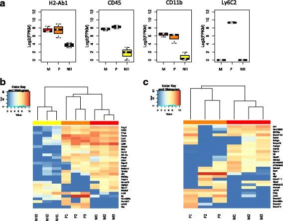
Immunostainings demonstrate strong induction of MHC class II expression in EAU, especially in the inner retina at the level of inflamed vessels, extending to the outer retinal layers and the subretinal space in severely inflamed eyes. Most MHC class II cells express the hematopoietic marker IBA1. FC quantitative analyses demonstrate that MHC class II induction significantly correlates with disease severity and is associated with upregulation of co-stimulatory molecule expression. In particular, most MHC class II cells express co-stimulatory molecules during EAU. Further phenotyping identified three MHC class II retinal cell populations: CD45CD11b non-hematopoietic cells with low MHC class II expression and CD45CD11b hematopoietic cells with higher MHC class II expression, which can be further separated into Ly6C and Ly6C cells, possibly corresponding to infiltrating macrophages and resident microglia. Transcriptome analysis of the three sorted populations leads to a clear sample clustering with some enrichment in macrophage markers and microglial cell markers in Ly6C and Ly6C cells, respectively. Functional annotation analysis reveals that both hematopoietic cell populations are more competent in MHC class II-associated antigen presentation and in T cell activation than non-hematopoietic cells.

CONCLUSION

Our results highlight the potential of cells of hematopoietic origin in local antigen presentation, whatever their Ly6C expression. Our work further provides a first transcriptomic study of MHC class II-expressing retinal cells during EAU and delivers a series of new candidate genes possibly implicated in the pathogenesis of retinal autoimmunity.

摘要

背景

在实验性自身免疫性葡萄膜炎(EAU)发展过程中,关于视网膜中哪些细胞类型负责自身抗原呈递存在争议。在本研究中,我们旨在鉴定和表征EAU期间易表达主要组织相容性复合体(MHC)II类分子的视网膜驻留细胞和浸润细胞。

方法

通过从IRBP1 - 20免疫动物中过继转移自身反应性淋巴细胞,在C57BL / 6小鼠中诱导EAU。通过对眼冰冻切片进行免疫染色研究MHC II类分子的表达。为了进行流式细胞术(FC)分析,解剖视网膜并酶消化成单细胞悬液。通过FC分选三个MHC II类视网膜细胞群体,并对其RNA进行RNA测序。

结果

免疫染色显示EAU中MHC II类分子表达强烈诱导,特别是在炎症血管水平的视网膜内层,在严重炎症的眼中延伸至视网膜外层和视网膜下间隙。大多数MHC II类细胞表达造血标志物IBA1。FC定量分析表明,MHC II类分子的诱导与疾病严重程度显著相关,并与共刺激分子表达上调有关。特别是,大多数MHC II类细胞在EAU期间表达共刺激分子。进一步的表型分析鉴定出三个MHC II类视网膜细胞群体:MHC II类分子表达低的CD45CD11b非造血细胞和MHC II类分子表达较高的CD45CD11b造血细胞,后者可进一步分为Ly6C⁺和Ly6C⁻细胞,可能分别对应浸润性巨噬细胞和驻留小胶质细胞。对这三个分选群体的转录组分析导致明显的样本聚类,Ly6C⁺和Ly6C⁻细胞分别在巨噬细胞标志物和小胶质细胞标志物方面有一些富集。功能注释分析表明,与非造血细胞相比,这两个造血细胞群体在MHC II类分子相关的抗原呈递和T细胞激活方面更具能力。

结论

我们的结果突出了造血来源细胞在局部抗原呈递中的潜力,无论其Ly6C表达如何。我们的工作进一步提供了对EAU期间表达MHC II类分子的视网膜细胞的首次转录组学研究,并提供了一系列可能与视网膜自身免疫发病机制有关的新候选基因。

https://cdn.ncbi.nlm.nih.gov/pmc/blobs/f298/5516361/d859c3fbed1a/12974_2017_915_Fig1_HTML.jpg

文献检索

告别复杂PubMed语法,用中文像聊天一样搜索,搜遍4000万医学文献。AI智能推荐,让科研检索更轻松。

立即免费搜索

文件翻译

保留排版,准确专业,支持PDF/Word/PPT等文件格式,支持 12+语言互译。

免费翻译文档

深度研究

AI帮你快速写综述,25分钟生成高质量综述,智能提取关键信息,辅助科研写作。

立即免费体验