Suppr超能文献

二甲双胍通过调节氧化应激改善腹膜间皮细胞表型转化和腹膜纤维化。

Metformin ameliorates the Phenotype Transition of Peritoneal Mesothelial Cells and Peritoneal Fibrosis via a modulation of Oxidative Stress.

机构信息

Division of Nephrology, Department of Internal Medicine, Ewha Womans University School of Medicine, Ewha Medical Research Center, Seoul, Korea.

Division of Nephrology, Department of Internal Medicine, Kyung-Pook National University School of Medicine, Dae-gu, Korea.

出版信息

Sci Rep. 2017 Jul 18;7(1):5690. doi: 10.1038/s41598-017-05836-6.

Abstract

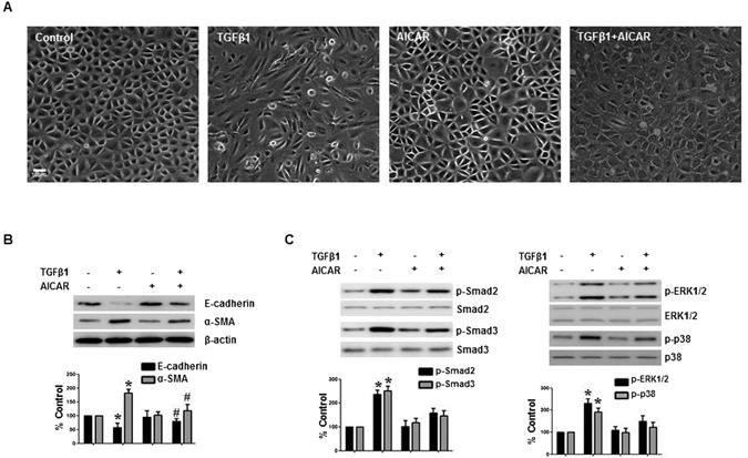
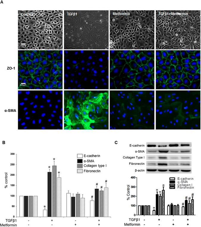
Phenotype transition of peritoneum is an early mechanism of peritoneal fibrosis. Metformin, 5'-adenosine monophosphate-activated protein kinase (AMPK) activator, has recently received a new attention due to its preventive effect on organ fibrosis and cancer metastasis by inhibiting epithelial-to-mesenchymal transition (EMT). We investigated the effect of metformin on EMT of human peritoneal mesothelial cells (HPMC) and animal model of peritoneal dialysis (PD). TGF-β1-induced EMT in HPMC was ameliorated by metformin. Metformin alleviated NAPDH oxidase- and mitochondria-mediated ROS production with an increase in superoxide dismutase (SOD) activity and SOD2 expression. Metformin inhibited the activation of Smad2/3 and MAPK, GSK-3β phosphorylation, nuclear translocalization of β-catenin and Snail in HPMCs. Effect of metformin on TGF-β1-induced EMT was ameliorated by either AMPK inhibitor or AMPK gene silencing. Another AMPK agonist, 5-amino-1-β-D-ribofuranosyl-imidazole-4-carboxamide partially blocked TGF-β1-induced EMT. In animal model of PD, intraperitoneal metformin decreased the peritoneal thickness and EMT with an increase in ratio of reduced to oxidized glutathione and the expression of SOD whereas it decreased the expression of nitrotyrosine and 8-hydroxy-2'-deoxyguanosine. Therefore, a modulation of AMPK in peritoneum can be a novel tool to prevent peritoneal fibrosis by providing a favorable oxidant/anti-oxidant milieu in peritoneal cavity and ameliorating phenotype transition of peritoneal mesothelial cells.

摘要

腹膜表型转化是腹膜纤维化的早期机制。5'-单磷酸腺苷激活的蛋白激酶 (AMPK) 激活剂二甲双胍,由于其通过抑制上皮间质转化 (EMT) 对器官纤维化和癌症转移的预防作用,最近受到了新的关注。我们研究了二甲双胍对人腹膜间皮细胞 (HPMC) 和腹膜透析 (PD) 动物模型中 EMT 的影响。二甲双胍改善了 TGF-β1 诱导的 HPMC 中的 EMT。二甲双胍通过增加超氧化物歧化酶 (SOD) 活性和 SOD2 表达,减轻了 NAPDH 氧化酶和线粒体介导的 ROS 产生。二甲双胍抑制了 HPMCs 中 Smad2/3 和 MAPK 的激活、GSK-3β 磷酸化、β-连环蛋白和 Snail 的核转位。AMPK 抑制剂或 AMPK 基因沉默均减轻了二甲双胍对 TGF-β1 诱导的 EMT 的作用。另一种 AMPK 激动剂 5-氨基-1-β-D-核糖基-咪唑-4-羧酰胺部分阻断了 TGF-β1 诱导的 EMT。在 PD 动物模型中,腹腔内给予二甲双胍可减少腹膜厚度和 EMT,同时增加还原型/氧化型谷胱甘肽的比值和 SOD 的表达,同时降低硝基酪氨酸和 8-羟基-2'-脱氧鸟苷的表达。因此,腹膜中 AMPK 的调节可以通过提供腹膜腔内有利的氧化剂/抗氧化剂环境和改善腹膜间皮细胞的表型转化,成为预防腹膜纤维化的新工具。

https://cdn.ncbi.nlm.nih.gov/pmc/blobs/1168/5515908/ae907e9c9d98/41598_2017_5836_Fig1_HTML.jpg

文献AI研究员

20分钟写一篇综述,助力文献阅读效率提升50倍。

立即体验

用中文搜PubMed

大模型驱动的PubMed中文搜索引擎

马上搜索

文档翻译

学术文献翻译模型,支持多种主流文档格式。

立即体验