Suppr超能文献

母体H3K27me3控制不依赖DNA甲基化的印记。

Maternal H3K27me3 controls DNA methylation-independent imprinting.

作者信息

Inoue Azusa, Jiang Lan, Lu Falong, Suzuki Tsukasa, Zhang Yi

机构信息

Howard Hughes Medical Institute, Boston Children's Hospital, Boston, Massachusetts 02115, USA.

Program in Cellular and Molecular Medicine, Boston Children's Hospital, Boston, Massachusetts 02115, USA.

出版信息

Nature. 2017 Jul 27;547(7664):419-424. doi: 10.1038/nature23262. Epub 2017 Jul 19.

Abstract

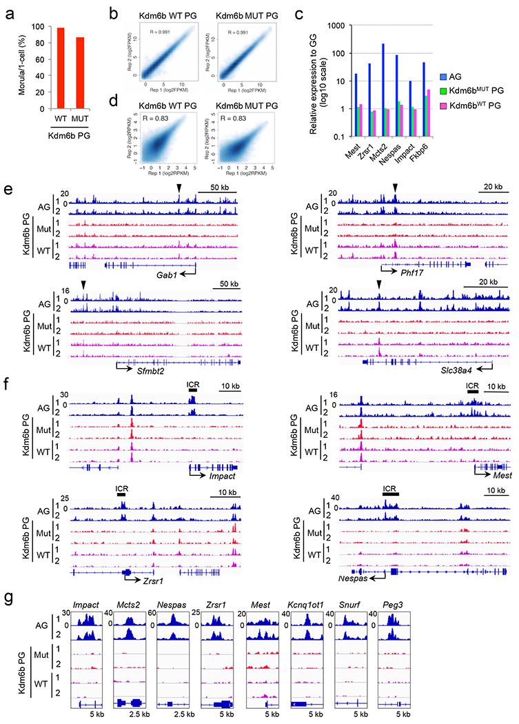
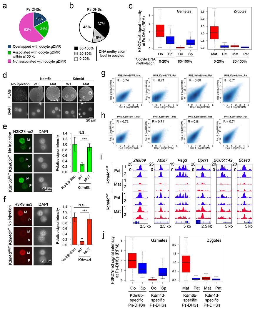
Mammalian sperm and oocytes have different epigenetic landscapes and are organized in different fashions. After fertilization, the initially distinct parental epigenomes become largely equalized with the exception of certain loci, including imprinting control regions. How parental chromatin becomes equalized and how imprinting control regions escape from this reprogramming is largely unknown. Here we profile parental allele-specific DNase I hypersensitive sites in mouse zygotes and morula embryos, and investigate the epigenetic mechanisms underlying these allelic sites. Integrated analyses of DNA methylome and tri-methylation at lysine 27 of histone H3 (H3K27me3) chromatin immunoprecipitation followed by sequencing identify 76 genes with paternal allele-specific DNase I hypersensitive sites that are devoid of DNA methylation but harbour maternal allele-specific H3K27me3. Interestingly, these genes are paternally expressed in preimplantation embryos, and ectopic removal of H3K27me3 induces maternal allele expression. H3K27me3-dependent imprinting is largely lost in the embryonic cell lineage, but at least five genes maintain their imprinted expression in the extra-embryonic cell lineage. The five genes include all paternally expressed autosomal imprinted genes previously demonstrated to be independent of oocyte DNA methylation. Thus, our study identifies maternal H3K27me3 as a DNA methylation-independent imprinting mechanism.

摘要

哺乳动物的精子和卵母细胞具有不同的表观遗传格局,且组织方式各异。受精后,除了某些位点(包括印记控制区域)外,最初不同的亲本表观基因组在很大程度上趋于平衡。亲代染色质如何实现平衡以及印记控制区域如何逃避这种重编程在很大程度上尚不清楚。在此,我们分析了小鼠受精卵和桑椹胚中亲代等位基因特异性DNase I超敏位点,并研究了这些等位基因位点背后的表观遗传机制。对DNA甲基化组和组蛋白H3赖氨酸27三甲基化(H3K27me3)染色质免疫沉淀测序的综合分析,鉴定出76个具有父本等位基因特异性DNase I超敏位点的基因,这些位点没有DNA甲基化,但含有母本等位基因特异性H3K27me3。有趣的是,这些基因在植入前胚胎中是父本表达的,异位去除H3K27me3会诱导母本等位基因表达。H3K27me3依赖的印记在胚胎细胞谱系中基本丧失,但至少有五个基因在胚外细胞谱系中维持其印记表达。这五个基因包括所有先前已证明独立于卵母细胞DNA甲基化的父本表达的常染色体印记基因。因此,我们的研究将母本H3K27me3确定为一种不依赖DNA甲基化的印记机制。

https://cdn.ncbi.nlm.nih.gov/pmc/blobs/8a5c/9674007/a9d101da73ac/nihms-1847486-f0006.jpg

文献AI研究员

20分钟写一篇综述,助力文献阅读效率提升50倍。

立即体验

用中文搜PubMed

大模型驱动的PubMed中文搜索引擎

马上搜索

文档翻译

学术文献翻译模型,支持多种主流文档格式。

立即体验