• 文献检索
  • 文档翻译
  • 深度研究
  • 学术资讯
  • Suppr Zotero 插件Zotero 插件
  • 邀请有礼
  • 套餐&价格
  • 历史记录
应用&插件
Suppr Zotero 插件Zotero 插件浏览器插件Mac 客户端Windows 客户端微信小程序
定价
高级版会员购买积分包购买API积分包
服务
文献检索文档翻译深度研究API 文档MCP 服务
关于我们
关于 Suppr公司介绍联系我们用户协议隐私条款
关注我们

Suppr 超能文献

核心技术专利:CN118964589B侵权必究
粤ICP备2023148730 号-1Suppr @ 2026

文献检索

告别复杂PubMed语法,用中文像聊天一样搜索,搜遍4000万医学文献。AI智能推荐,让科研检索更轻松。

立即免费搜索

文件翻译

保留排版,准确专业,支持PDF/Word/PPT等文件格式,支持 12+语言互译。

免费翻译文档

深度研究

AI帮你快速写综述,25分钟生成高质量综述,智能提取关键信息,辅助科研写作。

立即免费体验

LMP1介导的糖酵解诱导鼻咽癌中髓源性抑制细胞的扩增。

LMP1-mediated glycolysis induces myeloid-derived suppressor cell expansion in nasopharyngeal carcinoma.

作者信息

Cai Ting-Ting, Ye Shu-Biao, Liu Yi-Na, He Jia, Chen Qiu-Yan, Mai Hai-Qiang, Zhang Chuan-Xia, Cui Jun, Zhang Xiao-Shi, Busson Pierre, Zeng Yi-Xin, Li Jiang

机构信息

Collaborative Innovation Center for Cancer Medicine, State Key Laboratory of Oncology in South China, Guangzhou, China.

Guangdong Provincial Key Laboratory of Colorectal and Pelvic Floor Diseases, The Sixth Affiliated Hospital, Sun Yat-sen University, Guangzhou, China.

出版信息

PLoS Pathog. 2017 Jul 21;13(7):e1006503. doi: 10.1371/journal.ppat.1006503. eCollection 2017 Jul.

DOI:10.1371/journal.ppat.1006503
PMID:28732079
原文链接:https://pmc.ncbi.nlm.nih.gov/articles/PMC5540616/
Abstract

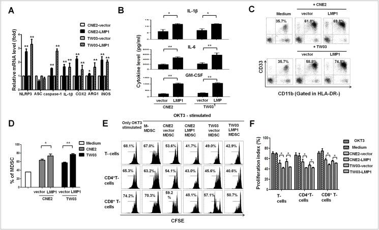
Myeloid-derived suppressor cells (MDSCs) are expanded in tumor microenvironments, including that of Epstein-Barr virus (EBV)-associated nasopharyngeal carcinoma (NPC). The link between MDSC expansion and EBV infection in NPC is unclear. Here, we show that EBV latent membrane protein 1 (LMP1) promotes MDSC expansion in the tumor microenvironment by promoting extra-mitochondrial glycolysis in malignant cells, which is a scenario for immune escape initially suggested by the frequent, concomitant detection of abundant LMP1, glucose transporter 1 (GLUT1) and CD33+ MDSCs in tumor sections. The full process has been reconstituted in vitro. LMP1 promotes the expression of multiple glycolytic genes, including GLUT1. This metabolic reprogramming results in increased expression of the Nod-like receptor family protein 3 (NLRP3) inflammasome, COX-2 and P-p65 and, consequently, increased production of IL-1β, IL-6 and GM-CSF. Finally, these changes in the environment of malignant cells result in enhanced NPC-derived MDSC induction. One key step is the physical interaction of LMP1 with GLUT1 to stabilize the GLUT1 protein by blocking its K48-ubiquitination and p62-dependent autolysosomal degradation. This work indicates that LMP1-mediated glycolysis regulates IL-1β, IL-6 and GM-CSF production through the NLRP3 inflammasome, COX-2 and P-p65 signaling pathways to enhance tumor-associated MDSC expansion, which leads to tumor immunosuppression in NPC.

摘要

髓系来源的抑制性细胞(MDSCs)在肿瘤微环境中会扩增,包括在爱泼斯坦-巴尔病毒(EBV)相关的鼻咽癌(NPC)微环境中。NPC中MDSC扩增与EBV感染之间的联系尚不清楚。在此,我们表明EBV潜伏膜蛋白1(LMP1)通过促进恶性细胞的线粒体外糖酵解来促进肿瘤微环境中MDSC的扩增,这是一种免疫逃逸情况,最初是由在肿瘤切片中频繁同时检测到大量LMP1、葡萄糖转运蛋白1(GLUT1)和CD33+ MDSCs所提示的。整个过程已在体外重建。LMP1促进包括GLUT1在内的多个糖酵解基因的表达。这种代谢重编程导致Nod样受体家族蛋白3(NLRP3)炎性小体、COX-2和P-p65的表达增加,进而导致IL-1β、IL-6和GM-CSF的产生增加。最后,恶性细胞环境中的这些变化导致源自NPC的MDSC诱导增强。关键步骤之一是LMP1与GLUT1的物理相互作用,通过阻断其K48-泛素化和p62依赖性自噬溶酶体降解来稳定GLUT1蛋白。这项工作表明,LMP1介导的糖酵解通过NLRP3炎性小体、COX-2和P-p65信号通路调节IL-1β、IL-6和GM-CSF的产生,以增强肿瘤相关MDSC的扩增,从而导致NPC中的肿瘤免疫抑制。

https://cdn.ncbi.nlm.nih.gov/pmc/blobs/0337/5540616/9a85eb2e1d74/ppat.1006503.g007.jpg
https://cdn.ncbi.nlm.nih.gov/pmc/blobs/0337/5540616/439daa86b730/ppat.1006503.g001.jpg
https://cdn.ncbi.nlm.nih.gov/pmc/blobs/0337/5540616/9549a432bc12/ppat.1006503.g002.jpg
https://cdn.ncbi.nlm.nih.gov/pmc/blobs/0337/5540616/3039bacd6903/ppat.1006503.g003.jpg
https://cdn.ncbi.nlm.nih.gov/pmc/blobs/0337/5540616/02d6438f9c45/ppat.1006503.g004.jpg
https://cdn.ncbi.nlm.nih.gov/pmc/blobs/0337/5540616/bcae024e416d/ppat.1006503.g005.jpg
https://cdn.ncbi.nlm.nih.gov/pmc/blobs/0337/5540616/a197b094ace4/ppat.1006503.g006.jpg
https://cdn.ncbi.nlm.nih.gov/pmc/blobs/0337/5540616/9a85eb2e1d74/ppat.1006503.g007.jpg
https://cdn.ncbi.nlm.nih.gov/pmc/blobs/0337/5540616/439daa86b730/ppat.1006503.g001.jpg
https://cdn.ncbi.nlm.nih.gov/pmc/blobs/0337/5540616/9549a432bc12/ppat.1006503.g002.jpg
https://cdn.ncbi.nlm.nih.gov/pmc/blobs/0337/5540616/3039bacd6903/ppat.1006503.g003.jpg
https://cdn.ncbi.nlm.nih.gov/pmc/blobs/0337/5540616/02d6438f9c45/ppat.1006503.g004.jpg
https://cdn.ncbi.nlm.nih.gov/pmc/blobs/0337/5540616/bcae024e416d/ppat.1006503.g005.jpg
https://cdn.ncbi.nlm.nih.gov/pmc/blobs/0337/5540616/a197b094ace4/ppat.1006503.g006.jpg
https://cdn.ncbi.nlm.nih.gov/pmc/blobs/0337/5540616/9a85eb2e1d74/ppat.1006503.g007.jpg

相似文献

1
LMP1-mediated glycolysis induces myeloid-derived suppressor cell expansion in nasopharyngeal carcinoma.LMP1介导的糖酵解诱导鼻咽癌中髓源性抑制细胞的扩增。
PLoS Pathog. 2017 Jul 21;13(7):e1006503. doi: 10.1371/journal.ppat.1006503. eCollection 2017 Jul.
2
Regulation of DNA Damage Signaling and Cell Death Responses by Epstein-Barr Virus Latent Membrane Protein 1 (LMP1) and LMP2A in Nasopharyngeal Carcinoma Cells.爱泼斯坦-巴尔病毒潜伏膜蛋白1(LMP1)和LMP2A对鼻咽癌细胞中DNA损伤信号传导及细胞死亡反应的调控
J Virol. 2015 Aug;89(15):7612-24. doi: 10.1128/JVI.00958-15. Epub 2015 May 13.
3
Positive regulation of HIF-1A expression by EBV oncoprotein LMP1 in nasopharyngeal carcinoma cells.EBV 癌蛋白 LMP1 对鼻咽癌细胞中 HIF-1A 表达的正向调控。
Cancer Lett. 2016 Nov 1;382(1):21-31. doi: 10.1016/j.canlet.2016.08.021. Epub 2016 Aug 24.
4
Activation of the FGFR1 signalling pathway by the Epstein-Barr virus-encoded LMP1 promotes aerobic glycolysis and transformation of human nasopharyngeal epithelial cells.爱泼斯坦-巴尔病毒编码的LMP1对FGFR1信号通路的激活促进了人鼻咽上皮细胞的有氧糖酵解和转化。
J Pathol. 2015 Oct;237(2):238-48. doi: 10.1002/path.4575. Epub 2015 Aug 3.
5
Epstein-Barr virus (EBV) latent membrane protein 1 induces interleukin-8 through the nuclear factor-kappa B signaling pathway in EBV-infected nasopharyngeal carcinoma cell line.爱泼斯坦-巴尔病毒(EBV)潜伏膜蛋白1通过核因子-κB信号通路在EBV感染的鼻咽癌细胞系中诱导白细胞介素-8的产生。
Laryngoscope. 2004 May;114(5):855-9. doi: 10.1097/00005537-200405000-00012.
6
Insufficient PINX1 expression stimulates telomerase activation by direct inhibition of EBV LMP1-NF-κB axis during nasopharyngeal carcinoma development.PINX1 表达不足通过直接抑制 EBV LMP1-NF-κB 轴在鼻咽癌发展过程中刺激端粒酶激活。
Biochem Biophys Res Commun. 2019 Jun 18;514(1):127-133. doi: 10.1016/j.bbrc.2019.04.104. Epub 2019 Apr 23.
7
Targeting Epstein-Barr virus oncoprotein LMP1-mediated glycolysis sensitizes nasopharyngeal carcinoma to radiation therapy.靶向 Epstein-Barr 病毒癌蛋白 LMP1 介导的糖酵解使鼻咽癌对放射治疗敏感。
Oncogene. 2014 Sep 11;33(37):4568-78. doi: 10.1038/onc.2014.32. Epub 2014 Mar 24.
8
Activation of sterol regulatory element-binding protein 1 (SREBP1)-mediated lipogenesis by the Epstein-Barr virus-encoded latent membrane protein 1 (LMP1) promotes cell proliferation and progression of nasopharyngeal carcinoma. Epstein-Barr 病毒编码的潜伏膜蛋白 1(LMP1)激活固醇调节元件结合蛋白 1(SREBP1)介导的脂肪生成促进鼻咽癌细胞增殖和进展。
J Pathol. 2018 Oct;246(2):180-190. doi: 10.1002/path.5130. Epub 2018 Aug 22.
9
Novel roles and therapeutic targets of Epstein-Barr virus-encoded latent membrane protein 1-induced oncogenesis in nasopharyngeal carcinoma.新型角色和治疗靶点: Epstein-Barr 病毒编码潜伏膜蛋白 1 诱导鼻咽癌发生的致癌作用。
Expert Rev Mol Med. 2015 Aug 18;17:e15. doi: 10.1017/erm.2015.13.
10
LMP1 Increases Expression of NADPH Oxidase (NOX) and Its Regulatory Subunit p22 in NP69 Nasopharyngeal Cells and Makes Them Sensitive to a Treatment by a NOX Inhibitor.LMP1增加NP69鼻咽细胞中NADPH氧化酶(NOX)及其调节亚基p22的表达,并使它们对NOX抑制剂的处理敏感。
PLoS One. 2015 Aug 5;10(8):e0134896. doi: 10.1371/journal.pone.0134896. eCollection 2015.

引用本文的文献

1
Epstein-Barr Virus Seropositivity, Immune Dysregulation, and Mortality in Pediatric Sepsis.小儿脓毒症中的爱泼斯坦-巴尔病毒血清阳性、免疫失调与死亡率
JAMA Netw Open. 2025 Aug 1;8(8):e2527487. doi: 10.1001/jamanetworkopen.2025.27487.
2
The role and mechanism of aerobic glycolysis in nasopharyngeal carcinoma.有氧糖酵解在鼻咽癌中的作用及机制
PeerJ. 2025 Apr 2;13:e19213. doi: 10.7717/peerj.19213. eCollection 2025.
3
Epstein-Barr virus infection exacerbates ulcerative colitis by driving macrophage pyroptosis via the upregulation of glycolysis.

本文引用的文献

1
Epstein-Barr Virus-Encoded Latent Membrane Protein 1 Upregulates Glucose Transporter 1 Transcription via the mTORC1/NF-κB Signaling Pathways.爱泼斯坦-巴尔病毒编码的潜伏膜蛋白1通过mTORC1/核因子-κB信号通路上调葡萄糖转运蛋白1的转录
J Virol. 2017 Feb 28;91(6). doi: 10.1128/JVI.02168-16. Print 2017 Mar 15.
2
An Ancient, Unified Mechanism for Metformin Growth Inhibition in C. elegans and Cancer.秀丽隐杆线虫和癌症中二甲双胍生长抑制的古老统一机制
Cell. 2016 Dec 15;167(7):1705-1718.e13. doi: 10.1016/j.cell.2016.11.055.
3
PKM2-dependent glycolysis promotes NLRP3 and AIM2 inflammasome activation.
爱泼斯坦-巴尔病毒感染通过上调糖酵解驱动巨噬细胞焦亡,从而加剧溃疡性结肠炎。
Precis Clin Med. 2025 Jan 21;8(1):pbaf002. doi: 10.1093/pcmedi/pbaf002. eCollection 2025 Mar.
4
Metabolic regulation of myeloid-derived suppressor cells in tumor immune microenvironment: targets and therapeutic strategies.肿瘤免疫微环境中髓源性抑制细胞的代谢调控:靶点与治疗策略
Theranostics. 2025 Jan 13;15(6):2159-2184. doi: 10.7150/thno.105276. eCollection 2025.
5
Research landmarks on the 60th anniversary of Epstein-Barr virus.爱泼斯坦-巴尔病毒发现60周年的研究里程碑。
Sci China Life Sci. 2025 Feb;68(2):354-380. doi: 10.1007/s11427-024-2766-0. Epub 2024 Nov 4.
6
A narrative review: exploring viral-induced malignancies through the lens of dysregulated cellular metabolism and glucose transporters.一篇叙述性综述:通过失调的细胞代谢和葡萄糖转运蛋白的视角探索病毒诱导的恶性肿瘤。
BMC Cancer. 2024 Oct 29;24(1):1329. doi: 10.1186/s12885-024-13013-y.
7
Metabolic reprogramming in the pathogenesis and progression of nasopharyngeal carcinoma: molecular mechanisms and therapeutic implications.鼻咽癌发病机制及进展中的代谢重编程:分子机制与治疗意义
Am J Cancer Res. 2024 Aug 25;14(8):4049-4064. doi: 10.62347/VYAT9271. eCollection 2024.
8
IL-1β mediates Candida tropicalis-induced immunosuppressive function of MDSCs to foster colorectal cancer.白细胞介素-1β介导热带念珠菌诱导的骨髓来源抑制细胞的免疫抑制功能,促进结直肠癌的发生。
Cell Commun Signal. 2024 Aug 21;22(1):408. doi: 10.1186/s12964-024-01771-y.
9
S100A2 upregulates GLUT1 expression to promote glycolysis in the progression of nasopharyngeal carcinoma.S100A2 通过上调 GLUT1 的表达促进鼻咽癌的糖酵解进程。
Histol Histopathol. 2024 Dec;39(12):1669-1683. doi: 10.14670/HH-18-778. Epub 2024 Jun 11.
10
Inhibition of NF-kB and COX-2 by andrographolide regulates the progression of cervical cancer by promoting PTEN expression and suppressing PI3K/AKT signalling pathway.穿心莲内酯通过抑制 NF-kB 和 COX-2 促进 PTEN 表达并抑制 PI3K/AKT 信号通路调节宫颈癌的进展。
Sci Rep. 2024 May 26;14(1):12020. doi: 10.1038/s41598-024-57304-7.
PKM2 依赖性糖酵解促进 NLRP3 和 AIM2 炎性小体激活。
Nat Commun. 2016 Oct 25;7:13280. doi: 10.1038/ncomms13280.
4
TRIM11 Suppresses AIM2 Inflammasome by Degrading AIM2 via p62-Dependent Selective Autophagy.TRIM11通过依赖p62的选择性自噬降解AIM2来抑制AIM2炎性小体。
Cell Rep. 2016 Aug 16;16(7):1988-2002. doi: 10.1016/j.celrep.2016.07.019. Epub 2016 Aug 4.
5
The role of NLRP3 and AIM2 in inflammasome activation during Brucella abortus infection.NLRP3和AIM2在布鲁氏菌流产感染期间炎性小体激活中的作用。
Semin Immunopathol. 2017 Feb;39(2):215-223. doi: 10.1007/s00281-016-0581-1. Epub 2016 Jul 12.
6
Recommendations for myeloid-derived suppressor cell nomenclature and characterization standards.髓系来源抑制细胞命名与鉴定标准的建议。
Nat Commun. 2016 Jul 6;7:12150. doi: 10.1038/ncomms12150.
7
HIF-1α and PPARγ during physiological cardiac hypertrophy induced by pregnancy: Transcriptional activities and effects on target genes.孕期生理性心肌肥厚过程中的低氧诱导因子-1α和过氧化物酶体增殖物激活受体γ:转录活性及其对靶基因的影响
Gene. 2016 Oct 15;591(2):376-81. doi: 10.1016/j.gene.2016.06.025. Epub 2016 Jun 14.
8
Myeloid-derived suppressor cells as effectors of immune suppression in cancer.髓系来源的抑制性细胞作为癌症免疫抑制的效应细胞。
Int J Cancer. 2016 Nov 1;139(9):1915-26. doi: 10.1002/ijc.30232. Epub 2016 Jul 12.
9
EBV-LMP1 suppresses the DNA damage response through DNA-PK/AMPK signaling to promote radioresistance in nasopharyngeal carcinoma.EB病毒潜伏膜蛋白1通过DNA-PK/AMPK信号传导抑制DNA损伤反应,从而促进鼻咽癌的放射抗性。
Cancer Lett. 2016 Sep 28;380(1):191-200. doi: 10.1016/j.canlet.2016.05.032. Epub 2016 May 30.
10
Clinical Significance of Circulating CD33+CD11b+HLA-DR- Myeloid Cells in Patients with Stage IV Melanoma Treated with Ipilimumab.IV 期黑色素瘤患者接受伊匹单抗治疗后循环 CD33+CD11b+HLA-DR- 髓样细胞的临床意义。
Clin Cancer Res. 2016 Dec 1;22(23):5661-5672. doi: 10.1158/1078-0432.CCR-15-3104. Epub 2016 May 13.