• 文献检索
  • 文档翻译
  • 深度研究
  • 学术资讯
  • Suppr Zotero 插件Zotero 插件
  • 邀请有礼
  • 套餐&价格
  • 历史记录
应用&插件
Suppr Zotero 插件Zotero 插件浏览器插件Mac 客户端Windows 客户端微信小程序
定价
高级版会员购买积分包购买API积分包
服务
文献检索文档翻译深度研究API 文档MCP 服务
关于我们
关于 Suppr公司介绍联系我们用户协议隐私条款
关注我们

Suppr 超能文献

核心技术专利:CN118964589B侵权必究
粤ICP备2023148730 号-1Suppr @ 2026

文献检索

告别复杂PubMed语法,用中文像聊天一样搜索,搜遍4000万医学文献。AI智能推荐,让科研检索更轻松。

立即免费搜索

文件翻译

保留排版,准确专业,支持PDF/Word/PPT等文件格式,支持 12+语言互译。

免费翻译文档

深度研究

AI帮你快速写综述,25分钟生成高质量综述,智能提取关键信息,辅助科研写作。

立即免费体验

DNMT1 维持的 Krüppel 样因子 5 的高甲基化参与了透明细胞肾细胞癌的进展。

DNMT1-maintained hypermethylation of Krüppel-like factor 5 involves in the progression of clear cell renal cell carcinoma.

机构信息

Institute of Health Sciences, Shanghai Institutes for Biological Sciences (SIBS), University of Chinese Academy of Sciences, Chinese Academy of Sciences (CAS) &Shanghai Jiao Tong University School of Medicine (SJTU-SM), Shanghai, China.

Department of Pathology, Ren-Ji Hospital Affiliated to Shanghai Jiao Tong University School of Medicine, Shanghai, China.

出版信息

Cell Death Dis. 2017 Jul 27;8(7):e2952. doi: 10.1038/cddis.2017.323.

DOI:10.1038/cddis.2017.323
PMID:28749461
原文链接:https://pmc.ncbi.nlm.nih.gov/articles/PMC5550868/
Abstract

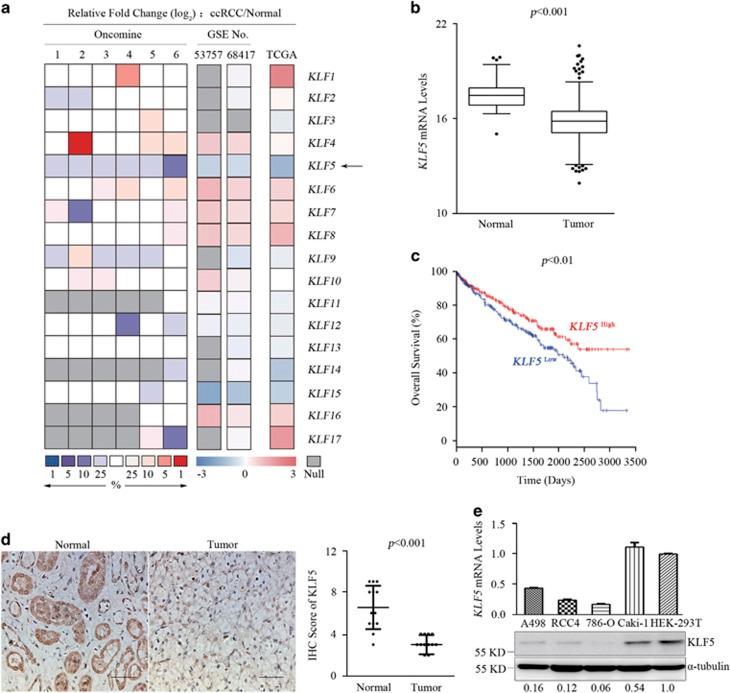
Clear cell renal cell carcinoma (ccRCC) is the major subtype of renal cell carcinoma (RCC) that is resistant to conventional radiation and chemotherapy. It is a challenge to explore effective therapeutic targets and drugs for this kind of cancer. Transcription factor Krüppel-like factor 5 (KLF5) exerts diverse functions in various tumor types. By analyzing cohorts of the Cancer Genome Atlas (TCGA) data sets, we find that KLF5 expression is suppressed in ccRCC patients and higher level of KLF5 expression is associated with better prognostic outcome. Our further investigations demonstrate that KLF5 genomic loci are hypermethylated at proximal exon 4 and suppression of DNA methyltransferase 1 (DNMT1) expression by ShRNAs or a methylation inhibitor 5-Aza-CdR can recover KLF5 expression. Meanwhile, there is a negative correlation between expressions of KLF5 and DNMT1 in ccRCC tissues. Ectopic KLF5 expression inhibits ccRCC cell proliferation and migration/invasion in vitro and decreases xenograft growth and metastasis in vivo. Moreover, 5-Aza-CdR, a chemotherapy drug as DNMTs' inhibitor that can induce KLF5 expression, suppresses ccRCC cell growth, while knockdown of KLF5 abolishes 5-Aza-CdR-induced growth inhibition. Collectively, our data demonstrate that KLF5 inhibits ccRCC growth as a tumor suppressor and highlight the potential of 5-Aza-CdR to release KLF5 expression as a therapeutic modality for the treatment of ccRCC.

摘要

透明细胞肾细胞癌(ccRCC)是肾细胞癌(RCC)的主要亚型,对常规放疗和化疗具有抗性。探索这种癌症的有效治疗靶点和药物是一项挑战。转录因子 Krüppel 样因子 5(KLF5)在各种肿瘤类型中发挥着多样化的功能。通过分析癌症基因组图谱(TCGA)数据集的队列,我们发现 KLF5 在 ccRCC 患者中的表达受到抑制,并且较高水平的 KLF5 表达与更好的预后结果相关。我们进一步的研究表明,KLF5 基因组位点在近端外显子 4 处发生高度甲基化,通过 ShRNAs 或甲基化抑制剂 5-Aza-CdR 抑制 DNA 甲基转移酶 1(DNMT1)的表达可以恢复 KLF5 的表达。同时,在 ccRCC 组织中,KLF5 和 DNMT1 的表达呈负相关。异位表达 KLF5 可抑制 ccRCC 细胞在体外的增殖和迁移/侵袭,并减少体内异种移植物的生长和转移。此外,作为 DNMT 抑制剂的化疗药物 5-Aza-CdR 可诱导 KLF5 表达,抑制 ccRCC 细胞生长,而 KLF5 的敲低则消除了 5-Aza-CdR 诱导的生长抑制。总之,我们的数据表明 KLF5 作为肿瘤抑制因子抑制 ccRCC 的生长,并强调了 5-Aza-CdR 作为治疗 ccRCC 的治疗方式释放 KLF5 表达的潜力。

https://cdn.ncbi.nlm.nih.gov/pmc/blobs/5db8/5550868/b2552abdf909/cddis2017323f7.jpg
https://cdn.ncbi.nlm.nih.gov/pmc/blobs/5db8/5550868/835d2f0f70cd/cddis2017323f1.jpg
https://cdn.ncbi.nlm.nih.gov/pmc/blobs/5db8/5550868/fdb697b89a39/cddis2017323f2.jpg
https://cdn.ncbi.nlm.nih.gov/pmc/blobs/5db8/5550868/57f14b329c46/cddis2017323f3.jpg
https://cdn.ncbi.nlm.nih.gov/pmc/blobs/5db8/5550868/b3beee62875c/cddis2017323f4.jpg
https://cdn.ncbi.nlm.nih.gov/pmc/blobs/5db8/5550868/040f4928dada/cddis2017323f5.jpg
https://cdn.ncbi.nlm.nih.gov/pmc/blobs/5db8/5550868/80e053fd7a68/cddis2017323f6.jpg
https://cdn.ncbi.nlm.nih.gov/pmc/blobs/5db8/5550868/b2552abdf909/cddis2017323f7.jpg
https://cdn.ncbi.nlm.nih.gov/pmc/blobs/5db8/5550868/835d2f0f70cd/cddis2017323f1.jpg
https://cdn.ncbi.nlm.nih.gov/pmc/blobs/5db8/5550868/fdb697b89a39/cddis2017323f2.jpg
https://cdn.ncbi.nlm.nih.gov/pmc/blobs/5db8/5550868/57f14b329c46/cddis2017323f3.jpg
https://cdn.ncbi.nlm.nih.gov/pmc/blobs/5db8/5550868/b3beee62875c/cddis2017323f4.jpg
https://cdn.ncbi.nlm.nih.gov/pmc/blobs/5db8/5550868/040f4928dada/cddis2017323f5.jpg
https://cdn.ncbi.nlm.nih.gov/pmc/blobs/5db8/5550868/80e053fd7a68/cddis2017323f6.jpg
https://cdn.ncbi.nlm.nih.gov/pmc/blobs/5db8/5550868/b2552abdf909/cddis2017323f7.jpg

相似文献

1
DNMT1-maintained hypermethylation of Krüppel-like factor 5 involves in the progression of clear cell renal cell carcinoma.DNMT1 维持的 Krüppel 样因子 5 的高甲基化参与了透明细胞肾细胞癌的进展。
Cell Death Dis. 2017 Jul 27;8(7):e2952. doi: 10.1038/cddis.2017.323.
2
Downregulation of CLDN7 due to promoter hypermethylation is associated with human clear cell renal cell carcinoma progression and poor prognosis.CLDN7 启动子超甲基化导致其表达下调与人类肾透明细胞癌的进展和不良预后相关。
J Exp Clin Cancer Res. 2018 Nov 14;37(1):276. doi: 10.1186/s13046-018-0924-y.
3
Epigenetic alterations of Krüppel-like factor 4 and its tumor suppressor function in renal cell carcinoma.Krüppel 样因子 4 的表观遗传学改变及其在肾细胞癌中的肿瘤抑制功能。
Carcinogenesis. 2013 Oct;34(10):2262-70. doi: 10.1093/carcin/bgt189. Epub 2013 May 30.
4
Cholesterol promotes the migration and invasion of renal carcinoma cells by regulating the KLF5/miR-27a/FBXW7 pathway.胆固醇通过调节 KLF5/miR-27a/FBXW7 通路促进肾癌细胞的迁移和侵袭。
Biochem Biophys Res Commun. 2018 Jul 7;502(1):69-75. doi: 10.1016/j.bbrc.2018.05.122. Epub 2018 May 23.
5
Downregulation of lncRNA ZNF582-AS1 due to DNA hypermethylation promotes clear cell renal cell carcinoma growth and metastasis by regulating the N(6)-methyladenosine modification of MT-RNR1.由于 DNA 过度甲基化导致长非编码 RNA ZNF582-AS1 下调,通过调节 MT-RNR1 的 N(6)-甲基腺苷修饰促进肾透明细胞癌的生长和转移。
J Exp Clin Cancer Res. 2021 Mar 10;40(1):92. doi: 10.1186/s13046-021-01889-8.
6
DKC1 serves as a potential prognostic biomarker for human clear cell renal cell carcinoma and promotes its proliferation, migration and invasion via the NF‑κB pathway.DKC1 可作为人肾透明细胞癌的潜在预后生物标志物,通过 NF-κB 通路促进其增殖、迁移和侵袭。
Oncol Rep. 2018 Aug;40(2):968-978. doi: 10.3892/or.2018.6484. Epub 2018 Jun 11.
7
CBX4 transcriptionally suppresses KLF6 via interaction with HDAC1 to exert oncogenic activities in clear cell renal cell carcinoma.CBX4 通过与 HDAC1 相互作用转录抑制 KLF6,从而在肾透明细胞癌中发挥致癌活性。
EBioMedicine. 2020 Mar;53:102692. doi: 10.1016/j.ebiom.2020.102692. Epub 2020 Feb 26.
8
Down-regulation of CD74 inhibits growth and invasion in clear cell renal cell carcinoma through HIF-1α pathway.CD74的下调通过HIF-1α途径抑制透明细胞肾细胞癌的生长和侵袭。
Urol Oncol. 2014 Feb;32(2):153-61. doi: 10.1016/j.urolonc.2012.09.013. Epub 2012 Dec 27.
9
Frequent epigenetic suppression of tumor suppressor gene glutathione peroxidase 3 by promoter hypermethylation and its clinical implication in clear cell renal cell carcinoma.肿瘤抑制基因谷胱甘肽过氧化物酶3通过启动子高甲基化频繁发生表观遗传抑制及其在肾透明细胞癌中的临床意义
Int J Mol Sci. 2015 May 11;16(5):10636-49. doi: 10.3390/ijms160510636.
10
hZIP1 that is down-regulated in clear cell renal cell carcinoma is negatively associated with the malignant potential of the tumor.在透明细胞肾细胞癌中表达下调的hZIP1与肿瘤的恶性潜能呈负相关。
Urol Oncol. 2014 Aug;32(6):885-92. doi: 10.1016/j.urolonc.2014.02.021. Epub 2014 May 28.

引用本文的文献

1
Harnessing Macrophages in Cancer Therapy: from Immune Modulators to Therapeutic Targets.利用巨噬细胞进行癌症治疗:从免疫调节剂到治疗靶点。
Int J Biol Sci. 2025 Feb 26;21(5):2235-2257. doi: 10.7150/ijbs.106275. eCollection 2025.
2
Screening of common genomic biomarkers to explore common drugs for the treatment of pancreatic and kidney cancers with type-2 diabetes through bioinformatics analysis.通过生物信息学分析筛选常见基因组生物标志物,以探索用于治疗2型糖尿病合并胰腺癌和肾癌的常用药物。
Sci Rep. 2025 Mar 2;15(1):7363. doi: 10.1038/s41598-025-91875-3.
3
The establishment of kidney cancer organoid line in drug testing.

本文引用的文献

1
Inhibition of Snail Family Transcriptional Repressor 2 (SNAI2) Enhances Multidrug Resistance of Hepatocellular Carcinoma Cells.抑制蜗牛家族转录抑制因子2(SNAI2)可增强肝癌细胞的多药耐药性。
PLoS One. 2016 Oct 19;11(10):e0164752. doi: 10.1371/journal.pone.0164752. eCollection 2016.
2
Precision medicine from the renal cancer genome.从肾癌基因组看精准医学。
Nat Rev Nephrol. 2016 Nov;12(11):655-666. doi: 10.1038/nrneph.2016.133. Epub 2016 Oct 3.
3
Beyond proliferation: KLF5 promotes angiogenesis of bladder cancer through directly regulating VEGFA transcription.
建立肾癌类器官系进行药物测试。
Cancer Med. 2024 Jun;13(12):e7432. doi: 10.1002/cam4.7432.
4
SF3B4 promotes Twist1 expression and clear cell renal cell carcinoma progression by facilitating the export of KLF 16 mRNA from the nucleus to the cytoplasm.SF3B4 通过促进 KLF16mRNA 从细胞核输出到细胞质来促进 Twist1 表达和透明细胞肾细胞癌的进展。
Cell Death Dis. 2023 Jan 13;14(1):26. doi: 10.1038/s41419-022-05534-w.
5
Restoring the epigenetically silenced lncRNA COL18A1-AS1 represses ccRCC progression by lipid browning via miR-1286/KLF12 axis.沉默的长链非编码 RNA COL18A1-AS1 通过脂肪棕色化调控 miR-1286/KLF12 轴抑制 ccRCC 进展。
Cell Death Dis. 2022 Jul 4;13(7):578. doi: 10.1038/s41419-022-04996-2.
6
Krüppel-like factor (KLF)5: An emerging foe of cardiovascular health.Krüppel 样因子 5(KLF5):心血管健康的新兴敌人。
J Mol Cell Cardiol. 2022 Feb;163:56-66. doi: 10.1016/j.yjmcc.2021.10.002. Epub 2021 Oct 13.
7
The roles and regulation of the KLF5 transcription factor in cancers.KLF5 转录因子在癌症中的作用和调控。
Cancer Sci. 2021 Jun;112(6):2097-2117. doi: 10.1111/cas.14910. Epub 2021 May 3.
8
Roles of Krüppel-like factor 5 in kidney disease.Krüppel 样因子 5 在肾脏疾病中的作用。
J Cell Mol Med. 2021 Mar;25(5):2342-2355. doi: 10.1111/jcmm.16332. Epub 2021 Feb 1.
9
LncRNA CDKN2B-AS1/miR-141/cyclin D network regulates tumor progression and metastasis of renal cell carcinoma.LncRNA CDKN2B-AS1/miR-141/cyclin D 网络调控肾细胞癌的肿瘤进展和转移。
Cell Death Dis. 2020 Aug 19;11(8):660. doi: 10.1038/s41419-020-02877-0.
10
KLF5 promotes the tumorigenesis and metastatic potential of thyroid cancer cells through the NF-κB signaling pathway.KLF5 通过 NF-κB 信号通路促进甲状腺癌细胞的肿瘤发生和转移潜能。
Oncol Rep. 2018 Nov;40(5):2608-2618. doi: 10.3892/or.2018.6687. Epub 2018 Sep 6.
超越增殖:KLF5通过直接调控VEGFA转录促进膀胱癌血管生成。
Oncotarget. 2015 Dec 22;6(41):43791-805. doi: 10.18632/oncotarget.6101.
4
Potential Approaches and Recent Advances in Biomarker Discovery in Clear-Cell Renal Cell Carcinoma.透明细胞肾细胞癌生物标志物发现的潜在方法与最新进展
J Cancer. 2015 Sep 5;6(11):1105-13. doi: 10.7150/jca.12145. eCollection 2015.
5
BAP1 promotes breast cancer cell proliferation and metastasis by deubiquitinating KLF5.BAP1通过去泛素化KLF5促进乳腺癌细胞增殖和转移。
Nat Commun. 2015 Sep 30;6:8471. doi: 10.1038/ncomms9471.
6
Matrix-Stiffness-Regulated Inverse Expression of Krüppel-Like Factor 5 and Krüppel-Like Factor 4 in the Pathogenesis of Renal Fibrosis.基质刚度调控因子 5 和因子 4 的反式表达在肾纤维化发病机制中的作用
Am J Pathol. 2015 Sep;185(9):2468-81. doi: 10.1016/j.ajpath.2015.05.019. Epub 2015 Jul 26.
7
KLF5 promotes breast cancer proliferation, migration and invasion in part by upregulating the transcription of TNFAIP2.KLF5部分通过上调TNFAIP2的转录来促进乳腺癌的增殖、迁移和侵袭。
Oncogene. 2016 Apr 21;35(16):2040-51. doi: 10.1038/onc.2015.263. Epub 2015 Jul 20.
8
Genetic alterations of DNA methylation machinery in human diseases.人类疾病中 DNA 甲基化机制的遗传改变。
Epigenomics. 2015;7(2):247-65. doi: 10.2217/epi.14.80.
9
DNA methylation, its mediators and genome integrity.DNA甲基化、其介导因子与基因组完整性。
Int J Biol Sci. 2015 Apr 8;11(5):604-17. doi: 10.7150/ijbs.11218. eCollection 2015.
10
Targeting Krüppel-like factor 5 (KLF5) for cancer therapy.以Krüppel样因子5(KLF5)为靶点进行癌症治疗。
Curr Top Med Chem. 2015;15(8):699-713. doi: 10.2174/1568026615666150302105052.