• 文献检索
  • 文档翻译
  • 深度研究
  • 学术资讯
  • Suppr Zotero 插件Zotero 插件
  • 邀请有礼
  • 套餐&价格
  • 历史记录
应用&插件
Suppr Zotero 插件Zotero 插件浏览器插件Mac 客户端Windows 客户端微信小程序
定价
高级版会员购买积分包购买API积分包
服务
文献检索文档翻译深度研究API 文档MCP 服务
关于我们
关于 Suppr公司介绍联系我们用户协议隐私条款
关注我们

Suppr 超能文献

核心技术专利:CN118964589B侵权必究
粤ICP备2023148730 号-1Suppr @ 2026

文献检索

告别复杂PubMed语法,用中文像聊天一样搜索,搜遍4000万医学文献。AI智能推荐,让科研检索更轻松。

立即免费搜索

文件翻译

保留排版,准确专业,支持PDF/Word/PPT等文件格式,支持 12+语言互译。

免费翻译文档

深度研究

AI帮你快速写综述,25分钟生成高质量综述,智能提取关键信息,辅助科研写作。

立即免费体验

通过合成五因子自我复制RNA增强从老年人类细胞生成诱导多能干细胞

Enhanced generation of iPSCs from older adult human cells by a synthetic five-factor self-replicative RNA.

作者信息

Yoshioka Naohisa, Dowdy Steven F

机构信息

Department of Cellular & Molecular Medicine, UCSD School of Medicine, La Jolla, California, United States of America.

出版信息

PLoS One. 2017 Jul 27;12(7):e0182018. doi: 10.1371/journal.pone.0182018. eCollection 2017.

DOI:10.1371/journal.pone.0182018
PMID:28750082
原文链接:https://pmc.ncbi.nlm.nih.gov/articles/PMC5531586/
Abstract

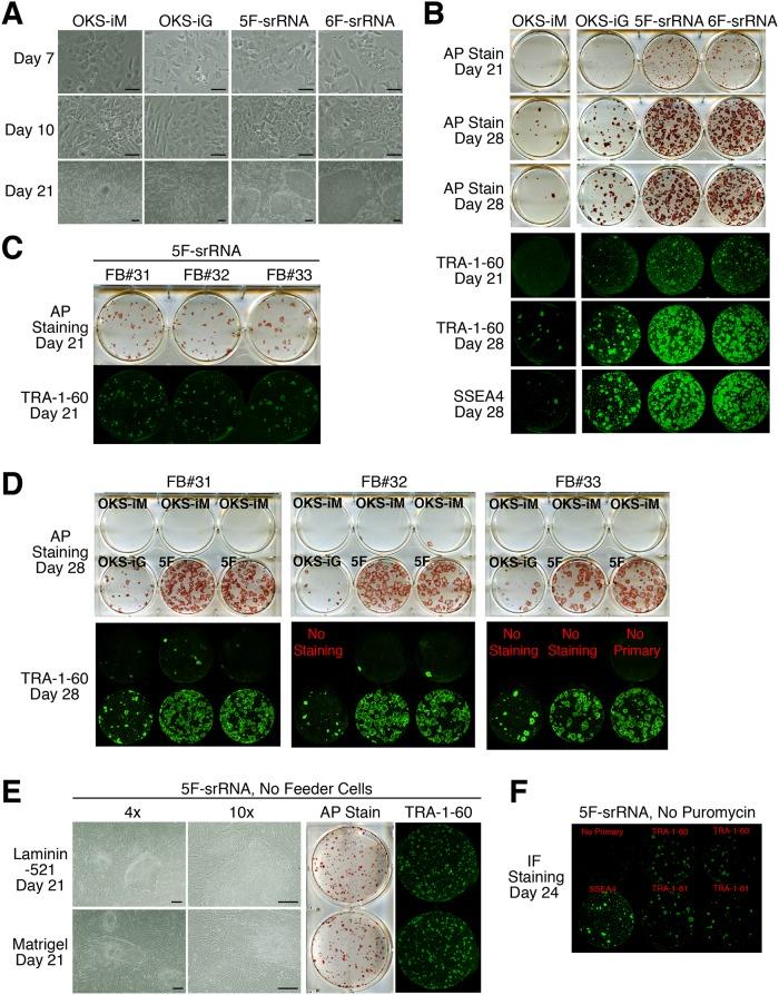
We previously devised a polycistronic, synthetic self-replicating RNA (srRNA) to generate human induced Pluripotent Stem Cells (iPSCs) that simultaneously expresses four reprogramming factors (4F). However, while the best 4F srRNA efficiently generated iPSCs from young fibroblasts, it was inefficient on adult human fibroblasts (>50 years). To increase the iPSC generation efficiency, we included additional reprogramming factors. We found that a single transfection of a five factor (5F) srRNA, containing OCT4, KLF4, SOX2, GLIS1 and c-MYC, robustly generated iPSCs from adult human fibroblasts aged 54 to 77 and from a 24 year old cardiomyopathy patient donor. Interestingly, 5F-srRNA induced LIN28A, which was one of the original reprogramming factors. 5F-srRNA also accelerated the generation of iPSCs by seven days compared to 4F-srRNAs. Further improvements include phosphatase treatment to remove 5' phosphate and use of Lipofectamine MessengerMAX that increased transfection efficiency to ~90%. Together, these improvements enabled us to efficiently generate iPSCs from human fibroblasts using 5F-srRNA while eliminating both puromycin selection and feeder cells.

摘要

我们之前设计了一种多顺反子合成自复制RNA(srRNA),用于生成同时表达四种重编程因子(4F)的人诱导多能干细胞(iPSC)。然而,尽管最佳的4F srRNA能有效地从年轻成纤维细胞中生成iPSC,但对成人成纤维细胞(>50岁)效率低下。为了提高iPSC的生成效率,我们加入了额外的重编程因子。我们发现,单次转染包含OCT4、KLF4、SOX2、GLIS1和c-MYC的五因子(5F)srRNA,能从54至77岁的成人成纤维细胞以及一名24岁心肌病患者供体的细胞中强劲地生成iPSC。有趣的是,5F-srRNA诱导了LIN28A,它是最初的重编程因子之一。与4F-srRNAs相比,5F-srRNA还将iPSC的生成时间加快了七天。进一步的改进包括进行磷酸酶处理以去除5'磷酸基团,以及使用Lipofectamine MessengerMAX,这将转染效率提高到了约90%。总之,这些改进使我们能够使用5F-srRNA从人成纤维细胞中高效生成iPSC,同时无需嘌呤霉素筛选和饲养细胞。

https://cdn.ncbi.nlm.nih.gov/pmc/blobs/1009/5531586/685028dd02c8/pone.0182018.g004.jpg
https://cdn.ncbi.nlm.nih.gov/pmc/blobs/1009/5531586/2ef92b49c77e/pone.0182018.g001.jpg
https://cdn.ncbi.nlm.nih.gov/pmc/blobs/1009/5531586/806dfb05731b/pone.0182018.g002.jpg
https://cdn.ncbi.nlm.nih.gov/pmc/blobs/1009/5531586/f41acdacac1c/pone.0182018.g003.jpg
https://cdn.ncbi.nlm.nih.gov/pmc/blobs/1009/5531586/685028dd02c8/pone.0182018.g004.jpg
https://cdn.ncbi.nlm.nih.gov/pmc/blobs/1009/5531586/2ef92b49c77e/pone.0182018.g001.jpg
https://cdn.ncbi.nlm.nih.gov/pmc/blobs/1009/5531586/806dfb05731b/pone.0182018.g002.jpg
https://cdn.ncbi.nlm.nih.gov/pmc/blobs/1009/5531586/f41acdacac1c/pone.0182018.g003.jpg
https://cdn.ncbi.nlm.nih.gov/pmc/blobs/1009/5531586/685028dd02c8/pone.0182018.g004.jpg

相似文献

1
Enhanced generation of iPSCs from older adult human cells by a synthetic five-factor self-replicative RNA.通过合成五因子自我复制RNA增强从老年人类细胞生成诱导多能干细胞
PLoS One. 2017 Jul 27;12(7):e0182018. doi: 10.1371/journal.pone.0182018. eCollection 2017.
2
Efficient generation of human iPSCs by a synthetic self-replicative RNA.通过合成自我复制 RNA 高效生成人类 iPSCs。
Cell Stem Cell. 2013 Aug 1;13(2):246-54. doi: 10.1016/j.stem.2013.06.001.
3
Generation of Induced Pluripotent Stem Cells (iPSCs) from Adult Canine Fibroblasts.从成年犬成纤维细胞生成诱导多能干细胞(iPSC)
Methods Mol Biol. 2015;1330:69-78. doi: 10.1007/978-1-4939-2848-4_7.
4
Reactivation of Endogenous Genes and Epigenetic Remodeling Are Barriers for Generating Transgene-Free Induced Pluripotent Stem Cells in Pig.内源性基因的重新激活和表观遗传重塑是在猪中生成无转基因诱导多能干细胞的障碍。
PLoS One. 2016 Jun 23;11(6):e0158046. doi: 10.1371/journal.pone.0158046. eCollection 2016.
5
Differentiation efficiency of induced pluripotent stem cells depends on the number of reprogramming factors.诱导多能干细胞的分化效率取决于重编程因子的数量。
Stem Cells. 2012 Mar;30(3):570-9. doi: 10.1002/stem.1016.
6
Induction of pluripotency in long-term cryopreserved human neonatal fibroblasts in feeder-free condition.在无饲养层条件下诱导长期冷冻保存的人新生儿成纤维细胞重编程为多能干细胞。
Cell Tissue Bank. 2017 Mar;18(1):45-52. doi: 10.1007/s10561-016-9602-5. Epub 2016 Nov 21.
7
Generation of iPSCs from Jaw Periosteal Cells Using Self-Replicating RNA.利用自我复制 RNA 从颌骨骨膜细胞中生成 iPSCs。
Int J Mol Sci. 2019 Apr 3;20(7):1648. doi: 10.3390/ijms20071648.
8
Generation of Human iPSCs by Reprogramming with the Unmodified Synthetic mRNA.通过用未修饰的合成信使核糖核酸重编程来生成人类诱导多能干细胞。
Methods Mol Biol. 2021;2239:163-174. doi: 10.1007/978-1-0716-1084-8_11.
9
Generation of induced pluripotent stem cell lines from human fibroblasts via retroviral gene transfer.通过逆转录病毒基因转移从人成纤维细胞中诱导产生多能干细胞系。
Methods Mol Biol. 2011;767:55-65. doi: 10.1007/978-1-61779-201-4_5.
10
Optimal reprogramming factor stoichiometry increases colony numbers and affects molecular characteristics of murine induced pluripotent stem cells.最优的重编程因子比例会增加集落数量,并影响小鼠诱导多能干细胞的分子特征。
Cytometry A. 2011 Jun;79(6):426-35. doi: 10.1002/cyto.a.21072. Epub 2011 May 4.

引用本文的文献

1
Reprogramming and multi-lineage transdifferentiation attenuate the tumorigenicity of colorectal cancer cells.重编程和多谱系转分化可减弱结直肠癌细胞的致瘤性。
J Biol Chem. 2024 Jan;300(1):105534. doi: 10.1016/j.jbc.2023.105534. Epub 2023 Dec 10.
2
Overcoming the Variability of iPSCs in the Manufacturing of Cell-Based Therapies.克服 iPS 细胞在基于细胞疗法制造中的变异性。
Int J Mol Sci. 2023 Nov 29;24(23):16929. doi: 10.3390/ijms242316929.
3
Establishment of fishing cat cell biobanking for sustainable conservation.建立渔猫细胞生物样本库以实现可持续保护。

本文引用的文献

1
Advances in reprogramming to pluripotency.重编程为多能性的研究进展。
Curr Stem Cell Res Ther. 2015;10(3):193-207. doi: 10.2174/1574888x10666150220154820.
2
A comparison of non-integrating reprogramming methods.非整合重编程方法的比较。
Nat Biotechnol. 2015 Jan;33(1):58-63. doi: 10.1038/nbt.3070. Epub 2014 Dec 1.
3
All roads lead to induced pluripotent stem cells: the technologies of iPSC generation.条条大路通诱导多能干细胞:诱导多能干细胞产生技术
Front Vet Sci. 2022 Nov 10;9:989670. doi: 10.3389/fvets.2022.989670. eCollection 2022.
4
GLIS1-3: Links to Primary Cilium, Reprogramming, Stem Cell Renewal, and Disease.GLIS1-3:与初级纤毛、重编程、干细胞更新和疾病的联系。
Cells. 2022 Jun 3;11(11):1833. doi: 10.3390/cells11111833.
5
RNA-Based Strategies for Cell Reprogramming toward Pluripotency.基于RNA的细胞重编程至多能性的策略。
Pharmaceutics. 2022 Jan 28;14(2):317. doi: 10.3390/pharmaceutics14020317.
6
Self-amplifying mRNA-Based Vaccine Technology and Its Mode of Action.基于自我扩增信使 RNA 的疫苗技术及其作用模式。
Curr Top Microbiol Immunol. 2022;440:31-70. doi: 10.1007/82_2021_233.
7
Optimized Approaches for the Induction of Putative Canine Induced Pluripotent Stem Cells from Old Fibroblasts Using Synthetic RNAs.使用合成RNA从老年成纤维细胞诱导假定犬诱导多能干细胞的优化方法。
Animals (Basel). 2020 Oct 11;10(10):1848. doi: 10.3390/ani10101848.
8
Reprogramming Urine-Derived Cells using Commercially Available Self-Replicative RNA and a Single Electroporation.使用商业可得的自我复制 RNA 和单次电穿孔对尿液来源的细胞进行重编程。
Curr Protoc Stem Cell Biol. 2020 Dec;55(1):e124. doi: 10.1002/cpsc.124.
9
Development of a High-Efficacy Reprogramming Method for Generating Human Induced Pluripotent Stem (iPS) Cells from Pathologic and Senescent Somatic Cells.从病态和衰老的体细胞中生成高效人类诱导多能干细胞(iPS)细胞的重编程方法的开发。
Int J Mol Sci. 2020 Sep 15;21(18):6764. doi: 10.3390/ijms21186764.
10
Current challenges in three-dimensional bioprinting heart tissues for cardiac surgery.三维生物打印心脏组织用于心脏手术的当前挑战。
Eur J Cardiothorac Surg. 2020 Sep 1;58(3):500-510. doi: 10.1093/ejcts/ezaa093.
Stem Cells Dev. 2014 Jun 15;23(12):1285-300. doi: 10.1089/scd.2013.0620. Epub 2014 Mar 21.
4
Mechanisms of Lin28-mediated miRNA and mRNA regulation--a structural and functional perspective.Lin28 介导的 miRNA 和 mRNA 调控机制——结构与功能视角。
Int J Mol Sci. 2013 Aug 9;14(8):16532-53. doi: 10.3390/ijms140816532.
5
Efficient generation of human iPSCs by a synthetic self-replicative RNA.通过合成自我复制 RNA 高效生成人类 iPSCs。
Cell Stem Cell. 2013 Aug 1;13(2):246-54. doi: 10.1016/j.stem.2013.06.001.
6
Regulatory non-coding RNAs in pluripotent stem cells.多能干细胞中的调控非编码 RNA。
Int J Mol Sci. 2013 Jul 11;14(7):14346-73. doi: 10.3390/ijms140714346.
7
Sequential introduction of reprogramming factors reveals a time-sensitive requirement for individual factors and a sequential EMT-MET mechanism for optimal reprogramming.连续引入重编程因子揭示了各个因子的时间敏感性需求,以及最优重编程的连续 EMT-MET 机制。
Nat Cell Biol. 2013 Jul;15(7):829-38. doi: 10.1038/ncb2765. Epub 2013 May 26.
8
An efficient nonviral method to generate integration-free human-induced pluripotent stem cells from cord blood and peripheral blood cells.一种高效的非病毒方法,可从脐血和外周血细胞中生成无整合的人诱导多能干细胞。
Stem Cells. 2013 Mar;31(3):458-66. doi: 10.1002/stem.1293.
9
Direct reprogramming of somatic cells is promoted by maternal transcription factor Glis1.母体转录因子 Glis1 促进体细胞的直接重编程。
Nature. 2011 Jun 8;474(7350):225-9. doi: 10.1038/nature10106.
10
Human induced pluripotent stem cells: the past, present, and future.人类诱导多能干细胞:过去、现在与未来。
Clin Pharmacol Ther. 2011 May;89(5):741-5. doi: 10.1038/clpt.2011.37. Epub 2011 Mar 23.