Suppr超能文献

线粒体自噬的激活导致 Fuchs 内皮角膜营养不良中线粒体融合蛋白 2 的减少和线粒体质量的丧失。

Activation of mitophagy leads to decline in Mfn2 and loss of mitochondrial mass in Fuchs endothelial corneal dystrophy.

机构信息

Schepens Eye Research Institute, Massachusetts Eye and Ear, Harvard Medical School, Boston, MA, USA.

Price Vision Group, Indianapolis, IN, USA.

出版信息

Sci Rep. 2017 Jul 27;7(1):6656. doi: 10.1038/s41598-017-06523-2.

Abstract

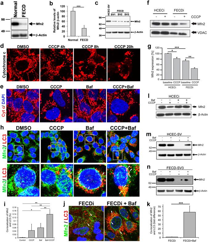
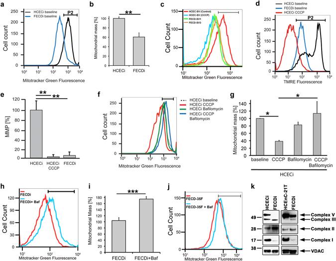
Human corneal endothelial cells (HCEnCs) are terminally differentiated cells that have limited regenerative potential. The large numbers of mitochondria in HCEnCs are critical for pump and barrier function required for corneal hydration and transparency. Fuchs Endothelial Corneal Dystrophy (FECD) is a highly prevalent late-onset oxidative stress disorder characterized by progressive loss of HCEnCs. We previously reported increased mitochondrial fragmentation and reduced ATP and mtDNA copy number in FECD. Herein, carbonyl cyanide m-chlorophenyl hydrazone (CCCP)-induced mitochondrial depolarization decreased mitochondrial mass and Mfn2 levels, which were rescued with mitophagy blocker, bafilomycin, in FECD. Moreover, electron transport chain complex (I, V) decrease in FECD indicated deficient mitochondrial bioenergetics. Transmission electron microscopy of FECD tissues displayed an increased number of autophagic vacuoles containing degenerated and swollen mitochondria with cristolysis. An elevation of LC3-II and LAMP1 and downregulation of Mfn2 in mitochondrial fractions suggested that loss of fusion capacity targets fragmented mitochondria to the pre-autophagic pool and upregulates mitophagy. CCCP-induced mitochondrial fragmentation leads to Mfn2 and LC3 co-localization without activation of proteosome, suggesting a novel Mfn2 degradation pathway via mitophagy. These data indicate constitutive activation of mitophagy results in reduction of mitochondrial mass and abrogates cellular bioenergetics during degeneration of post-mitotic cells of ocular tissue.

摘要

人眼角膜内皮细胞(HCEnCs)是终末分化细胞,其再生能力有限。HCEnCs 中大量的线粒体对于角膜水合和透明所需的泵和屏障功能至关重要。Fuchs 内皮角膜营养不良(FECD)是一种高发的迟发性氧化应激疾病,其特征是 HCEnCs 逐渐丧失。我们之前报道过 FECD 中线粒体碎片化增加,ATP 和 mtDNA 拷贝数减少。在此,羰基氰化物 m-氯代苯腙(CCCP)诱导的线粒体去极化降低了线粒体质量和 Mfn2 水平,用自噬体阻断剂巴弗洛霉素处理可恢复 FECD 中的 Mfn2 水平。此外,FECD 中的电子传递链复合物(I、V)减少表明线粒体生物能不足。FECD 组织的透射电镜显示,自噬小体数量增加,其中包含退化和肿胀的线粒体,嵴溶解。线粒体部分 LC3-II 和 LAMP1 的升高和 Mfn2 的下调表明融合能力的丧失将碎片化的线粒体靶向自噬前体池,并上调自噬。CCCP 诱导的线粒体碎片化导致 Mfn2 和 LC3 共定位,而不激活蛋白酶体,表明通过自噬存在一种新的 Mfn2 降解途径。这些数据表明,持续激活的自噬导致线粒体质量减少,并在眼组织的有丝分裂后细胞退化过程中破坏细胞生物能。

https://cdn.ncbi.nlm.nih.gov/pmc/blobs/d340/5532298/653b8d8789c0/41598_2017_6523_Fig1_HTML.jpg

文献AI研究员

20分钟写一篇综述,助力文献阅读效率提升50倍。

立即体验

用中文搜PubMed

大模型驱动的PubMed中文搜索引擎

马上搜索

文档翻译

学术文献翻译模型,支持多种主流文档格式。

立即体验