Suppr超能文献

p38丝裂原活化蛋白激酶(MAPK)诱导的细胞质转位对河马通路转录因子TEAD的调控

Regulation of Hippo pathway transcription factor TEAD by p38 MAPK-induced cytoplasmic translocation.

作者信息

Lin Kimberly C, Moroishi Toshiro, Meng Zhipeng, Jeong Han-Sol, Plouffe Steven W, Sekido Yoshitaka, Han Jiahuai, Park Hyun Woo, Guan Kun-Liang

机构信息

Department of Pharmacology and Moores Cancer Center, University of California San Diego, La Jolla, California 92093, USA.

Division of Applied Medicine, School of Korean Medicine, Pusan National University, Yangsan, Gyeongnam 626-870, Republic of Korea.

出版信息

Nat Cell Biol. 2017 Jul 28;19(8):996-1002. doi: 10.1038/ncb3581.

Abstract

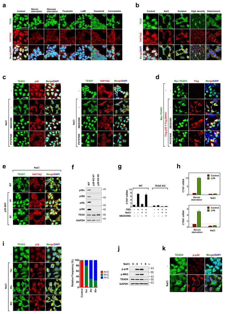
The Hippo pathway controls organ size and tissue homeostasis, with deregulation leading to cancer. The core Hippo components in mammals are composed of the upstream serine/threonine kinases Mst1/2, MAPK4Ks and Lats1/2. Inactivation of these upstream kinases leads to dephosphorylation, stabilization, nuclear translocation and thus activation of the major functional transducers of the Hippo pathway, YAP and its paralogue TAZ. YAP/TAZ are transcription co-activators that regulate gene expression primarily through interaction with the TEA domain DNA-binding family of transcription factors (TEAD). The current paradigm for regulation of this pathway centres on phosphorylation-dependent nucleocytoplasmic shuttling of YAP/TAZ through a complex network of upstream components. However, unlike other transcription factors, such as SMAD, NF-κB, NFAT and STAT, the regulation of TEAD nucleocytoplasmic shuttling has been largely overlooked. In the present study, we show that environmental stress promotes TEAD cytoplasmic translocation via p38 MAPK in a Hippo-independent manner. Importantly, stress-induced TEAD inhibition predominates YAP-activating signals and selectively suppresses YAP-driven cancer cell growth. Our data reveal a mechanism governing TEAD nucleocytoplasmic shuttling and show that TEAD localization is a critical determinant of Hippo signalling output.

摘要

河马通路控制器官大小和组织稳态,其失调会导致癌症。哺乳动物中河马通路的核心组成部分由上游丝氨酸/苏氨酸激酶Mst1/2、MAPK4Ks和Lats1/2组成。这些上游激酶的失活会导致去磷酸化、稳定化、核转位,从而激活河马通路的主要功能转导子YAP及其旁系同源物TAZ。YAP/TAZ是转录共激活因子,主要通过与TEA结构域DNA结合转录因子家族(TEAD)相互作用来调节基因表达。目前该通路调控的范式集中在YAP/TAZ通过上游成分的复杂网络进行磷酸化依赖性核质穿梭。然而,与其他转录因子如SMAD、NF-κB、NFAT和STAT不同,TEAD核质穿梭的调控在很大程度上被忽视了。在本研究中,我们表明环境应激以不依赖河马通路的方式通过p38 MAPK促进TEAD的细胞质转位。重要的是,应激诱导的TEAD抑制占主导地位的YAP激活信号,并选择性地抑制YAP驱动的癌细胞生长。我们的数据揭示了一种控制TEAD核质穿梭的机制,并表明TEAD定位是河马信号输出的关键决定因素。

https://cdn.ncbi.nlm.nih.gov/pmc/blobs/1b1f/5541894/8aa0f2e1b96a/nihms887136f1.jpg

文献检索

告别复杂PubMed语法,用中文像聊天一样搜索,搜遍4000万医学文献。AI智能推荐,让科研检索更轻松。

立即免费搜索

文件翻译

保留排版,准确专业,支持PDF/Word/PPT等文件格式,支持 12+语言互译。

免费翻译文档

深度研究

AI帮你快速写综述,25分钟生成高质量综述,智能提取关键信息,辅助科研写作。

立即免费体验