Haeberlein Simone, Obieglo Katja, Ozir-Fazalalikhan Arifa, Chayé Mathilde A M, Veninga Henrike, van der Vlugt Luciën E P M, Voskamp Astrid, Boon Louis, den Haan Joke M M, Westerhof Lotte B, Wilbers Ruud H P, Schots Arjen, Schramm Gabriele, Hokke Cornelis H, Smits Hermelijn H
Department of Parasitology, Leiden University Medical Center, Leiden, Netherlands.
Department of Molecular Cell Biology and Immunology, VU University Medical Center, Amsterdam, Netherlands.
PLoS Pathog. 2017 Jul 28;13(7):e1006539. doi: 10.1371/journal.ppat.1006539. eCollection 2017 Jul.
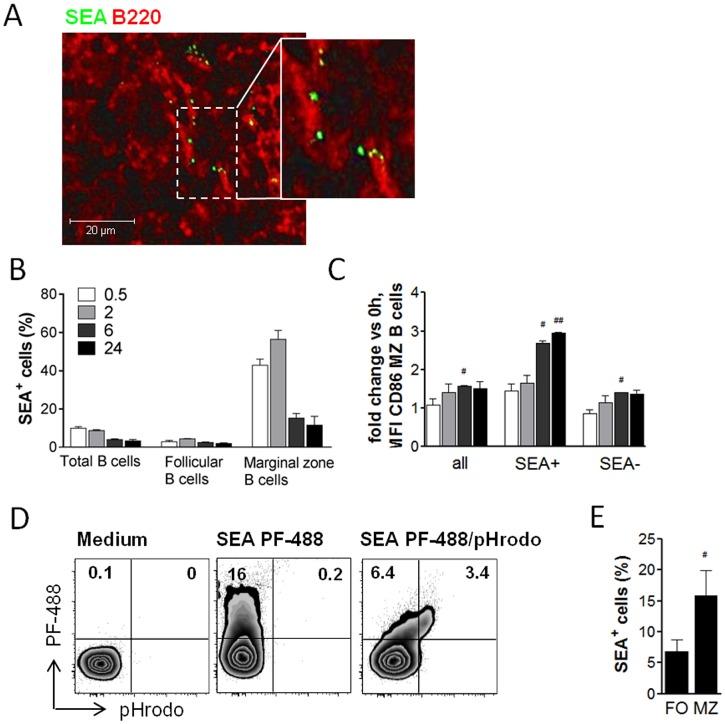
Infection with the helminth Schistosoma (S.) mansoni drives the development of interleukin (IL)-10-producing regulatory B (Breg) cells in mice and man, which have the capacity to reduce experimental allergic airway inflammation and are thus of high therapeutic interest. However, both the involved antigen and cellular mechanisms that drive Breg cell development remain to be elucidated. Therefore, we investigated whether S. mansoni soluble egg antigens (SEA) directly interact with B cells to enhance their regulatory potential, or act indirectly on B cells via SEA-modulated macrophage subsets. Intraperitoneal injections of S. mansoni eggs or SEA significantly upregulated IL-10 and CD86 expression by marginal zone B cells. Both B cells as well as macrophages of the splenic marginal zone efficiently bound SEA in vivo, but macrophages were dispensable for Breg cell induction as shown by macrophage depletion with clodronate liposomes. SEA was internalized into acidic cell compartments of B cells and induced a 3-fold increase of IL-10, which was dependent on endosomal acidification and was further enhanced by CD40 ligation. IPSE/alpha-1, one of the major antigens in SEA, was also capable of inducing IL-10 in naïve B cells, which was reproduced by tobacco plant-derived recombinant IPSE. Other major schistosomal antigens, omega-1 and kappa-5, had no effect. SEA depleted of IPSE/alpha-1 was still able to induce Breg cells indicating that SEA contains more Breg cell-inducing components. Importantly, SEA- and IPSE-induced Breg cells triggered regulatory T cell development in vitro. SEA and recombinant IPSE/alpha-1 also induced IL-10 production in human CD1d+ B cells. In conclusion, the mechanism of S. mansoni-induced Breg cell development involves a direct targeting of B cells by SEA components such as the secretory glycoprotein IPSE/alpha-1.
曼氏血吸虫感染可促使小鼠和人类体内产生白细胞介素(IL)-10的调节性B(Breg)细胞的发育,这些细胞能够减轻实验性过敏性气道炎症,因此具有很高的治疗价值。然而,驱动Breg细胞发育的相关抗原和细胞机制仍有待阐明。因此,我们研究了曼氏血吸虫可溶性虫卵抗原(SEA)是直接与B细胞相互作用以增强其调节潜能,还是通过SEA调节的巨噬细胞亚群间接作用于B细胞。腹腔注射曼氏血吸虫虫卵或SEA可显著上调边缘区B细胞中IL-10和CD86的表达。脾脏边缘区的B细胞和巨噬细胞在体内均能有效结合SEA,但如用氯膦酸脂质体清除巨噬细胞所示,巨噬细胞对于Breg细胞的诱导并非必需。SEA被内化到B细胞的酸性细胞区室中,并诱导IL-10增加3倍,这依赖于内体酸化,并通过CD40连接进一步增强。IPSE/α-1是SEA中的主要抗原之一,也能够在未成熟B细胞中诱导IL-10,烟草植物来源的重组IPSE可重现这一现象。其他主要的血吸虫抗原,ω-1和κ-5则没有作用。去除IPSE/α-1的SEA仍能够诱导Breg细胞,这表明SEA含有更多诱导Breg细胞的成分。重要的是,SEA和IPSE诱导的Breg细胞在体外触发了调节性T细胞的发育。SEA和重组IPSE/α-1也能诱导人CD1d+B细胞产生IL-10。总之,曼氏血吸虫诱导Breg细胞发育的机制涉及SEA成分如分泌性糖蛋白IPSE/α-1对B细胞的直接靶向作用。