Suppr超能文献

通过对透明清除的小鼠心脏中的心脏交感神经网络进行三维评估,量化心肌梗死后交感神经的过度支配和去神经支配情况。

Quantification of sympathetic hyperinnervation and denervation after myocardial infarction by three-dimensional assessment of the cardiac sympathetic network in cleared transparent murine hearts.

作者信息

Yokoyama Teruki, Lee Jong-Kook, Miwa Keiko, Opthof Tobias, Tomoyama Satoki, Nakanishi Hiroyuki, Yoshida Akira, Yasui Haruyo, Iida Tadatsune, Miyagawa Shigeru, Okabe Shigeo, Sawa Yoshiki, Sakata Yasushi, Komuro Issei

机构信息

Department of Cardiovascular Medicine, Osaka University Graduate School of Medicine, Suita, Osaka, Japan.

Department of Advanced Cardiovascular Regenerative Medicine, Osaka University Graduate School of Medicine, Suita, Osaka, Japan.

出版信息

PLoS One. 2017 Jul 28;12(7):e0182072. doi: 10.1371/journal.pone.0182072. eCollection 2017.

Abstract

BACKGROUND

The sympathetic nervous system is critical in maintaining the normal physiological function of the heart. Its dysfunction in pathological states may exacerbate the substrate for arrhythmias. Obviously, knowledge of its three-dimensional (3D) structure is important, however, it has been revealed by conventional methods only to a limited extent. In this study, a new method of tissue clearance in combination with immunostaining unravels the 3D structure of the sympathetic cardiac network as well as its changes after myocardial infarction.

METHODS AND RESULTS

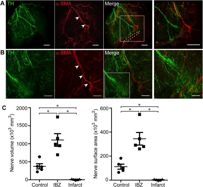
Hearts isolated from adult male mice were optically cleared using the CUBIC-perfusion protocol. After making the hearts transparent, sympathetic nerves and coronary vessels were immunofluorescently labeled, and then images were acquired. The spatial distribution of sympathetic nerves was visualized not only along the epicardial surface, but also transmurally. They were distributed over the epicardial surface and penetrated into the myocardium to twist around coronary vessels, but also independent from the coronary vasculature. At 2 weeks after myocardial infarction, we were able to quantify both denervation distal from the site of infarction and nerve sprouting (hyperinnervation) at the ischemic border zone of the hearts in a 3D manner. The nerve density at the ischemic border zone was more than doubled in hearts with myocardial infarction compared to intact mice hearts (3D analyses; n = 5, p<0.05).

CONCLUSIONS

There is both sympathetic hyperinnervation and denervation after myocardial infarction. Both can be visualized and quantified by a new imaging technique in transparent hearts and thereby become a useful tool in elucidating the role of the sympathetic nervous system in arrhythmias associated with myocardial infarction.

摘要

背景

交感神经系统对于维持心脏的正常生理功能至关重要。其在病理状态下的功能障碍可能会加剧心律失常的发生基质。显然,了解其三维(3D)结构很重要,然而,传统方法仅在有限程度上揭示了这一点。在本研究中,一种结合免疫染色的新型组织透明化方法揭示了交感心脏网络的3D结构及其在心肌梗死后的变化。

方法与结果

使用CUBIC灌注方案对成年雄性小鼠分离的心脏进行光学透明化处理。使心脏透明后,对交感神经和冠状血管进行免疫荧光标记,然后采集图像。不仅可以观察到交感神经沿心外膜表面的空间分布,还能观察到其穿壁分布。它们分布在心外膜表面,并穿透心肌围绕冠状血管扭曲,且与冠状血管系统独立。在心肌梗死后2周,我们能够以三维方式量化梗死部位远端的去神经支配以及心脏缺血边界区的神经芽生(神经支配过度)情况。与完整小鼠心脏相比,心肌梗死心脏缺血边界区的神经密度增加了一倍多(三维分析;n = 5,p<0.05)。

结论

心肌梗死后存在交感神经支配过度和去神经支配现象。两者均可通过一种用于透明心脏的新型成像技术进行可视化和量化,从而成为阐明交感神经系统在与心肌梗死相关的心律失常中作用的有用工具。

https://cdn.ncbi.nlm.nih.gov/pmc/blobs/aebe/5533449/0068cc3ef6f2/pone.0182072.g001.jpg

文献检索

告别复杂PubMed语法,用中文像聊天一样搜索,搜遍4000万医学文献。AI智能推荐,让科研检索更轻松。

立即免费搜索

文件翻译

保留排版,准确专业,支持PDF/Word/PPT等文件格式,支持 12+语言互译。

免费翻译文档

深度研究

AI帮你快速写综述,25分钟生成高质量综述,智能提取关键信息,辅助科研写作。

立即免费体验