• 文献检索
  • 文档翻译
  • 深度研究
  • 学术资讯
  • Suppr Zotero 插件Zotero 插件
  • 邀请有礼
  • 套餐&价格
  • 历史记录
应用&插件
Suppr Zotero 插件Zotero 插件浏览器插件Mac 客户端Windows 客户端微信小程序
定价
高级版会员购买积分包购买API积分包
服务
文献检索文档翻译深度研究API 文档MCP 服务
关于我们
关于 Suppr公司介绍联系我们用户协议隐私条款
关注我们

Suppr 超能文献

核心技术专利:CN118964589B侵权必究
粤ICP备2023148730 号-1Suppr @ 2026

文献检索

告别复杂PubMed语法,用中文像聊天一样搜索,搜遍4000万医学文献。AI智能推荐,让科研检索更轻松。

立即免费搜索

文件翻译

保留排版,准确专业,支持PDF/Word/PPT等文件格式,支持 12+语言互译。

免费翻译文档

深度研究

AI帮你快速写综述,25分钟生成高质量综述,智能提取关键信息,辅助科研写作。

立即免费体验

两种高度多食性和入侵性的棉铃虫害虫物种进化和分化的基因组创新、转录可塑性和基因丢失。

Genomic innovations, transcriptional plasticity and gene loss underlying the evolution and divergence of two highly polyphagous and invasive Helicoverpa pest species.

机构信息

CSIRO Black Mountain, GPO Box 1700, Canberra, ACT, 2600, Australia.

School of Biological Sciences, University of Melbourne, Parkville, Vic, Australia.

出版信息

BMC Biol. 2017 Jul 31;15(1):63. doi: 10.1186/s12915-017-0402-6.

DOI:10.1186/s12915-017-0402-6
PMID:28756777
原文链接:https://pmc.ncbi.nlm.nih.gov/articles/PMC5535293/
Abstract

BACKGROUND

Helicoverpa armigera and Helicoverpa zea are major caterpillar pests of Old and New World agriculture, respectively. Both, particularly H. armigera, are extremely polyphagous, and H. armigera has developed resistance to many insecticides. Here we use comparative genomics, transcriptomics and resequencing to elucidate the genetic basis for their properties as pests.

RESULTS

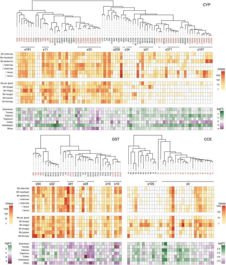
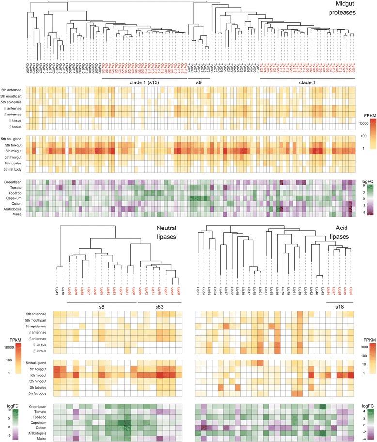
We find that, prior to their divergence about 1.5 Mya, the H. armigera/H. zea lineage had accumulated up to more than 100 more members of specific detoxification and digestion gene families and more than 100 extra gustatory receptor genes, compared to other lepidopterans with narrower host ranges. The two genomes remain very similar in gene content and order, but H. armigera is more polymorphic overall, and H. zea has lost several detoxification genes, as well as about 50 gustatory receptor genes. It also lacks certain genes and alleles conferring insecticide resistance found in H. armigera. Non-synonymous sites in the expanded gene families above are rapidly diverging, both between paralogues and between orthologues in the two species. Whole genome transcriptomic analyses of H. armigera larvae show widely divergent responses to different host plants, including responses among many of the duplicated detoxification and digestion genes.

CONCLUSIONS

The extreme polyphagy of the two heliothines is associated with extensive amplification and neofunctionalisation of genes involved in host finding and use, coupled with versatile transcriptional responses on different hosts. H. armigera's invasion of the Americas in recent years means that hybridisation could generate populations that are both locally adapted and insecticide resistant.

摘要

背景

棉铃虫和烟青虫分别是旧大陆和新大陆农业的主要鳞翅目害虫。这两种害虫都非常多食性,棉铃虫尤其如此,而且已经对许多杀虫剂产生了抗性。在这里,我们利用比较基因组学、转录组学和重测序来阐明它们作为害虫的遗传基础。

结果

我们发现,在大约 150 万年前它们分化之前,棉铃虫/烟青虫谱系积累了多达 100 多个特定解毒和消化基因家族的成员,以及 100 多个额外的味觉受体基因,与其他宿主范围较窄的鳞翅目昆虫相比。这两个基因组在基因组成和顺序上仍然非常相似,但棉铃虫总体上更为多态性,烟青虫失去了一些解毒基因,以及大约 50 个味觉受体基因。它还缺乏在棉铃虫中发现的某些赋予杀虫剂抗性的基因和等位基因。上述扩展基因家族中的非同义位点在种间和种内的同源基因和同源基因之间迅速分化。棉铃虫幼虫的全基因组转录组分析显示,对不同的宿主植物有广泛不同的反应,包括许多重复的解毒和消化基因之间的反应。

结论

这两种烟夜蛾的极端多食性与参与宿主发现和利用的基因的广泛扩增和新功能化有关,同时还与不同宿主上的多功能转录反应有关。棉铃虫近年来入侵美洲意味着杂交可能会产生既适应本地环境又具有抗药性的种群。

https://cdn.ncbi.nlm.nih.gov/pmc/blobs/88df/5535293/17839f31f1f5/12915_2017_402_Fig8_HTML.jpg
https://cdn.ncbi.nlm.nih.gov/pmc/blobs/88df/5535293/123819ccd34d/12915_2017_402_Fig1_HTML.jpg
https://cdn.ncbi.nlm.nih.gov/pmc/blobs/88df/5535293/7f1c0335f02e/12915_2017_402_Fig2_HTML.jpg
https://cdn.ncbi.nlm.nih.gov/pmc/blobs/88df/5535293/b50d7735a2e6/12915_2017_402_Fig3_HTML.jpg
https://cdn.ncbi.nlm.nih.gov/pmc/blobs/88df/5535293/ac94a8468b3d/12915_2017_402_Fig4_HTML.jpg
https://cdn.ncbi.nlm.nih.gov/pmc/blobs/88df/5535293/b360c5df96f3/12915_2017_402_Fig5_HTML.jpg
https://cdn.ncbi.nlm.nih.gov/pmc/blobs/88df/5535293/efd770666dc6/12915_2017_402_Fig6_HTML.jpg
https://cdn.ncbi.nlm.nih.gov/pmc/blobs/88df/5535293/2ff8c24de9eb/12915_2017_402_Fig7_HTML.jpg
https://cdn.ncbi.nlm.nih.gov/pmc/blobs/88df/5535293/17839f31f1f5/12915_2017_402_Fig8_HTML.jpg
https://cdn.ncbi.nlm.nih.gov/pmc/blobs/88df/5535293/123819ccd34d/12915_2017_402_Fig1_HTML.jpg
https://cdn.ncbi.nlm.nih.gov/pmc/blobs/88df/5535293/7f1c0335f02e/12915_2017_402_Fig2_HTML.jpg
https://cdn.ncbi.nlm.nih.gov/pmc/blobs/88df/5535293/b50d7735a2e6/12915_2017_402_Fig3_HTML.jpg
https://cdn.ncbi.nlm.nih.gov/pmc/blobs/88df/5535293/ac94a8468b3d/12915_2017_402_Fig4_HTML.jpg
https://cdn.ncbi.nlm.nih.gov/pmc/blobs/88df/5535293/b360c5df96f3/12915_2017_402_Fig5_HTML.jpg
https://cdn.ncbi.nlm.nih.gov/pmc/blobs/88df/5535293/efd770666dc6/12915_2017_402_Fig6_HTML.jpg
https://cdn.ncbi.nlm.nih.gov/pmc/blobs/88df/5535293/2ff8c24de9eb/12915_2017_402_Fig7_HTML.jpg
https://cdn.ncbi.nlm.nih.gov/pmc/blobs/88df/5535293/17839f31f1f5/12915_2017_402_Fig8_HTML.jpg

相似文献

1
Genomic innovations, transcriptional plasticity and gene loss underlying the evolution and divergence of two highly polyphagous and invasive Helicoverpa pest species.两种高度多食性和入侵性的棉铃虫害虫物种进化和分化的基因组创新、转录可塑性和基因丢失。
BMC Biol. 2017 Jul 31;15(1):63. doi: 10.1186/s12915-017-0402-6.
2
Hybridization and gene flow in the mega-pest lineage of moth, .飞蛾超级害虫谱系的杂交和基因流动。
Proc Natl Acad Sci U S A. 2018 May 8;115(19):5034-5039. doi: 10.1073/pnas.1718831115. Epub 2018 Apr 2.
3
Adaptive Introgression across Semipermeable Species Boundaries between Local Helicoverpa zea and Invasive Helicoverpa armigera Moths.半渗透种间边界处本地烟实夜蛾和入侵烟实夜蛾之间的适应性基因渐渗
Mol Biol Evol. 2020 Sep 1;37(9):2568-2583. doi: 10.1093/molbev/msaa108.
4
Pan-American Similarities in Genetic Structures of Helicoverpa armigera and Helicoverpa zea (Lepidoptera: Noctuidae) With Implications for Hybridization.棉铃虫和烟芽夜蛾(鳞翅目:夜蛾科)遗传结构的泛美相似性及其对杂交的影响
Environ Entomol. 2017 Aug 1;46(4):1024-1034. doi: 10.1093/ee/nvx088.
5
Toxicity and Cross-Resistance of Insecticides to Cry2Ab-Resistant and Cry2Ab-Susceptible Helicoverpa armigera and Helicoverpa punctigera (Lepidoptera: Noctuidae).杀虫剂对Cry2Ab抗性和Cry2Ab敏感的棉铃虫及烟芽夜蛾(鳞翅目:夜蛾科)的毒性和交互抗性
J Econ Entomol. 2014 Oct 1;107(5):1923-30. doi: 10.1603/EC14230.
6
Mitochondrial DNA analysis of field populations of Helicoverpa armigera (Lepidoptera: Noctuidae) and of its relationship to H. zea.棉铃虫田间种群的线粒体DNA分析及其与玉米螟的关系(鳞翅目:夜蛾科)
BMC Evol Biol. 2007 Jul 14;7:117. doi: 10.1186/1471-2148-7-117.
7
Combining Tpi and CO1 Genetic Markers to Discriminate Invasive Helicoverpa armigera From Local Helicoverpa zea (Lepidoptera: Noctuidae) Populations in the Southeastern United States.结合Tpi和CO1基因标记鉴别美国东南部本地棉铃虫(鳞翅目:夜蛾科)种群中的入侵棉铃虫。
J Econ Entomol. 2016 Oct;109(5):2115-24. doi: 10.1093/jee/tow177. Epub 2016 Aug 21.
8
Understanding heliothine (Lepidoptera: Heliothinae) pests: what is a host plant?了解天蚕蛾科(鳞翅目:天蚕蛾科)害虫:什么是寄主植物?
J Econ Entomol. 2014 Jun;107(3):881-96. doi: 10.1603/ec14036.
9
Know your ABCs: Characterization and gene expression dynamics of ABC transporters in the polyphagous herbivore Helicoverpa armigera.了解你的ABC转运蛋白:多食性害虫棉铃虫中ABC转运蛋白的特征及基因表达动态
Insect Biochem Mol Biol. 2016 May;72:1-9. doi: 10.1016/j.ibmb.2016.03.001. Epub 2016 Mar 4.
10
Transcriptional responses underlying the hormetic and detrimental effects of the plant secondary metabolite gossypol on the generalist herbivore Helicoverpa armigera.棉酚对广食性鳞翅目害虫棉铃虫的激素和有害作用的转录反应。
BMC Genomics. 2011 Nov 23;12:575. doi: 10.1186/1471-2164-12-575.

引用本文的文献

1
HarmGR13 mediates myo-inositol taste perception in Helicoverpa armigera larvae.HarmGR13介导棉铃虫幼虫对肌醇的味觉感知。
PLoS Genet. 2025 Jun 3;21(6):e1011744. doi: 10.1371/journal.pgen.1011744. eCollection 2025 Jun.
2
Disruption of HaVipR1 confers Vip3Aa resistance in the moth crop pest Helicoverpa armigera.破坏棉铃虫中肠的HaVipR1可使其对Vip3Aa产生抗性,棉铃虫是一种蛾类作物害虫。
PLoS Biol. 2025 May 29;23(5):e3003165. doi: 10.1371/journal.pbio.3003165. eCollection 2025 May.
3
Divergent Selection Promotes Intraspecific Genomic Differentiation in With Possible Involvement in Detoxification.

本文引用的文献

1
ModelFinder: fast model selection for accurate phylogenetic estimates.ModelFinder:用于准确系统发育估计的快速模型选择
Nat Methods. 2017 Jun;14(6):587-589. doi: 10.1038/nmeth.4285. Epub 2017 May 8.
2
Mitochondrial DNA and trade data support multiple origins of Helicoverpa armigera (Lepidoptera, Noctuidae) in Brazil.线粒体 DNA 和贸易数据支持巴西棉铃虫(鳞翅目,夜蛾科)的多个起源。
Sci Rep. 2017 Mar 28;7:45302. doi: 10.1038/srep45302.
3
Estimation of long terminal repeat element content in the Helicoverpa zea genome from high-throughput sequencing of bacterial artificial chromosome pools.
分歧选择促进了[具体物种名称未给出]种内基因组分化,并可能参与解毒过程。
Ecol Evol. 2025 Mar 17;15(3):e70917. doi: 10.1002/ece3.70917. eCollection 2025 Mar.
4
Molecular evolution of dietary shifts in ladybird beetles (Coleoptera: Coccinellidae): from fungivory to carnivory and herbivory.瓢虫(鞘翅目:瓢虫科)食性转变的分子进化:从食菌性到食肉性和食草性。
BMC Biol. 2025 Feb 28;23(1):67. doi: 10.1186/s12915-025-02174-2.
5
Fall Armyworm-Induced Secondary Metabolites in Sorghum Defend Against Its Attack.高粱中由草地贪夜蛾诱导产生的次生代谢产物抵御其攻击。
Insects. 2025 Feb 17;16(2):218. doi: 10.3390/insects16020218.
6
Genomic investigations of successful invasions: the picture emerging from recent studies.成功入侵的基因组学研究:近期研究呈现的图景
Biol Rev Camb Philos Soc. 2025 Jun;100(3):1396-1418. doi: 10.1111/brv.70005. Epub 2025 Feb 16.
7
Polygenic response to selection by transgenic Bt-expressing crops in wild Helicoverpa zea and characterization of a major effect locus.野生棉铃虫对转Bt基因作物选择的多基因反应及一个主效位点的特征分析
BMC Genomics. 2024 Dec 26;25(1):1247. doi: 10.1186/s12864-024-11160-x.
8
Cry1 resistance in a CRISPR/Cas9-mediated HaCad1 gene knockout strain of the Australian cotton bollworm Helicoverpa armigera conferta (Lepidoptera: Noctuidae).在澳大利亚棉铃虫Helicoverpa armigera conferta(鳞翅目:夜蛾科)的CRISPR/Cas9介导的HaCad1基因敲除品系中的Cry1抗性。
Pest Manag Sci. 2025 Feb;81(2):959-965. doi: 10.1002/ps.8500. Epub 2024 Nov 14.
9
The genome sequence of the Cotton Bollworm moth, (Hübner, 1808).棉铃虫蛾(Hübner,1808年)的基因组序列。
Wellcome Open Res. 2024 Aug 7;9:428. doi: 10.12688/wellcomeopenres.22882.1. eCollection 2024.
10
A Female-Biased Chemosensory Protein PxutCSP19 in the Antennae of Tuned to Host Volatiles and Insecticides.一种偏向雌性的化学感受蛋白PxutCSP19存在于棉铃虫触角中,对寄主挥发物和杀虫剂有响应。
Insects. 2024 Jul 5;15(7):501. doi: 10.3390/insects15070501.
通过细菌人工染色体文库高通量测序对棉铃虫基因组中长末端重复序列元件含量的估计
Genome. 2017 Apr;60(4):310-324. doi: 10.1139/gen-2016-0067. Epub 2016 Nov 15.
4
Gossypol toxicity and detoxification in Helicoverpa armigera and Heliothis virescens.棉铃虫和烟芽夜蛾体内的棉酚毒性与解毒作用
Insect Biochem Mol Biol. 2016 Nov;78:69-77. doi: 10.1016/j.ibmb.2016.09.003. Epub 2016 Sep 26.
5
Population structure and gene flow in the global pest, Helicoverpa armigera.全球害虫棉铃虫的种群结构与基因流动
Mol Ecol. 2016 Nov;25(21):5296-5311. doi: 10.1111/mec.13841. Epub 2016 Oct 18.
6
Experimental Evolution of Gene Expression and Plasticity in Alternative Selective Regimes.基因表达与可塑性在不同选择机制下的实验性进化
PLoS Genet. 2016 Sep 23;12(9):e1006336. doi: 10.1371/journal.pgen.1006336. eCollection 2016 Sep.
7
The whole genome sequence of the Mediterranean fruit fly, Ceratitis capitata (Wiedemann), reveals insights into the biology and adaptive evolution of a highly invasive pest species.地中海实蝇(Ceratitis capitata (Wiedemann))的全基因组序列揭示了对一种高度入侵性害虫物种的生物学和适应性进化的见解。
Genome Biol. 2016 Sep 22;17(1):192. doi: 10.1186/s13059-016-1049-2.
8
Multifaceted biological insights from a draft genome sequence of the tobacco hornworm moth, Manduca sexta.从烟草天蛾(Manduca sexta)的基因组草图序列中获得的多方面生物学见解。
Insect Biochem Mol Biol. 2016 Sep;76:118-147. doi: 10.1016/j.ibmb.2016.07.005. Epub 2016 Aug 12.
9
Are feeding preferences and insecticide resistance associated with the size of detoxifying enzyme families in insect herbivores?取食偏好和抗药性是否与昆虫食草动物解毒酶家族的大小有关?
Curr Opin Insect Sci. 2016 Feb;13:70-76. doi: 10.1016/j.cois.2015.12.001. Epub 2015 Dec 29.
10
Dietary specialization drives multiple independent losses and gains in the bitter taste gene repertoire of Laurasiatherian Mammals.饮食特化驱动了劳亚兽类哺乳动物苦味基因库中的多次独立丢失和获得。
Front Zool. 2016 Jun 29;13:28. doi: 10.1186/s12983-016-0161-1. eCollection 2016.