Suppr超能文献

一种基于铱(III)的BRD4不可逆蛋白质-蛋白质相互作用抑制剂,作为一种有效的抗癌剂。

An iridium(iii)-based irreversible protein-protein interaction inhibitor of BRD4 as a potent anticancer agent.

作者信息

Zhong Hai-Jing, Lu Lihua, Leung Ka-Ho, Wong Catherine C L, Peng Chao, Yan Siu-Cheong, Ma Dik-Lung, Cai Zongwei, David Wang Hui-Min, Leung Chung-Hang

机构信息

State Key Laboratory of Quality Research in Chinese Medicine , Institute of Chinese Medical Sciences , University of Macau , Macao , China . Email:

Department of Chemistry , Hong Kong Baptist University , Kowloon Tong , Hong Kong , China . Email:

出版信息

Chem Sci. 2015 Oct 1;6(10):5400-5408. doi: 10.1039/c5sc02321a. Epub 2015 Jul 30.

Abstract

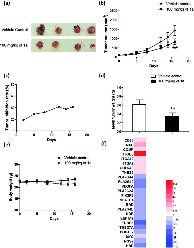
Bromodomain-containing protein 4 (BRD4) has recently emerged as an attractive epigenetic target for anticancer therapy. In this study, an iridium(iii) complex is reported as the first metal-based, irreversible inhibitor of BRD4. Complex is able to antagonize the BRD4-acetylated histone protein-protein interaction (PPI) , and to bind BRD4 and down-regulate c- oncogenic expression . Chromatin immunoprecipitation (ChIP) analysis revealed that could modulate the interaction between BRD4 and chromatin in melanoma cells, particular at the MYC promoter. Finally, the complex showed potent activity against melanoma xenografts in an mouse model. To our knowledge, this is the first report of a Group 9 metal complex inhibiting the PPI of a member of the bromodomain and extraterminal domain (BET) family. We envision that complex may serve as a useful scaffold for the development of more potent epigenetic agents against cancers such as melanoma.

摘要

含溴结构域蛋白4(BRD4)最近已成为抗癌治疗中一个有吸引力的表观遗传靶点。在本研究中,报道了一种铱(III)配合物作为首个基于金属的、不可逆的BRD4抑制剂。配合物能够拮抗BRD4与乙酰化组蛋白的蛋白质-蛋白质相互作用(PPI),并结合BRD4并下调c-致癌基因表达。染色质免疫沉淀(ChIP)分析表明,该配合物可调节黑色素瘤细胞中BRD4与染色质之间的相互作用,特别是在MYC启动子处。最后,该配合物在小鼠模型中对黑色素瘤异种移植瘤显示出强大的活性。据我们所知,这是关于第9族金属配合物抑制溴结构域和额外末端结构域(BET)家族成员PPI的首次报道。我们设想该配合物可作为开发针对黑色素瘤等癌症的更有效表观遗传药物的有用支架。

https://cdn.ncbi.nlm.nih.gov/pmc/blobs/848e/5510529/a24a3081d00b/c5sc02321a-f1.jpg

文献检索

告别复杂PubMed语法,用中文像聊天一样搜索,搜遍4000万医学文献。AI智能推荐,让科研检索更轻松。

立即免费搜索

文件翻译

保留排版,准确专业,支持PDF/Word/PPT等文件格式,支持 12+语言互译。

免费翻译文档

深度研究

AI帮你快速写综述,25分钟生成高质量综述,智能提取关键信息,辅助科研写作。

立即免费体验