• 文献检索
  • 文档翻译
  • 深度研究
  • 学术资讯
  • Suppr Zotero 插件Zotero 插件
  • 邀请有礼
  • 套餐&价格
  • 历史记录
应用&插件
Suppr Zotero 插件Zotero 插件浏览器插件Mac 客户端Windows 客户端微信小程序
定价
高级版会员购买积分包购买API积分包
服务
文献检索文档翻译深度研究API 文档MCP 服务
关于我们
关于 Suppr公司介绍联系我们用户协议隐私条款
关注我们

Suppr 超能文献

核心技术专利:CN118964589B侵权必究
粤ICP备2023148730 号-1Suppr @ 2026

文献检索

告别复杂PubMed语法,用中文像聊天一样搜索,搜遍4000万医学文献。AI智能推荐,让科研检索更轻松。

立即免费搜索

文件翻译

保留排版,准确专业,支持PDF/Word/PPT等文件格式,支持 12+语言互译。

免费翻译文档

深度研究

AI帮你快速写综述,25分钟生成高质量综述,智能提取关键信息,辅助科研写作。

立即免费体验

三叶豆紫檀苷通过活性氧介导的c-Jun氨基末端激酶激活途径诱导人白血病HL-60细胞凋亡。

Tricetin Induces Apoptosis of Human Leukemic HL-60 Cells through a Reactive Oxygen Species-Mediated c-Jun N-Terminal Kinase Activation Pathway.

作者信息

Chien Ming-Hsien, Chow Jyh-Ming, Lee Wei-Jiunn, Chen Hui-Yu, Tan Peng, Wen Yu-Ching, Lin Yung-Wei, Hsiao Pei-Ching, Yang Shun-Fa

机构信息

Graduate Institute of Clinical Medicine, College of Medicine, Taipei Medical University, Taipei 110, Taiwan.

Department of Medical Education and Research, Wan Fang Hospital, Taipei Medical University, Taipei 116, Taiwan.

出版信息

Int J Mol Sci. 2017 Jul 31;18(8):1667. doi: 10.3390/ijms18081667.

DOI:10.3390/ijms18081667
PMID:28758971
原文链接:https://pmc.ncbi.nlm.nih.gov/articles/PMC5578057/
Abstract

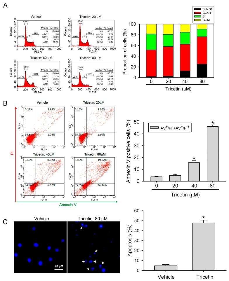
Tricetin is a dietary flavonoid with cytostatic properties and antimetastatic activities in various solid tumors. The anticancer effect of tricetin in nonsolid tumors remains unclear. Herein, the molecular mechanisms by which tricetin exerts its anticancer effects on acute myeloid leukemia (AML) cells were investigated. Results showed that tricetin inhibited cell viability in various types of AML cell lines. Tricetin induced morphological features of apoptosis such as chromatin condensation and phosphatidylserine (PS) externalization, and significantly activated proapoptotic signaling including caspase-8, -9, and -3 activation and poly(ADP-ribose) polymerase (PARP) cleavage in HL-60 AML cells. Of note, tricetin-induced cell growth inhibition was dramatically reversed by a pan caspase and caspase-8- and -9-specific inhibitors, suggesting that this compound mainly acts through a caspase-dependent pathway. Moreover, treatment of HL-60 cells with tricetin induced sustained activation of extracellular signal-regulated kinase (ERK) and c-Jun N-terminal kinase (JNK), and inhibition of ERK and JNK by their specific inhibitors respectively promoted and abolished tricetin-induced cell apoptosis. Dichlorofluorescein (DCF) staining showed that intracellular reactive oxygen species (ROS) levels were higher in tricetin-treated HL-60 cells compared to the control group. Moreover, an ROS scavenger, N-acetylcysteine (NAC), reversed tricetin-induced JNK activation and subsequent cell apoptosis. In conclusion, our results indicated that tricetin induced cell death of leukemic HL-60 cells through induction of intracellular oxidative stress following activation of a JNK-mediated apoptosis pathway. A combination of tricetin and an ERK inhibitor may be a better strategy to enhance the anticancer activities of tricetin in AML.

摘要

三甲沙汀是一种具有细胞生长抑制特性和对多种实体瘤有抗转移活性的膳食类黄酮。三甲沙汀在非实体瘤中的抗癌作用仍不清楚。在此,研究了三甲沙汀对急性髓系白血病(AML)细胞发挥抗癌作用的分子机制。结果表明,三甲沙汀抑制了多种类型AML细胞系的细胞活力。三甲沙汀诱导了凋亡的形态学特征,如染色质浓缩和磷脂酰丝氨酸(PS)外化,并在HL-60 AML细胞中显著激活了促凋亡信号,包括半胱天冬酶-8、-9和-3的激活以及聚(ADP-核糖)聚合酶(PARP)的裂解。值得注意的是,泛半胱天冬酶以及半胱天冬酶-8和-9特异性抑制剂显著逆转了三甲沙汀诱导的细胞生长抑制,表明该化合物主要通过半胱天冬酶依赖性途径发挥作用。此外,用三甲沙汀处理HL-60细胞可诱导细胞外信号调节激酶(ERK)和c-Jun氨基末端激酶(JNK)的持续激活,分别用其特异性抑制剂抑制ERK和JNK可促进和消除三甲沙汀诱导的细胞凋亡。二氯荧光素(DCF)染色显示,与对照组相比,三甲沙汀处理的HL-60细胞中细胞内活性氧(ROS)水平更高。此外,一种ROS清除剂N-乙酰半胱氨酸(NAC)逆转了三甲沙汀诱导的JNK激活及随后的细胞凋亡。总之,我们的结果表明,三甲沙汀通过激活JNK介导的凋亡途径后诱导细胞内氧化应激,从而诱导白血病HL-60细胞死亡。三甲沙汀与ERK抑制剂联合使用可能是增强三甲沙汀在AML中抗癌活性的更好策略。

https://cdn.ncbi.nlm.nih.gov/pmc/blobs/3ee7/5578057/561da05ea2d4/ijms-18-01667-g005.jpg
https://cdn.ncbi.nlm.nih.gov/pmc/blobs/3ee7/5578057/6b24f6db165c/ijms-18-01667-g001.jpg
https://cdn.ncbi.nlm.nih.gov/pmc/blobs/3ee7/5578057/947ec1651ecc/ijms-18-01667-g002.jpg
https://cdn.ncbi.nlm.nih.gov/pmc/blobs/3ee7/5578057/f0a1822b5c3e/ijms-18-01667-g003.jpg
https://cdn.ncbi.nlm.nih.gov/pmc/blobs/3ee7/5578057/58b6cda5aeaf/ijms-18-01667-g004a.jpg
https://cdn.ncbi.nlm.nih.gov/pmc/blobs/3ee7/5578057/561da05ea2d4/ijms-18-01667-g005.jpg
https://cdn.ncbi.nlm.nih.gov/pmc/blobs/3ee7/5578057/6b24f6db165c/ijms-18-01667-g001.jpg
https://cdn.ncbi.nlm.nih.gov/pmc/blobs/3ee7/5578057/947ec1651ecc/ijms-18-01667-g002.jpg
https://cdn.ncbi.nlm.nih.gov/pmc/blobs/3ee7/5578057/f0a1822b5c3e/ijms-18-01667-g003.jpg
https://cdn.ncbi.nlm.nih.gov/pmc/blobs/3ee7/5578057/58b6cda5aeaf/ijms-18-01667-g004a.jpg
https://cdn.ncbi.nlm.nih.gov/pmc/blobs/3ee7/5578057/561da05ea2d4/ijms-18-01667-g005.jpg

相似文献

1
Tricetin Induces Apoptosis of Human Leukemic HL-60 Cells through a Reactive Oxygen Species-Mediated c-Jun N-Terminal Kinase Activation Pathway.三叶豆紫檀苷通过活性氧介导的c-Jun氨基末端激酶激活途径诱导人白血病HL-60细胞凋亡。
Int J Mol Sci. 2017 Jul 31;18(8):1667. doi: 10.3390/ijms18081667.
2
Cantharidic acid induces apoptosis of human leukemic HL-60 cells via c-Jun N-terminal kinase-regulated caspase-8/-9/-3 activation pathway.斑蝥酸通过c-Jun氨基末端激酶调节的半胱天冬酶-8/-9/-3激活途径诱导人白血病HL-60细胞凋亡。
Environ Toxicol. 2018 Apr;33(4):514-522. doi: 10.1002/tox.22537. Epub 2018 Jan 18.
3
Quercetin induces mitochondrial-derived apoptosis via reactive oxygen species-mediated ERK activation in HL-60 leukemia cells and xenograft.槲皮素通过活性氧介导的 ERK 激活诱导 HL-60 白血病细胞及其异种移植瘤中的线粒体源性细胞凋亡。
Arch Toxicol. 2015 Jul;89(7):1103-17. doi: 10.1007/s00204-014-1300-0. Epub 2014 Aug 20.
4
3,6-Dihydroxyflavone induces apoptosis in leukemia HL-60 cell via reactive oxygen species-mediated p38 MAPK/JNK pathway.3,6-二羟基黄酮通过活性氧介导的 p38 MAPK/JNK 通路诱导白血病 HL-60 细胞凋亡。
Eur J Pharmacol. 2010 Dec 1;648(1-3):31-8. doi: 10.1016/j.ejphar.2010.08.020. Epub 2010 Sep 16.
5
Suppression of reactive oxygen species-mediated ERK and JNK activation sensitizes dihydromyricetin-induced mitochondrial apoptosis in human non-small cell lung cancer.抑制活性氧介导的ERK和JNK激活可增强二氢杨梅素诱导的人非小细胞肺癌线粒体凋亡。
Environ Toxicol. 2017 Apr;32(4):1426-1438. doi: 10.1002/tox.22336. Epub 2016 Aug 19.
6
Arsenic induces reactive oxygen species-caused neuronal cell apoptosis through JNK/ERK-mediated mitochondria-dependent and GRP 78/CHOP-regulated pathways.砷通过 JNK/ERK 介导的线粒体依赖性和 GRP 78/CHOP 调节的途径诱导活性氧引起的神经元细胞凋亡。
Toxicol Lett. 2014 Jan 3;224(1):130-40. doi: 10.1016/j.toxlet.2013.10.013. Epub 2013 Oct 21.
7
CWJ-081, a novel 3-arylisoquinoline derivative, induces apoptosis in human leukemia HL-60 cells partially involves reactive oxygen species through c-Jun NH2-terminal kinase pathway.CWJ-081,一种新型的 3-芳基异喹啉衍生物,通过 c-Jun NH2-末端激酶途径部分通过活性氧诱导人白血病 HL-60 细胞凋亡。
Bioorg Med Chem Lett. 2010 Nov 15;20(22):6447-51. doi: 10.1016/j.bmcl.2010.09.078. Epub 2010 Sep 18.
8
Reactive oxygen species activate differentiation gene transcription of acute myeloid leukemia cells via the JNK/c-JUN signaling pathway.活性氧通过JNK/c-JUN信号通路激活急性髓系白血病细胞的分化基因转录。
Leuk Res. 2018 May;68:112-119. doi: 10.1016/j.leukres.2018.03.012. Epub 2018 Mar 27.
9
Apoptosis induced by a new flavonoid in human hepatoma HepG2 cells involves reactive oxygen species-mediated mitochondrial dysfunction and MAPK activation.一种新型黄酮类化合物诱导人肝癌 HepG2 细胞凋亡涉及活性氧介导的线粒体功能障碍和 MAPK 激活。
Eur J Pharmacol. 2011 Mar 11;654(3):209-16. doi: 10.1016/j.ejphar.2010.12.036. Epub 2011 Jan 15.
10
Reactive oxygen species-mediated activation of AMP-activated protein kinase and c-Jun N-terminal kinase plays a critical role in beta-sitosterol-induced apoptosis in multiple myeloma U266 cells.活性氧介导的 AMP 激活蛋白激酶和 c-Jun N 端激酶的激活在β-谷甾醇诱导多发性骨髓瘤 U266 细胞凋亡中起关键作用。
Phytother Res. 2014 Mar;28(3):387-94. doi: 10.1002/ptr.4999. Epub 2013 May 3.

引用本文的文献

1
Phytochemicals and bioactive compounds effective against acute myeloid leukemia: A systematic review.对急性髓系白血病有效的植物化学物质和生物活性化合物:一项系统综述。
Food Sci Nutr. 2023 May 15;11(7):4191-4210. doi: 10.1002/fsn3.3420. eCollection 2023 Jul.
2
MTA2 silencing attenuates the metastatic potential of cervical cancer cells by inhibiting AP1-mediated MMP12 expression via the ASK1/MEK3/p38/YB1 axis.MTA2 沉默通过 ASK1/MEK3/p38/YB1 轴抑制 AP1 介导体 MMP12 的表达来减弱宫颈癌细胞的转移潜力。
Cell Death Dis. 2021 May 6;12(5):451. doi: 10.1038/s41419-021-03729-1.
3
In Vitro Evaluation of Pro- and Antioxidant Effects of Flavonoid Tricetin in Comparison to Myricetin.

本文引用的文献

1
Tricetin inhibits human osteosarcoma cells metastasis by transcriptionally repressing MMP-9 via p38 and Akt pathways.三叶豆紫檀苷通过p38和Akt信号通路转录抑制基质金属蛋白酶-9,从而抑制人骨肉瘤细胞转移。
Environ Toxicol. 2017 Aug;32(8):2032-2040. doi: 10.1002/tox.22380. Epub 2016 Nov 8.
2
Tricetin suppresses the migration/invasion of human glioblastoma multiforme cells by inhibiting matrix metalloproteinase-2 through modulation of the expression and transcriptional activity of specificity protein 1.三羟黄酮通过调节特异性蛋白1的表达和转录活性来抑制基质金属蛋白酶-2,从而抑制多形性胶质母细胞瘤细胞的迁移/侵袭。
Expert Opin Ther Targets. 2015;19(10):1293-306. doi: 10.1517/14728222.2015.1075509. Epub 2015 Aug 6.
3
黄酮醇tricetin 与杨梅素的抗氧化和促抗氧化作用的体外评价。
Molecules. 2020 Dec 11;25(24):5850. doi: 10.3390/molecules25245850.
4
The Curcumin Analogue, EF-24, Triggers p38 MAPK-Mediated Apoptotic Cell Death via Inducing PP2A-Modulated ERK Deactivation in Human Acute Myeloid Leukemia Cells.姜黄素类似物EF-24通过诱导PP2A调节的ERK失活,触发p38 MAPK介导的人急性髓性白血病细胞凋亡性细胞死亡。
Cancers (Basel). 2020 Aug 4;12(8):2163. doi: 10.3390/cancers12082163.
5
The natural alkaloid Jerantinine B has activity in acute myeloid leukemia cells through a mechanism involving c-Jun.天然生物碱杰拉汀宁 B 通过涉及 c-Jun 的机制在急性髓系白血病细胞中具有活性。
BMC Cancer. 2020 Jul 7;20(1):629. doi: 10.1186/s12885-020-07119-2.
6
Dissecting Heterosis During the Ear Inflorescence Development Stage in Maize via a Metabolomics-based Analysis.基于代谢组学分析解析玉米穗状花序发育阶段杂种优势
Sci Rep. 2019 Jan 18;9(1):212. doi: 10.1038/s41598-018-36446-5.
Pure total flavonoids from Citrus paradisi Macfadyen act synergistically with arsenic trioxide in inducing apoptosis of Kasumi-1 leukemia cells in vitro.
来自葡萄柚(Citrus paradisi Macfadyen)的纯总黄酮在体外与三氧化二砷协同作用诱导Kasumi-1白血病细胞凋亡。
J Zhejiang Univ Sci B. 2015 Jul;16(7):580-5. doi: 10.1631/jzus.B1400234.
4
Tricetin, a dietary flavonoid, suppresses benzo(a)pyrene‑induced human non‑small cell lung cancer bone metastasis.三甲沙黄素,一种膳食类黄酮,可抑制苯并(a)芘诱导的人非小细胞肺癌骨转移。
Int J Oncol. 2015 May;46(5):1985-93. doi: 10.3892/ijo.2015.2915. Epub 2015 Mar 4.
5
A review of arsenic trioxide and acute promyelocytic leukemia.三氧化二砷与急性早幼粒细胞白血病综述
Int J Hematol Oncol Stem Cell Res. 2014 Jul 1;8(3):44-54.
6
Herbal medicine as inducers of apoptosis in cancer treatment.草药作为癌症治疗中细胞凋亡的诱导剂。
Adv Pharm Bull. 2014 Oct;4(Suppl 1):421-7. doi: 10.5681/apb.2014.062. Epub 2014 Aug 25.
7
Nobiletin suppresses the proliferation and induces apoptosis involving MAPKs and caspase-8/-9/-3 signals in human acute myeloid leukemia cells.川陈皮素抑制人急性髓性白血病细胞的增殖并诱导其凋亡,这一过程涉及丝裂原活化蛋白激酶(MAPKs)和半胱天冬酶-8/-9/-3信号通路。
Tumour Biol. 2014 Dec;35(12):11903-11. doi: 10.1007/s13277-014-2457-0. Epub 2014 Aug 28.
8
Arsenic trioxide and resveratrol show synergistic anti-leukemia activity and neutralized cardiotoxicity.三氧化二砷和白藜芦醇显示出协同抗白血病活性并中和心脏毒性。
PLoS One. 2014 Aug 21;9(8):e105890. doi: 10.1371/journal.pone.0105890. eCollection 2014.
9
Quercetin induces mitochondrial-derived apoptosis via reactive oxygen species-mediated ERK activation in HL-60 leukemia cells and xenograft.槲皮素通过活性氧介导的 ERK 激活诱导 HL-60 白血病细胞及其异种移植瘤中的线粒体源性细胞凋亡。
Arch Toxicol. 2015 Jul;89(7):1103-17. doi: 10.1007/s00204-014-1300-0. Epub 2014 Aug 20.
10
Hispolon induces apoptosis through JNK1/2-mediated activation of a caspase-8, -9, and -3-dependent pathway in acute myeloid leukemia (AML) cells and inhibits AML xenograft tumor growth in vivo.希普龙通过 JNK1/2 介导的 caspase-8、-9 和 -3 依赖性途径诱导急性髓系白血病 (AML) 细胞凋亡,并抑制体内 AML 异种移植肿瘤生长。
J Agric Food Chem. 2013 Oct 23;61(42):10063-73. doi: 10.1021/jf402956m. Epub 2013 Oct 15.