Suppr超能文献

劳氏肉瘤病毒RNA稳定性元件抑制具有长3'非翻译区的mRNA的去腺苷酸化。

Rous Sarcoma Virus RNA Stability Element Inhibits Deadenylation of mRNAs with Long 3'UTRs.

作者信息

Balagopal Vidya, Beemon Karen L

机构信息

Biology Department, Johns Hopkins University, Baltimore, MD 21218, USA.

出版信息

Viruses. 2017 Aug 1;9(8):204. doi: 10.3390/v9080204.

Abstract

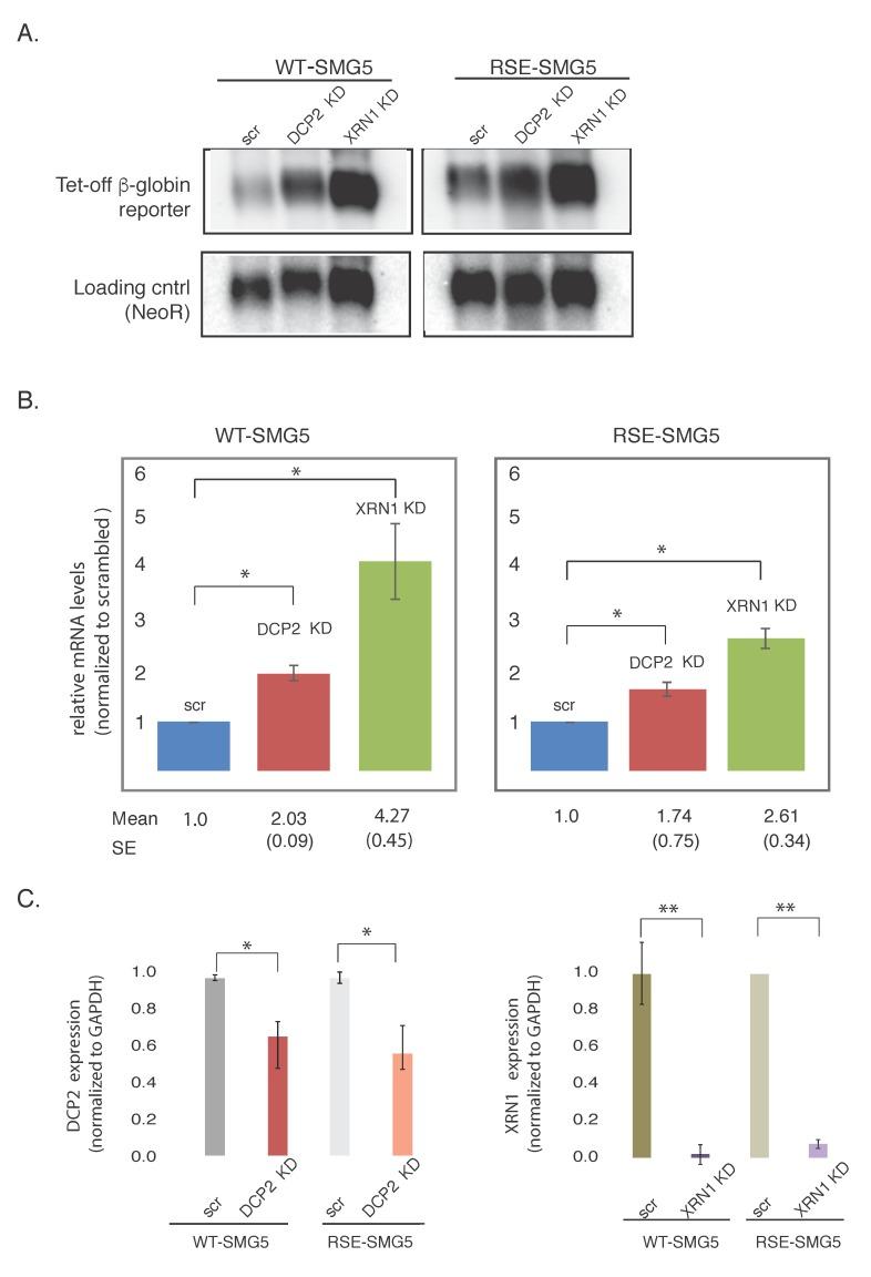
All retroviruses use their full-length primary transcript as the major mRNA for Group-specific antigen (Gag) capsid proteins. This results in a long 3' untranslated region (UTR) downstream of the termination codon. In the case of Rous sarcoma virus (RSV), there is a 7 kb 3'UTR downstream of the terminator, containing the , , and genes. mRNAs containing long 3'UTRs, like those with premature termination codons, are frequently recognized by the cellular nonsense-mediated mRNA decay (NMD) machinery and targeted for degradation. To prevent this, RSV has evolved an RNA stability element (RSE) in the RNA immediately downstream of the termination codon. This 400-nt RNA sequence stabilizes premature termination codons (PTCs) in . It also stabilizes globin mRNAs with long 3'UTRs, when placed downstream of the termination codon. It is not clear how the RSE stabilizes the mRNA and prevents decay. We show here that the presence of RSE inhibits deadenylation severely. In addition, the RSE also impairs decapping (DCP2) and 5'-3' exonucleolytic (XRN1) function in knockdown experiments in human cells.

摘要

所有逆转录病毒都将其全长初级转录本用作群特异性抗原(Gag)衣壳蛋白的主要信使核糖核酸(mRNA)。这导致在终止密码子下游出现一个长的3'非翻译区(UTR)。就劳氏肉瘤病毒(RSV)而言,在终止子下游有一个7 kb的3'UTR,包含、和基因。含有长3'UTR的mRNA,就像那些带有提前终止密码子的mRNA一样,经常被细胞的无义介导的mRNA衰变(NMD)机制识别并靶向降解。为了防止这种情况,RSV在终止密码子下游紧邻的RNA中进化出了一个RNA稳定元件(RSE)。这个400个核苷酸的RNA序列可稳定中的提前终止密码子(PTC)。当置于终止密码子下游时,它还能稳定具有长3'UTR的珠蛋白mRNA。目前尚不清楚RSE是如何稳定mRNA并防止其衰变的。我们在此表明,RSE的存在会严重抑制去腺苷酸化。此外,在人类细胞的敲低实验中,RSE还会损害脱帽(DCP2)和5'-3'核酸外切酶(XRN1)的功能。

https://cdn.ncbi.nlm.nih.gov/pmc/blobs/ca9d/5580461/d3325467dc9b/viruses-09-00204-g001.jpg

文献检索

告别复杂PubMed语法,用中文像聊天一样搜索,搜遍4000万医学文献。AI智能推荐,让科研检索更轻松。

立即免费搜索

文件翻译

保留排版,准确专业,支持PDF/Word/PPT等文件格式,支持 12+语言互译。

免费翻译文档

深度研究

AI帮你快速写综述,25分钟生成高质量综述,智能提取关键信息,辅助科研写作。

立即免费体验