• 文献检索
  • 文档翻译
  • 深度研究
  • 学术资讯
  • Suppr Zotero 插件Zotero 插件
  • 邀请有礼
  • 套餐&价格
  • 历史记录
应用&插件
Suppr Zotero 插件Zotero 插件浏览器插件Mac 客户端Windows 客户端微信小程序
定价
高级版会员购买积分包购买API积分包
服务
文献检索文档翻译深度研究API 文档MCP 服务
关于我们
关于 Suppr公司介绍联系我们用户协议隐私条款
关注我们

Suppr 超能文献

核心技术专利:CN118964589B侵权必究
粤ICP备2023148730 号-1Suppr @ 2026

文献检索

告别复杂PubMed语法,用中文像聊天一样搜索,搜遍4000万医学文献。AI智能推荐,让科研检索更轻松。

立即免费搜索

文件翻译

保留排版,准确专业,支持PDF/Word/PPT等文件格式,支持 12+语言互译。

免费翻译文档

深度研究

AI帮你快速写综述,25分钟生成高质量综述,智能提取关键信息,辅助科研写作。

立即免费体验

白细胞介素-25诱导的鼻成纤维细胞活化及其与鼻息肉型慢性鼻-鼻窦炎重塑的关联

IL-25-induced activation of nasal fibroblast and its association with the remodeling of chronic rhinosinusitis with nasal polyposis.

作者信息

Park Soo-Kyoung, Jin Yong-De, Park Yeong-Kyu, Yeon Sun-Hee, Xu Jun, Han Rui-Ning, Rha Ki-Sang, Kim Yong-Min

机构信息

Department of Otorhinolaryngology-Head and Neck Surgery, Research Institute for Medical Science, Chungnam National University School of Medicine, Daejeon, Korea.

Department of Otorhinolaryngology-Head and Neck Surgery, Yanbian University Hospital, Yanji, China.

出版信息

PLoS One. 2017 Aug 3;12(8):e0181806. doi: 10.1371/journal.pone.0181806. eCollection 2017.

DOI:10.1371/journal.pone.0181806
PMID:28771607
原文链接:https://pmc.ncbi.nlm.nih.gov/articles/PMC5542454/
Abstract

BACKGROUND AND OBJECTIVE

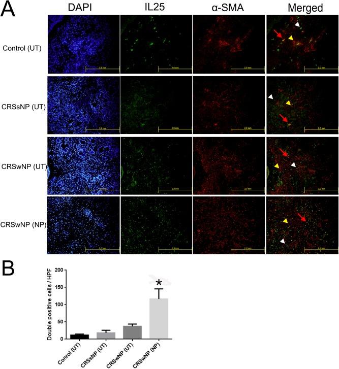
Interleukin (IL)-25 has been shown to play an important role in the pathogenesis of chronic rhinosinusitis with nasal polyps. Nasal polyps are associated with chronic inflammation of the mucous membranes in the paranasal sinuses and are involved in extracellular matrix (ECM) accumulation. The aim of this study is to evaluate the effects of IL-25 on myofibroblast differentiation, ECM production and the expression of matrix metalloproteinases in nasal polyp derived fibroblasts (NPDFs) and to determine the molecular mechanism underlying these processes.

MATERIALS AND METHODS

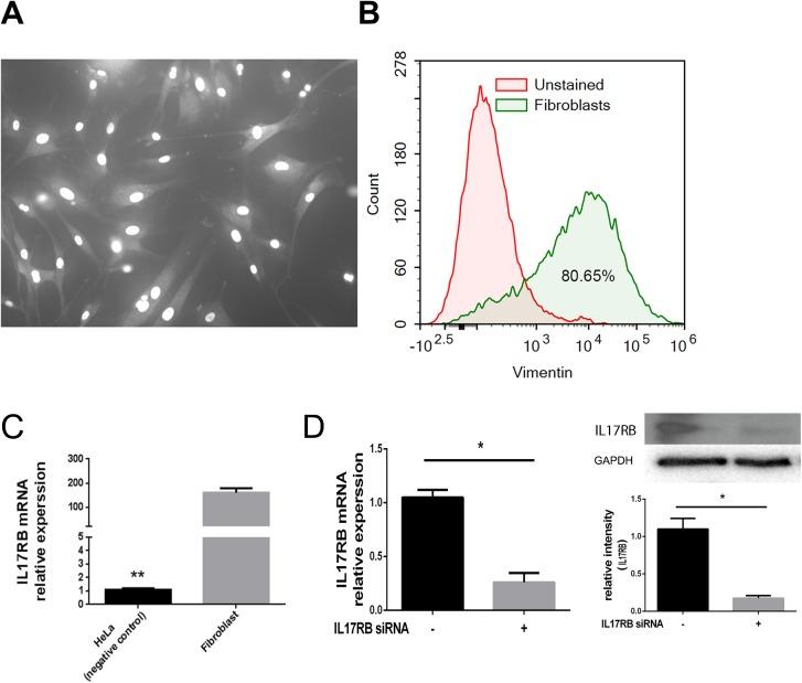
A total of 40 patients were enrolled in this study for Immunofluorescence studies. Expression of IL17 receptor B was evaluated by real time reverse transcription polymerase chain reaction (PCR) in NPDFs. NPDFs were stimulated with IL-25 for 48 h in the presence or absence of mitogen-activated protein kinase (MAPK) and NF-κB inhibitors or small interfering RNAs (siRNA). The protein levels of fibrosis active mediators were examined using western blotting. Fibroblast migration was evaluated with a scratch assay. The total collagen amount was analyzed with the Sircol collagen assay.

RESULTS

IL-25 induced α-SMA, fibronectin, and MMP-1 and -13, which were dependent on IL-17RB. IL-25 also induced activation of NF-κB and mitogen-activated protein kinase (MAPKs). By using the specific inhibitor of ERK, p38, JNK and NF-κB (U, SB, SP and Bay), we found that IL-25-induced expressions of α-SMA, fibronectin, and MMPs was regulated by the signaling pathways of MAPKs and NF-κB. IL-25 also induces α-SMA, fibronectin, and MMPs expression through IL-17RB-dependent pathways in NPDFs. The increased migration ability induced by IL-25 was suppressed by the specific inhibitors of MAPKs and NF-κB.

CONCLUSION

Our data indicate that IL-25 induced myofibroblast differentiation, fibronectin production, and MMP-1 and -13 expressions through the signaling pathways of MAPKs and NF-κB. in NPDFs and increased expression of IL-25 were also involved in the pathogenesis of nasal polyposis by affecting nasal fibroblasts in chronic rhinosinusitis with nasal polyps.

摘要

背景与目的

白细胞介素(IL)-25已被证明在伴鼻息肉的慢性鼻-鼻窦炎发病机制中起重要作用。鼻息肉与鼻窦黏膜的慢性炎症相关,并参与细胞外基质(ECM)的积聚。本研究的目的是评估IL-25对鼻息肉来源的成纤维细胞(NPDFs)中肌成纤维细胞分化、ECM产生及基质金属蛋白酶表达的影响,并确定这些过程的分子机制。

材料与方法

本研究共纳入40例患者进行免疫荧光研究。通过实时逆转录聚合酶链反应(PCR)评估NPDFs中IL17受体B的表达。在有或无丝裂原活化蛋白激酶(MAPK)和核因子κB(NF-κB)抑制剂或小干扰RNA(siRNA)的情况下,用IL-25刺激NPDFs 48小时。使用蛋白质印迹法检测纤维化活性介质的蛋白水平。用划痕试验评估成纤维细胞迁移。用Sircol胶原测定法分析总胶原量。

结果

IL-25诱导α-平滑肌肌动蛋白(α-SMA)、纤连蛋白以及基质金属蛋白酶(MMP)-1和-13,这依赖于IL-17RB。IL-25还诱导NF-κB和丝裂原活化蛋白激酶(MAPKs)的激活。通过使用细胞外信号调节激酶(ERK)、p38、应激活化蛋白激酶(JNK)和NF-κB的特异性抑制剂(U、SB、SP和Bay),我们发现IL-25诱导的α-SMA、纤连蛋白和MMPs的表达受MAPKs和NF-κB信号通路调控。IL-25还通过NPDFs中依赖IL-17RB的途径诱导α-SMA、纤连蛋白和MMPs表达。IL-25诱导的迁移能力增加被MAPKs和NF-κB的特异性抑制剂抑制。

结论

我们的数据表明,IL-25通过MAPKs和NF-κB信号通路诱导NPDFs中的肌成纤维细胞分化、纤连蛋白产生以及MMP-1和-13表达。IL-25表达增加也通过影响伴鼻息肉的慢性鼻-鼻窦炎中的鼻成纤维细胞参与鼻息肉病的发病机制。

https://cdn.ncbi.nlm.nih.gov/pmc/blobs/192c/5542454/c6300302ec71/pone.0181806.g008.jpg
https://cdn.ncbi.nlm.nih.gov/pmc/blobs/192c/5542454/be0b688a5173/pone.0181806.g001.jpg
https://cdn.ncbi.nlm.nih.gov/pmc/blobs/192c/5542454/54f31b2b50c6/pone.0181806.g002.jpg
https://cdn.ncbi.nlm.nih.gov/pmc/blobs/192c/5542454/35f96dcf7f56/pone.0181806.g003.jpg
https://cdn.ncbi.nlm.nih.gov/pmc/blobs/192c/5542454/cc35c16119f0/pone.0181806.g004.jpg
https://cdn.ncbi.nlm.nih.gov/pmc/blobs/192c/5542454/54bd308673e2/pone.0181806.g005.jpg
https://cdn.ncbi.nlm.nih.gov/pmc/blobs/192c/5542454/332e279ef24f/pone.0181806.g006.jpg
https://cdn.ncbi.nlm.nih.gov/pmc/blobs/192c/5542454/412f5740287c/pone.0181806.g007.jpg
https://cdn.ncbi.nlm.nih.gov/pmc/blobs/192c/5542454/c6300302ec71/pone.0181806.g008.jpg
https://cdn.ncbi.nlm.nih.gov/pmc/blobs/192c/5542454/be0b688a5173/pone.0181806.g001.jpg
https://cdn.ncbi.nlm.nih.gov/pmc/blobs/192c/5542454/54f31b2b50c6/pone.0181806.g002.jpg
https://cdn.ncbi.nlm.nih.gov/pmc/blobs/192c/5542454/35f96dcf7f56/pone.0181806.g003.jpg
https://cdn.ncbi.nlm.nih.gov/pmc/blobs/192c/5542454/cc35c16119f0/pone.0181806.g004.jpg
https://cdn.ncbi.nlm.nih.gov/pmc/blobs/192c/5542454/54bd308673e2/pone.0181806.g005.jpg
https://cdn.ncbi.nlm.nih.gov/pmc/blobs/192c/5542454/332e279ef24f/pone.0181806.g006.jpg
https://cdn.ncbi.nlm.nih.gov/pmc/blobs/192c/5542454/412f5740287c/pone.0181806.g007.jpg
https://cdn.ncbi.nlm.nih.gov/pmc/blobs/192c/5542454/c6300302ec71/pone.0181806.g008.jpg

相似文献

1
IL-25-induced activation of nasal fibroblast and its association with the remodeling of chronic rhinosinusitis with nasal polyposis.白细胞介素-25诱导的鼻成纤维细胞活化及其与鼻息肉型慢性鼻-鼻窦炎重塑的关联
PLoS One. 2017 Aug 3;12(8):e0181806. doi: 10.1371/journal.pone.0181806. eCollection 2017.
2
Doxycycline inhibits TGF-β1-induced extracellular matrix production in nasal polyp-derived fibroblasts.多西环素抑制鼻息肉衍生成纤维细胞中 TGF-β1 诱导的细胞外基质产生。
Int Forum Allergy Rhinol. 2016 Mar;6(3):256-63. doi: 10.1002/alr.21660. Epub 2015 Nov 17.
3
Inhibitory effect of ginsenoside Rg1 on extracellular matrix production via extracellular signal-regulated protein kinase/activator protein 1 pathway in nasal polyp-derived fibroblasts.人参皂苷 Rg1 通过细胞外信号调节蛋白激酶/激活蛋白 1 通路抑制鼻息肉衍生成纤维细胞细胞外基质的产生。
Exp Biol Med (Maywood). 2012 Jun;237(6):663-9. doi: 10.1258/ebm.2012.011342. Epub 2012 Jun 22.
4
All-trans retinoic acid regulates TGF-β1-induced extracellular matrix production via p38, JNK, and NF-κB-signaling pathways in nasal polyp-derived fibroblasts.全反式维甲酸通过 p38、JNK 和 NF-κB 信号通路调节转化生长因子-β1 诱导的鼻息肉衍生成纤维细胞细胞外基质的产生。
Int Forum Allergy Rhinol. 2020 May;10(5):636-645. doi: 10.1002/alr.22525. Epub 2020 Feb 27.
5
Toll-like receptor 4-mediated expression of interleukin-32 via the c-Jun N-terminal kinase/protein kinase B/cyclic adenosine monophosphate response element binding protein pathway in chronic rhinosinusitis with nasal polyps.在伴鼻息肉的慢性鼻-鼻窦炎中,Toll样受体4通过c-Jun氨基末端激酶/蛋白激酶B/环磷酸腺苷反应元件结合蛋白途径介导白细胞介素-32的表达。
Int Forum Allergy Rhinol. 2016 Oct;6(10):1020-1028. doi: 10.1002/alr.21792. Epub 2016 May 13.
6
Baicalin Down-Regulates IL-1β-Stimulated Extracellular Matrix Production in Nasal Fibroblasts.黄芩苷下调白细胞介素-1β刺激的鼻成纤维细胞外基质生成
PLoS One. 2016 Dec 21;11(12):e0168195. doi: 10.1371/journal.pone.0168195. eCollection 2016.
7
Apigenin alleviates TGF-β1-induced nasal mucosa remodeling by inhibiting MAPK / NF-kB signaling pathways in chronic rhinosinusitis.芹菜素通过抑制慢性鼻-鼻窦炎中 TGF-β1 诱导的鼻黏膜重塑的 MAPK/NF-κB 信号通路。
PLoS One. 2018 Aug 30;13(8):e0201595. doi: 10.1371/journal.pone.0201595. eCollection 2018.
8
Epigenetic regulation of myofibroblast differentiation and extracellular matrix production in nasal polyp-derived fibroblasts.鼻息肉衍生成纤维细胞中肌成纤维细胞分化和细胞外基质产生的表观遗传调控。
Clin Exp Allergy. 2012 Jun;42(6):872-82. doi: 10.1111/j.1365-2222.2011.03931.x.
9
Inhibitory Effect of Delphinidin on Extracellular Matrix Production via the MAPK/NF-κB Pathway in Nasal Polyp-Derived Fibroblasts.飞燕草素通过 MAPK/NF-κB 通路抑制鼻息肉衍生成纤维细胞细胞外基质的产生。
Allergy Asthma Immunol Res. 2015 May;7(3):276-82. doi: 10.4168/aair.2015.7.3.276. Epub 2015 Mar 5.
10
Role of Toll-like receptor 9 signaling on activation of nasal polyp-derived fibroblasts and its association with nasal polypogenesis.Toll 样受体 9 信号通路在鼻息肉衍生成纤维细胞激活中的作用及其与鼻息肉发生的关系。
Int Forum Allergy Rhinol. 2018 Sep;8(9):1001-1012. doi: 10.1002/alr.22155. Epub 2018 Jun 14.

引用本文的文献

1
Intranasal Application of Foxp3 Introduced with Poly(d,l-lactic--glycolic acid) (PLGA) Nanoparticles (Foxp3 NPs) Attenuates Allergic Inflammation in a Mouse Model of Allergic Rhinitis.聚(d,l-乳酸-乙醇酸)(PLGA)纳米颗粒(Foxp3 NPs)介导的Foxp3经鼻给药可减轻变应性鼻炎小鼠模型中的变应性炎症。
Pharmaceutics. 2025 Apr 27;17(5):575. doi: 10.3390/pharmaceutics17050575.
2
A Combination of Anatolian Propolis and Curcumin Protects Fibroblasts Against Beclomethasone (Nazal Steroid)-Induced Oxidative Stress by Modulating IL-25, MMP-2, VEGF, and FGF-2 Expressions.安纳托利亚蜂胶与姜黄素的组合通过调节白细胞介素-25、基质金属蛋白酶-2、血管内皮生长因子和碱性成纤维细胞生长因子-2的表达,保护成纤维细胞免受倍氯米松(鼻用类固醇)诱导的氧化应激。
Pharmaceuticals (Basel). 2025 Feb 26;18(3):326. doi: 10.3390/ph18030326.
3

本文引用的文献

1
Role of Interleukin-10 on Nasal Polypogenesis in Patients with Chronic Rhinosinusitis with Nasal Polyps.白细胞介素-10在伴鼻息肉的慢性鼻-鼻窦炎患者鼻息肉形成中的作用
PLoS One. 2016 Sep 1;11(9):e0161013. doi: 10.1371/journal.pone.0161013. eCollection 2016.
2
Role of IL-25 in Immunity.白细胞介素-25在免疫中的作用。
J Clin Diagn Res. 2015 Apr;9(4):OE01-4. doi: 10.7860/JCDR/2015/12235.5814. Epub 2015 Apr 1.
3
Interleukin-25 and interleukin-33 as mediators of eosinophilic inflammation in chronic rhinosinusitis.白细胞介素-25和白细胞介素-33作为慢性鼻-鼻窦炎嗜酸性粒细胞炎症的介质
The Inhibition Effect and Mechanism of Staurosporine Isolated from sp. SNC087 Strain on Nasal Polyp.从 sp. SNC087 菌株中分离出的星形孢菌素对鼻息肉的抑制作用及机制。
Mar Drugs. 2024 Jan 11;22(1):39. doi: 10.3390/md22010039.
4
Pathogenesis of Nasal Polyposis: Current Trends.鼻息肉病的发病机制:当前趋势
Indian J Otolaryngol Head Neck Surg. 2023 Apr;75(Suppl 1):733-741. doi: 10.1007/s12070-022-03247-2. Epub 2022 Dec 3.
5
Role of Fibroblasts in Chronic Inflammatory Signalling in Chronic Rhinosinusitis with Nasal Polyps-A Systematic Review.成纤维细胞在伴鼻息肉的慢性鼻-鼻窦炎慢性炎症信号传导中的作用——一项系统评价
J Clin Med. 2023 May 4;12(9):3280. doi: 10.3390/jcm12093280.
6
Role of Nasal Fibroblasts in Airway Remodeling of Chronic Rhinosinusitis: The Modulating Functions Reexamined.鼻腔成纤维细胞在慢性鼻-鼻窦炎气道重塑中的作用:功能再审视。
Int J Mol Sci. 2023 Feb 16;24(4):4017. doi: 10.3390/ijms24044017.
7
Immunological Aspects of Chronic Rhinosinusitis.慢性鼻-鼻窦炎的免疫学方面
Diagnostics (Basel). 2022 Sep 29;12(10):2361. doi: 10.3390/diagnostics12102361.
8
ILCs and Allergy.固有淋巴细胞与过敏。
Adv Exp Med Biol. 2022;1365:75-95. doi: 10.1007/978-981-16-8387-9_6.
9
Aspirin Actions in Treatment of NSAID-Exacerbated Respiratory Disease.阿司匹林在非甾体抗炎药加重的呼吸道疾病治疗中的作用。
Front Immunol. 2021 Jun 25;12:695815. doi: 10.3389/fimmu.2021.695815. eCollection 2021.
10
Therapeutic candidates for keloid scars identified by qualitative review of scratch assay research for wound healing.通过定性评价划痕试验研究鉴定瘢痕疙瘩的治疗候选物,以促进伤口愈合。
PLoS One. 2021 Jun 18;16(6):e0253669. doi: 10.1371/journal.pone.0253669. eCollection 2021.
Am J Rhinol Allergy. 2015 May-Jun;29(3):175-81. doi: 10.2500/ajra.2015.29.4176.
4
A novel IL-25 signaling pathway through STAT5.一条通过信号转导和转录激活因子5的新型白细胞介素-25信号通路。
J Immunol. 2015 May 1;194(9):4528-34. doi: 10.4049/jimmunol.1402760. Epub 2015 Mar 27.
5
Inhibitory Effect of Delphinidin on Extracellular Matrix Production via the MAPK/NF-κB Pathway in Nasal Polyp-Derived Fibroblasts.飞燕草素通过 MAPK/NF-κB 通路抑制鼻息肉衍生成纤维细胞细胞外基质的产生。
Allergy Asthma Immunol Res. 2015 May;7(3):276-82. doi: 10.4168/aair.2015.7.3.276. Epub 2015 Mar 5.
6
IL-25 as a novel therapeutic target in nasal polyps of patients with chronic rhinosinusitis.IL-25 作为慢性鼻-鼻窦炎伴鼻息肉患者的新型治疗靶点。
J Allergy Clin Immunol. 2015 Jun;135(6):1476-85.e7. doi: 10.1016/j.jaci.2015.01.003. Epub 2015 Feb 25.
7
Corticosteroid treatment regulates mucosal remodeling in chronic rhinosinusitis with nasal polyps.皮质类固醇治疗可调节伴鼻息肉的慢性鼻-鼻窦炎中的黏膜重塑。
Laryngoscope. 2015 May;125(5):E158-67. doi: 10.1002/lary.25147. Epub 2015 Jan 13.
8
Interleukin-25 Enhances Allergic Inflammation through p38MAPK and NF-κB Pathways in Mouse Models of Allergic Rhinitis.白细胞介素-25通过p38丝裂原活化蛋白激酶和核因子κB信号通路增强变应性鼻炎小鼠模型的变应性炎症反应
Iran J Allergy Asthma Immunol. 2014 Dec;13(6):412-9.
9
Lung myofibroblasts are characterized by down-regulated cyclooxygenase-2 and its main metabolite, prostaglandin E2.肺肌成纤维细胞的特征是环氧合酶-2及其主要代谢产物前列腺素E2表达下调。
PLoS One. 2013 Jun 3;8(6):e65445. doi: 10.1371/journal.pone.0065445. Print 2013.
10
Differential expression of remodeling markers by tissue structure in nasal polyposis.鼻息肉组织结构中重塑标志物的差异表达。
Am J Rhinol Allergy. 2013 May-Jun;27(3):e69-74. doi: 10.2500/ajra.2013.27.3908.