Suppr超能文献

细胞间连接增强大鼠胚胎神经干/祖细胞的增殖和神经元分化。

Cell-Cell Connection Enhances Proliferation and Neuronal Differentiation of Rat Embryonic Neural Stem/Progenitor Cells.

作者信息

Jiao Qian, Li Xingxing, An Jing, Zhang Zhichao, Chen Xinlin, Tan Jing, Zhang Pengbo, Lu Haixia, Liu Yong

机构信息

Institute of Neurobiology, School of Basic Medical Sciences, Xi'an Jiaotong University Health Science CenterXi'an, China.

Key Laboratory of Environment and Genes Related to Diseases, Ministry of Education of China, Xi'an Jiaotong UniversityBeijing, China.

出版信息

Front Cell Neurosci. 2017 Jul 21;11:200. doi: 10.3389/fncel.2017.00200. eCollection 2017.

Abstract

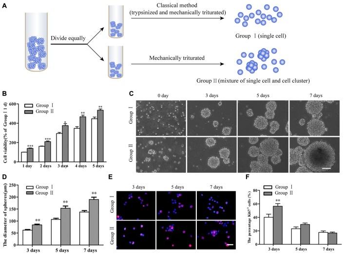
Cell-cell interaction as one of the niche signals plays an important role in the balance of stem cell quiescence and proliferation or differentiation. In order to address the effect and the possible mechanisms of cell-cell connection on neural stem/progenitor cells (NSCs/NPCs) proliferation and differentiation, upon passaging, NSCs/NPCs were either dissociated into single cell as usual (named Group I) or mechanically triturated into a mixture of single cell and small cell clusters containing direct cell-cell connections (named Group II). Then the biological behaviors including proliferation and differentiation of NSCs/NPCs were observed. Moreover, the expression of gap junction channel, neurotrophic factors and the phosphorylation status of MAPK signals were compared to investigate the possible mechanisms. Our results showed that, in comparison to the counterparts in Group I, NSCs/NPCs in Group II survived well with preferable neuronal differentiation. In coincidence with this, the expression of connexin 45 (Cx45), as well as brain derived neurotrophic factor (BDNF) and neurotrophin 3 (NT-3) in Group II were significantly higher than those in Group I. Phosphorylation of ERK1/2 and JNK2 were significantly upregulated in Group II too, while no change was found about p38. Furthermore, the differences of NSCs/NPCs biological behaviors between Group I and II completely disappeared when ERK and JNK phosphorylation were inhibited. These results indicated that cell-cell connection in Group II enhanced NSCs/NPCs survival, proliferation and neuronal differentiation through upregulating the expression of gap junction and neurotrophic factors. MAPK signals- ERK and JNK might contribute to the enhancement. Efforts for maintaining the direct cell-cell connection are worth making to provide more favorable niches for NSCs/NPCs survival, proliferation and neuronal differentiation.

摘要

细胞间相互作用作为龛信号之一,在干细胞静止与增殖或分化的平衡中发挥着重要作用。为了探讨细胞间连接对神经干/祖细胞(NSCs/NPCs)增殖和分化的影响及可能机制,传代时,NSCs/NPCs要么像往常一样解离为单细胞(命名为I组),要么机械研磨成包含直接细胞间连接的单细胞和小细胞团混合物(命名为II组)。然后观察NSCs/NPCs的生物学行为,包括增殖和分化。此外,比较缝隙连接通道、神经营养因子的表达以及MAPK信号的磷酸化状态,以研究可能的机制。我们的结果表明,与I组相比,II组的NSCs/NPCs存活良好,神经元分化更佳。与此一致的是,II组中连接蛋白45(Cx45)以及脑源性神经营养因子(BDNF)和神经营养因子3(NT-3)的表达明显高于I组。II组中ERK1/2和JNK2的磷酸化也明显上调,而p38未发现变化。此外,当ERK和JNK磷酸化被抑制时,I组和II组NSCs/NPCs生物学行为的差异完全消失。这些结果表明,II组中的细胞间连接通过上调缝隙连接和神经营养因子的表达增强了NSCs/NPCs的存活、增殖和神经元分化。MAPK信号——ERK和JNK可能促成了这种增强。为NSCs/NPCs的存活、增殖和神经元分化提供更有利的龛,值得努力维持直接的细胞间连接。

https://cdn.ncbi.nlm.nih.gov/pmc/blobs/9986/5519523/c4ddc9af1932/fncel-11-00200-g0001.jpg

文献AI研究员

20分钟写一篇综述,助力文献阅读效率提升50倍。

立即体验

用中文搜PubMed

大模型驱动的PubMed中文搜索引擎

马上搜索

文档翻译

学术文献翻译模型,支持多种主流文档格式。

立即体验