• 文献检索
  • 文档翻译
  • 深度研究
  • 学术资讯
  • Suppr Zotero 插件Zotero 插件
  • 邀请有礼
  • 套餐&价格
  • 历史记录
应用&插件
Suppr Zotero 插件Zotero 插件浏览器插件Mac 客户端Windows 客户端微信小程序
定价
高级版会员购买积分包购买API积分包
服务
文献检索文档翻译深度研究API 文档MCP 服务
关于我们
关于 Suppr公司介绍联系我们用户协议隐私条款
关注我们

Suppr 超能文献

核心技术专利:CN118964589B侵权必究
粤ICP备2023148730 号-1Suppr @ 2026

文献检索

告别复杂PubMed语法,用中文像聊天一样搜索,搜遍4000万医学文献。AI智能推荐,让科研检索更轻松。

立即免费搜索

文件翻译

保留排版,准确专业,支持PDF/Word/PPT等文件格式,支持 12+语言互译。

免费翻译文档

深度研究

AI帮你快速写综述,25分钟生成高质量综述,智能提取关键信息,辅助科研写作。

立即免费体验

嘧啶生物合成抑制剂的原始化学系列,可增强抗病毒干扰素反应。

Original Chemical Series of Pyrimidine Biosynthesis Inhibitors That Boost the Antiviral Interferon Response.

机构信息

Unité de Génomique Virale et Vaccination, Institut Pasteur, CNRS UMR3569, Paris, France.

Institut Curie, Centre de Recherche, CNRS UMR3666, INSERM U1143, Paris, France.

出版信息

Antimicrob Agents Chemother. 2017 Sep 22;61(10). doi: 10.1128/AAC.00383-17. Print 2017 Oct.

DOI:10.1128/AAC.00383-17
PMID:28807907
原文链接:https://pmc.ncbi.nlm.nih.gov/articles/PMC5610480/
Abstract

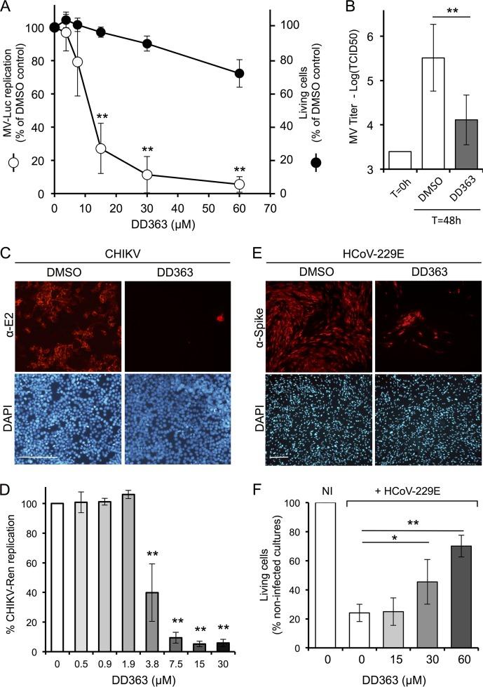
pyrimidine biosynthesis is a key metabolic pathway involved in multiple biosynthetic processes. Here, we identified an original series of 3-(1-indol-3-yl)-2,3-dihydro-4-furo[3,2-]chromen-4-one derivatives as a new class of pyrimidine biosynthesis inhibitors formed by two edge-fused polycyclic moieties. We show that identified compounds exhibit broad-spectrum antiviral activity and immunostimulatory properties, in line with recent reports linking pyrimidine biosynthesis with innate defense mechanisms against viruses. Most importantly, we establish that pyrimidine deprivation can amplify the production of both type I and type III interferons by cells stimulated with retinoic acid-inducible gene 1 (RIG-I) ligands. Altogether, our results further expand the current panel of pyrimidine biosynthesis inhibitors and illustrate how the production of antiviral interferons is tightly coupled to this metabolic pathway. Functional and structural similarities between this new chemical series and dicoumarol, which was reported before to inhibit pyrimidine biosynthesis at the dihydroorotate dehydrogenase (DHODH) step, are discussed.

摘要

嘧啶生物合成是参与多种生物合成过程的关键代谢途径。在这里,我们鉴定了一系列新型的 3-(1-吲哚-3-基)-2,3-二氢-4-呋喃并[3,2-]色烯-4-酮衍生物,它们是由两个边缘融合的多环部分形成的嘧啶生物合成抑制剂。我们表明,鉴定出的化合物具有广谱抗病毒活性和免疫刺激特性,这与最近的报告一致,即嘧啶生物合成与针对病毒的先天防御机制有关。最重要的是,我们确定嘧啶剥夺可以通过细胞刺激物增强 I 型和 III 型干扰素的产生与维甲酸诱导基因 1 (RIG-I) 配体。总之,我们的结果进一步扩展了当前的嘧啶生物合成抑制剂面板,并说明了抗病毒干扰素的产生如何与该代谢途径紧密相关。该新化学系列与先前报道的嘧啶生物合成抑制剂二羟乳清酸脱氢酶 (DHODH) 步骤的二羟乳清酸脱氢酶 (DHODH) 抑制剂dicoumarol 之间存在功能和结构相似性,对此进行了讨论。

https://cdn.ncbi.nlm.nih.gov/pmc/blobs/2311/5610480/fbf5148c96c5/zac0101765960009.jpg
https://cdn.ncbi.nlm.nih.gov/pmc/blobs/2311/5610480/3ce6153fa23b/zac0101765960001.jpg
https://cdn.ncbi.nlm.nih.gov/pmc/blobs/2311/5610480/73036756040c/zac0101765960002.jpg
https://cdn.ncbi.nlm.nih.gov/pmc/blobs/2311/5610480/a9b2bab5d580/zac0101765960003.jpg
https://cdn.ncbi.nlm.nih.gov/pmc/blobs/2311/5610480/54ec48c28d8f/zac0101765960004.jpg
https://cdn.ncbi.nlm.nih.gov/pmc/blobs/2311/5610480/6eb931be554c/zac0101765960005.jpg
https://cdn.ncbi.nlm.nih.gov/pmc/blobs/2311/5610480/58dabe1c06c6/zac0101765960006.jpg
https://cdn.ncbi.nlm.nih.gov/pmc/blobs/2311/5610480/1e424d930794/zac0101765960007.jpg
https://cdn.ncbi.nlm.nih.gov/pmc/blobs/2311/5610480/0ad6828c0416/zac0101765960008.jpg
https://cdn.ncbi.nlm.nih.gov/pmc/blobs/2311/5610480/fbf5148c96c5/zac0101765960009.jpg
https://cdn.ncbi.nlm.nih.gov/pmc/blobs/2311/5610480/3ce6153fa23b/zac0101765960001.jpg
https://cdn.ncbi.nlm.nih.gov/pmc/blobs/2311/5610480/73036756040c/zac0101765960002.jpg
https://cdn.ncbi.nlm.nih.gov/pmc/blobs/2311/5610480/a9b2bab5d580/zac0101765960003.jpg
https://cdn.ncbi.nlm.nih.gov/pmc/blobs/2311/5610480/54ec48c28d8f/zac0101765960004.jpg
https://cdn.ncbi.nlm.nih.gov/pmc/blobs/2311/5610480/6eb931be554c/zac0101765960005.jpg
https://cdn.ncbi.nlm.nih.gov/pmc/blobs/2311/5610480/58dabe1c06c6/zac0101765960006.jpg
https://cdn.ncbi.nlm.nih.gov/pmc/blobs/2311/5610480/1e424d930794/zac0101765960007.jpg
https://cdn.ncbi.nlm.nih.gov/pmc/blobs/2311/5610480/0ad6828c0416/zac0101765960008.jpg
https://cdn.ncbi.nlm.nih.gov/pmc/blobs/2311/5610480/fbf5148c96c5/zac0101765960009.jpg

相似文献

1
Original Chemical Series of Pyrimidine Biosynthesis Inhibitors That Boost the Antiviral Interferon Response.嘧啶生物合成抑制剂的原始化学系列,可增强抗病毒干扰素反应。
Antimicrob Agents Chemother. 2017 Sep 22;61(10). doi: 10.1128/AAC.00383-17. Print 2017 Oct.
2
Novel Dihydroorotate Dehydrogenase Inhibitors with Potent Interferon-Independent Antiviral Activity against Mammarenaviruses In Vitro.新型二氢乳清酸脱氢酶抑制剂具有体外抗乳多瘤病毒的强大干扰素非依赖性抗病毒活性。
Viruses. 2020 Jul 29;12(8):821. doi: 10.3390/v12080821.
3
[Stimulation of the antiviral innate immune response by pyrimidine biosynthesis inhibitors: a surprise of phenotypic screening].[嘧啶生物合成抑制剂对抗病毒天然免疫反应的刺激:表型筛选的一个意外发现]
Med Sci (Paris). 2015 Jan;31(1):98-104. doi: 10.1051/medsci/20153101019. Epub 2015 Feb 6.
4
Original 2-(3-alkoxy-1H-pyrazol-1-yl)pyrimidine derivatives as inhibitors of human dihydroorotate dehydrogenase (DHODH).作为人二氢乳清酸脱氢酶(DHODH)抑制剂的新型2-(3-烷氧基-1H-吡唑-1-基)嘧啶衍生物
J Med Chem. 2015 Jan 22;58(2):860-77. doi: 10.1021/jm501446r. Epub 2015 Jan 6.
5
Inhibiting pyrimidine biosynthesis impairs Ebola virus replication through depletion of nucleoside pools and activation of innate immune responses.抑制嘧啶生物合成通过核苷酸池耗竭和先天免疫反应的激活来损害埃博拉病毒复制。
Antiviral Res. 2018 Oct;158:288-302. doi: 10.1016/j.antiviral.2018.08.012. Epub 2018 Aug 23.
6
Broad-spectrum inhibition of common respiratory RNA viruses by a pyrimidine synthesis inhibitor with involvement of the host antiviral response.一种嘧啶合成抑制剂对常见呼吸道RNA病毒的广谱抑制作用及宿主抗病毒反应的参与
J Gen Virol. 2017 May;98(5):946-954. doi: 10.1099/jgv.0.000758. Epub 2017 May 30.
7
Assessment of drug candidates for broad-spectrum antiviral therapy targeting cellular pyrimidine biosynthesis.评估针对细胞嘧啶生物合成的广谱抗病毒治疗候选药物。
Antiviral Res. 2013 Dec;100(3):640-8. doi: 10.1016/j.antiviral.2013.10.003. Epub 2013 Oct 20.
8
Broad-spectrum antiviral that interferes with de novo pyrimidine biosynthesis.广谱抗病毒药物,干扰从头合成嘧啶核苷酸。
Proc Natl Acad Sci U S A. 2011 Apr 5;108(14):5777-82. doi: 10.1073/pnas.1101143108. Epub 2011 Mar 21.
9
Original 2-(3-Alkoxy-1H-pyrazol-1-yl)azines Inhibitors of Human Dihydroorotate Dehydrogenase (DHODH).2-(3-烷氧基-1H-吡唑-1-基)嗪类人二氢乳清酸脱氢酶 (DHODH) 抑制剂。
J Med Chem. 2015 Jul 23;58(14):5579-98. doi: 10.1021/acs.jmedchem.5b00606. Epub 2015 Jun 30.
10
Inhibition of pyrimidine biosynthesis pathway suppresses viral growth through innate immunity.嘧啶生物合成途径的抑制通过先天免疫抑制病毒生长。
PLoS Pathog. 2013;9(10):e1003678. doi: 10.1371/journal.ppat.1003678. Epub 2013 Oct 3.

引用本文的文献

1
Modulation of nucleotide metabolism by picornaviruses.微小核糖核酸病毒对核苷酸代谢的调节。
PLoS Pathog. 2024 Mar 8;20(3):e1012036. doi: 10.1371/journal.ppat.1012036. eCollection 2024 Mar.
2
An open-label randomized controlled trial of leflunomide in patients with acute SARS-CoV-2 omicron variant infection.来氟米特治疗急性严重急性呼吸综合征冠状病毒2型奥密克戎变异株感染患者的开放标签随机对照试验。
Front Med (Lausanne). 2023 Jul 18;10:1218102. doi: 10.3389/fmed.2023.1218102. eCollection 2023.
3
Unlocking STING as a Therapeutic Antiviral Strategy.

本文引用的文献

1
Broad-spectrum inhibition of common respiratory RNA viruses by a pyrimidine synthesis inhibitor with involvement of the host antiviral response.一种嘧啶合成抑制剂对常见呼吸道RNA病毒的广谱抑制作用及宿主抗病毒反应的参与
J Gen Virol. 2017 May;98(5):946-954. doi: 10.1099/jgv.0.000758. Epub 2017 May 30.
2
Inhibition of Dihydroorotate Dehydrogenase Overcomes Differentiation Blockade in Acute Myeloid Leukemia.抑制二氢乳清酸脱氢酶可克服急性髓系白血病中的分化阻滞。
Cell. 2016 Sep 22;167(1):171-186.e15. doi: 10.1016/j.cell.2016.08.057. Epub 2016 Sep 15.
3
Discovery of a Broad-Spectrum Antiviral Compound That Inhibits Pyrimidine Biosynthesis and Establishes a Type 1 Interferon-Independent Antiviral State.
解锁 STING 作为一种治疗性抗病毒策略。
Int J Mol Sci. 2023 Apr 18;24(8):7448. doi: 10.3390/ijms24087448.
4
Usutu Virus escapes langerin-induced restriction to productively infect human Langerhans cells, unlike West Nile virus.乌舒鲁病毒逃避了 langerin 诱导的限制,能够有效地感染人类朗格汉斯细胞,而不像西尼罗河病毒。
Emerg Microbes Infect. 2022 Dec;11(1):761-774. doi: 10.1080/22221751.2022.2045875.
5
A Bioluminescent 3CL Activity Assay to Monitor SARS-CoV-2 Replication and Identify Inhibitors.一种用于监测 SARS-CoV-2 复制和鉴定抑制剂的生物发光 3CL 活性测定法。
Viruses. 2021 Sep 12;13(9):1814. doi: 10.3390/v13091814.
6
Antivirals against the Chikungunya Virus.抗基孔肯雅病毒药物。
Viruses. 2021 Jul 5;13(7):1307. doi: 10.3390/v13071307.
7
IMU-838, a Developmental DHODH Inhibitor in Phase II for Autoimmune Disease, Shows Anti-SARS-CoV-2 and Broad-Spectrum Antiviral Efficacy In Vitro.在研 DHODH 抑制剂 IMU-838 治疗自身免疫性疾病进入 II 期,在体外显示出抗 SARS-CoV-2 和广谱抗病毒活性。
Viruses. 2020 Dec 5;12(12):1394. doi: 10.3390/v12121394.
8
Inhibition of porcine epidemic diarrhea virus (PEDV) replication by A77 1726 through targeting JAK and Src tyrosine kinases.通过靶向 JAK 和Src 酪氨酸激酶抑制猪流行性腹泻病毒(PEDV)复制的 A77 1726。
Virology. 2020 Dec;551:75-83. doi: 10.1016/j.virol.2020.06.009. Epub 2020 Jun 18.
9
Novel Dihydroorotate Dehydrogenase Inhibitors with Potent Interferon-Independent Antiviral Activity against Mammarenaviruses In Vitro.新型二氢乳清酸脱氢酶抑制剂具有体外抗乳多瘤病毒的强大干扰素非依赖性抗病毒活性。
Viruses. 2020 Jul 29;12(8):821. doi: 10.3390/v12080821.
10
Identification and characterization of GLDC as host susceptibility gene to severe influenza.鉴定并阐明 GLDC 是严重流感易感性的宿主遗传因素。
EMBO Mol Med. 2019 Jan;11(1). doi: 10.15252/emmm.201809528.
发现一种广谱抗病毒化合物,其可抑制嘧啶生物合成并建立不依赖I型干扰素的抗病毒状态。
Antimicrob Agents Chemother. 2016 Jul 22;60(8):4552-62. doi: 10.1128/AAC.00282-16. Print 2016 Aug.
4
Parallel shRNA and CRISPR-Cas9 screens enable antiviral drug target identification.平行的短发夹RNA(shRNA)和CRISPR-Cas9筛选可用于鉴定抗病毒药物靶点。
Nat Chem Biol. 2016 May;12(5):361-6. doi: 10.1038/nchembio.2050. Epub 2016 Mar 28.
5
Comparative analysis of viral RNA signatures on different RIG-I-like receptors.不同视黄酸诱导基因I样受体上病毒RNA特征的比较分析。
Elife. 2016 Mar 24;5:e11275. doi: 10.7554/eLife.11275.
6
Cross Talk between Nucleotide Synthesis Pathways with Cellular Immunity in Constraining Hepatitis E Virus Replication.核苷酸合成途径与细胞免疫在抑制戊型肝炎病毒复制中的相互作用
Antimicrob Agents Chemother. 2016 Apr 22;60(5):2834-48. doi: 10.1128/AAC.02700-15. Print 2016 May.
7
Redoxal, an inhibitor of de novo pyrimidine biosynthesis, augments APOBEC3G antiviral activity against human immunodeficiency virus type 1.氧化还原醛,一种从头嘧啶生物合成的抑制剂,增强了载脂蛋白B编辑酶催化多肽样蛋白3G对1型人类免疫缺陷病毒的抗病毒活性。
Virology. 2015 Oct;484:276-287. doi: 10.1016/j.virol.2015.06.014. Epub 2015 Jul 1.
8
Original 2-(3-Alkoxy-1H-pyrazol-1-yl)azines Inhibitors of Human Dihydroorotate Dehydrogenase (DHODH).2-(3-烷氧基-1H-吡唑-1-基)嗪类人二氢乳清酸脱氢酶 (DHODH) 抑制剂。
J Med Chem. 2015 Jul 23;58(14):5579-98. doi: 10.1021/acs.jmedchem.5b00606. Epub 2015 Jun 30.
9
Nucleoside transporter proteins as biomarkers of drug responsiveness and drug targets.核苷转运蛋白作为药物反应性和药物靶点的生物标志物。
Front Pharmacol. 2015 Feb 10;6:13. doi: 10.3389/fphar.2015.00013. eCollection 2015.
10
Synergistic suppression of dengue virus replication using a combination of nucleoside analogs and nucleoside synthesis inhibitors.使用核苷类似物和核苷合成抑制剂组合协同抑制登革病毒复制
Antimicrob Agents Chemother. 2015 Apr;59(4):2086-93. doi: 10.1128/AAC.04779-14. Epub 2015 Jan 26.