• 文献检索
  • 文档翻译
  • 深度研究
  • 学术资讯
  • Suppr Zotero 插件Zotero 插件
  • 邀请有礼
  • 套餐&价格
  • 历史记录
应用&插件
Suppr Zotero 插件Zotero 插件浏览器插件Mac 客户端Windows 客户端微信小程序
定价
高级版会员购买积分包购买API积分包
服务
文献检索文档翻译深度研究API 文档MCP 服务
关于我们
关于 Suppr公司介绍联系我们用户协议隐私条款
关注我们

Suppr 超能文献

核心技术专利:CN118964589B侵权必究
粤ICP备2023148730 号-1Suppr @ 2026

文献检索

告别复杂PubMed语法,用中文像聊天一样搜索,搜遍4000万医学文献。AI智能推荐,让科研检索更轻松。

立即免费搜索

文件翻译

保留排版,准确专业,支持PDF/Word/PPT等文件格式,支持 12+语言互译。

免费翻译文档

深度研究

AI帮你快速写综述,25分钟生成高质量综述,智能提取关键信息,辅助科研写作。

立即免费体验

辅酶 Q 对人卵巢癌细胞的抗肿瘤作用通过诱导 ROS 介导的凋亡和细胞保护自噬。

Antitumor properties of Coenzyme Q against human ovarian carcinoma cells via induction of ROS-mediated apoptosis and cytoprotective autophagy.

机构信息

Department of Cosmeceutics, College of Biopharmaceutical and Food Sciences, China Medical University, Taichung, 40402, Taiwan.

Department of Health and Nutrition Biotechnology, Asia University, Taichung, 41354, Taiwan.

出版信息

Sci Rep. 2017 Aug 14;7(1):8062. doi: 10.1038/s41598-017-08659-7.

DOI:10.1038/s41598-017-08659-7
PMID:28808311
原文链接:https://pmc.ncbi.nlm.nih.gov/articles/PMC5556069/
Abstract

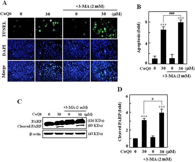
Coenzyme Q (CoQ, 2,3-dimethoxy-5-methyl-1,4-benzoquinone) has been reported to exert anticancer properties against human breast/lung cancer cells. This study investigated the in vitro and in vivo anticancer properties of CoQ on human ovarian carcinoma (SKOV-3) cells and xenografted nude mice, and revealed the underlying molecular mechanism. CoQ induced G/M arrest through downregulation of cyclin B1/A and CDK1/K2 expressions. CoQ-induced autophagy as a survival mechanism was evidenced by increased accumulation of LC3-II, GFP-LC3 puncta, AVOs formation and Beclin-1/Bcl-2 dysregulation. Increased TUNEL-positive cells and Annexin-V/PI stained cells indicated CoQ-induced late apoptosis. Both mitochondrial (caspase-3, PARP and Bax/Bcl-2 dysregulation) and ER stress (caspase-12 and Hsp70) signals are involved in execution of apoptosis. Interestingly, CoQ-induced apoptosis/autophagy is associated with suppression of HER-2/neu and PIK/AKT signalling cascades. CoQ triggered intracellular ROS production, whereas antioxidant N-acetylcysteine prevented CoQ-induced apoptosis, but not autophagy. Inhibition of apoptosis by Z-VAD-FMK suppressed CoQ-induced autophagy (diminished LC3-II/AVOs), indicates CoQ-induced apoptosis led to evoke autophagy. Contrary, inhibition of autophagy by 3-MA/CQ potentiated CoQ-induced apoptosis (increased DNA fragmentation/PARP cleavage). Furthermore, CoQ treatment to SKOV-3 xenografted nude mice reduced tumor incidence and burden. Histopathological analyses confirmed that CoQ modulated xenografted tumor progression by apoptosis induction. Our findings emphasize that CoQ triggered ROS-mediated apoptosis and cytoprotective autophagy.

摘要

辅酶 Q(CoQ,2,3-二甲氧基-5-甲基-1,4-苯醌)已被报道对人乳腺癌/肺癌细胞具有抗癌特性。本研究探讨了 CoQ 对人卵巢癌(SKOV-3)细胞和异种移植裸鼠的体外和体内抗癌特性,并揭示了潜在的分子机制。CoQ 通过下调细胞周期蛋白 B1/A 和 CDK1/K2 的表达诱导 G/M 期阻滞。CoQ 诱导的自噬作为一种存活机制,表现为 LC3-II、GFP-LC3 斑点、AVOs 形成和 Beclin-1/Bcl-2 失调的增加。增加的 TUNEL 阳性细胞和 Annexin-V/PI 染色细胞表明 CoQ 诱导晚期细胞凋亡。线粒体(caspase-3、PARP 和 Bax/Bcl-2 失调)和内质网应激(caspase-12 和 Hsp70)信号均参与细胞凋亡的执行。有趣的是,CoQ 诱导的细胞凋亡/自噬与 HER-2/neu 和 PIK/AKT 信号级联的抑制有关。CoQ 触发细胞内 ROS 的产生,而抗氧化剂 N-乙酰半胱氨酸可预防 CoQ 诱导的细胞凋亡,但不能预防自噬。凋亡抑制剂 Z-VAD-FMK 抑制 CoQ 诱导的自噬(减少 LC3-II/AVOs),表明 CoQ 诱导的凋亡导致自噬。相反,自噬抑制剂 3-MA/CQ 增强了 CoQ 诱导的细胞凋亡(增加 DNA 片段化/PARP 切割)。此外,CoQ 处理 SKOV-3 异种移植裸鼠可降低肿瘤发生率和肿瘤负担。组织病理学分析证实 CoQ 通过诱导细胞凋亡来调节异种移植肿瘤的进展。我们的研究结果强调,CoQ 触发了 ROS 介导的细胞凋亡和细胞保护自噬。

https://cdn.ncbi.nlm.nih.gov/pmc/blobs/088d/5556069/14bbe73d858d/41598_2017_8659_Fig11_HTML.jpg
https://cdn.ncbi.nlm.nih.gov/pmc/blobs/088d/5556069/debb57bec3b6/41598_2017_8659_Fig1_HTML.jpg
https://cdn.ncbi.nlm.nih.gov/pmc/blobs/088d/5556069/b37f8b32b71a/41598_2017_8659_Fig2_HTML.jpg
https://cdn.ncbi.nlm.nih.gov/pmc/blobs/088d/5556069/680b681fe71a/41598_2017_8659_Fig3_HTML.jpg
https://cdn.ncbi.nlm.nih.gov/pmc/blobs/088d/5556069/6abf90a98342/41598_2017_8659_Fig4_HTML.jpg
https://cdn.ncbi.nlm.nih.gov/pmc/blobs/088d/5556069/8cbe8a96b9f1/41598_2017_8659_Fig5_HTML.jpg
https://cdn.ncbi.nlm.nih.gov/pmc/blobs/088d/5556069/e5ceba13964f/41598_2017_8659_Fig6_HTML.jpg
https://cdn.ncbi.nlm.nih.gov/pmc/blobs/088d/5556069/25646a9cad62/41598_2017_8659_Fig7_HTML.jpg
https://cdn.ncbi.nlm.nih.gov/pmc/blobs/088d/5556069/3dc1ef3dacd9/41598_2017_8659_Fig8_HTML.jpg
https://cdn.ncbi.nlm.nih.gov/pmc/blobs/088d/5556069/eb029336773b/41598_2017_8659_Fig9_HTML.jpg
https://cdn.ncbi.nlm.nih.gov/pmc/blobs/088d/5556069/28d4db0d606b/41598_2017_8659_Fig10_HTML.jpg
https://cdn.ncbi.nlm.nih.gov/pmc/blobs/088d/5556069/14bbe73d858d/41598_2017_8659_Fig11_HTML.jpg
https://cdn.ncbi.nlm.nih.gov/pmc/blobs/088d/5556069/debb57bec3b6/41598_2017_8659_Fig1_HTML.jpg
https://cdn.ncbi.nlm.nih.gov/pmc/blobs/088d/5556069/b37f8b32b71a/41598_2017_8659_Fig2_HTML.jpg
https://cdn.ncbi.nlm.nih.gov/pmc/blobs/088d/5556069/680b681fe71a/41598_2017_8659_Fig3_HTML.jpg
https://cdn.ncbi.nlm.nih.gov/pmc/blobs/088d/5556069/6abf90a98342/41598_2017_8659_Fig4_HTML.jpg
https://cdn.ncbi.nlm.nih.gov/pmc/blobs/088d/5556069/8cbe8a96b9f1/41598_2017_8659_Fig5_HTML.jpg
https://cdn.ncbi.nlm.nih.gov/pmc/blobs/088d/5556069/e5ceba13964f/41598_2017_8659_Fig6_HTML.jpg
https://cdn.ncbi.nlm.nih.gov/pmc/blobs/088d/5556069/25646a9cad62/41598_2017_8659_Fig7_HTML.jpg
https://cdn.ncbi.nlm.nih.gov/pmc/blobs/088d/5556069/3dc1ef3dacd9/41598_2017_8659_Fig8_HTML.jpg
https://cdn.ncbi.nlm.nih.gov/pmc/blobs/088d/5556069/eb029336773b/41598_2017_8659_Fig9_HTML.jpg
https://cdn.ncbi.nlm.nih.gov/pmc/blobs/088d/5556069/28d4db0d606b/41598_2017_8659_Fig10_HTML.jpg
https://cdn.ncbi.nlm.nih.gov/pmc/blobs/088d/5556069/14bbe73d858d/41598_2017_8659_Fig11_HTML.jpg

相似文献

1
Antitumor properties of Coenzyme Q against human ovarian carcinoma cells via induction of ROS-mediated apoptosis and cytoprotective autophagy.辅酶 Q 对人卵巢癌细胞的抗肿瘤作用通过诱导 ROS 介导的凋亡和细胞保护自噬。
Sci Rep. 2017 Aug 14;7(1):8062. doi: 10.1038/s41598-017-08659-7.
2
Coenzyme Q, a novel quinone derivative of Antrodia camphorata, induces ROS-mediated cytotoxic autophagy and apoptosis against human glioblastoma cells in vitro and in vivo.洛伐他汀,一种新型的醌衍生物,来源于云芝,诱导 ROS 介导的细胞毒性自噬和凋亡,对体外和体内的人胶质母细胞瘤细胞具有抑制作用。
Food Chem Toxicol. 2021 Sep;155:112384. doi: 10.1016/j.fct.2021.112384. Epub 2021 Jul 3.
3
Chalcone flavokawain B induces autophagic-cell death via reactive oxygen species-mediated signaling pathways in human gastric carcinoma and suppresses tumor growth in nude mice.查尔酮 flavokawain B 通过活性氧介导的信号通路诱导人胃癌细胞发生自噬性细胞死亡,并抑制裸鼠肿瘤生长。
Arch Toxicol. 2017 Oct;91(10):3341-3364. doi: 10.1007/s00204-017-1967-0. Epub 2017 Apr 3.
4
In vitro and in vivo anti-tumor activity of Coenzyme Q against TWIST1-overexpressing HNSCC cells: ROS-mediated inhibition of EMT/metastasis and autophagy/apoptosis induction.辅酶Q对过表达TWIST1的头颈部鳞状细胞癌(HNSCC)细胞的体外和体内抗肿瘤活性:ROS介导的EMT/转移抑制及自噬/凋亡诱导
Toxicol Appl Pharmacol. 2023 Apr 15;465:116453. doi: 10.1016/j.taap.2023.116453. Epub 2023 Mar 11.
5
Inhibition of ROS production, autophagy or apoptosis signaling reversed the anticancer properties of Antrodia salmonea in triple-negative breast cancer (MDA-MB-231) cells.抑制活性氧生成、自噬或凋亡信号传导可逆转桑黄在三阴性乳腺癌(MDA-MB-231)细胞中的抗癌特性。
Food Chem Toxicol. 2017 May;103:1-17. doi: 10.1016/j.fct.2017.02.019. Epub 2017 Feb 20.
6
CoQ-induced mitochondrial PTP opening triggers apoptosis via ROS-mediated VDAC1 upregulation in HL-60 leukemia cells and suppresses tumor growth in athymic nude mice/xenografted nude mice.CoQ 诱导的线粒体 PTP 开放通过 ROS 介导的 VDAC1 上调触发 HL-60 白血病细胞凋亡,并抑制裸鼠/异种移植裸鼠肿瘤生长。
Arch Toxicol. 2018 Jan;92(1):301-322. doi: 10.1007/s00204-017-2050-6. Epub 2017 Sep 16.
7
Induction of autophagic cell death in human ovarian carcinoma cells by Antrodia salmonea through increased reactive oxygen species generation.虫草素通过增加活性氧物种的生成诱导人卵巢癌细胞发生自噬性细胞死亡。
J Cell Physiol. 2019 Jul;234(7):10747-10760. doi: 10.1002/jcp.27749. Epub 2018 Dec 24.
8
induces apoptosis and enhances cytoprotective autophagy in colon cancer cells.诱导结肠癌细胞凋亡并增强细胞保护自噬。
Aging (Albany NY). 2021 May 24;13(12):15964-15989. doi: 10.18632/aging.203019.
9
The in vitro and in vivo depigmentation activity of coenzyme Q, a major quinone derivative from Antrodia camphorata, through autophagy induction in human melanocytes and keratinocytes.樟芝中主要的醌类衍生物辅酵素 Q 在人类黑色素细胞与角质细胞中,通过自噬作用诱导的体外与体内退色活性。
Cell Commun Signal. 2024 Feb 26;22(1):151. doi: 10.1186/s12964-024-01537-6.
10
Coenzyme Q Enhances Ultraviolet B-Induced Apoptosis in Human Estrogen Receptor-Positive Breast (MCF-7) Cancer Cells.辅酶Q增强紫外线B诱导的人雌激素受体阳性乳腺癌(MCF-7)癌细胞凋亡。
Integr Cancer Ther. 2017 Sep;16(3):385-396. doi: 10.1177/1534735416673907. Epub 2016 Nov 7.

引用本文的文献

1
Ursolic Acid Suppresses Colorectal Cancer Through Autophagy-Lysosomal Degradation of β-Catenin.熊果酸通过β-连环蛋白的自噬-溶酶体降解抑制结直肠癌
Int J Mol Sci. 2025 Jun 27;26(13):6210. doi: 10.3390/ijms26136210.
2
Synthesis and Characterization of Q0-Eugenol Nanoemulsion for Drug Delivery to Breast and Hepatocellular Cancer Cell Lines.用于向乳腺癌和肝癌细胞系递送药物的Q0-丁香酚纳米乳剂的合成与表征
ACS Omega. 2025 Jun 9;10(24):25299-25312. doi: 10.1021/acsomega.4c11261. eCollection 2025 Jun 24.
3
Evidence-Based Nutraceuticals Derived from .

本文引用的文献

1
Ovarian cancer in the older woman.老年女性的卵巢癌。
J Geriatr Oncol. 2016 Sep;7(5):354-61. doi: 10.1016/j.jgo.2016.07.008. Epub 2016 Aug 5.
2
Aloe-emodin inhibits HER-2 expression through the downregulation of Y-box binding protein-1 in HER-2-overexpressing human breast cancer cells.芦荟大黄素通过下调Y盒结合蛋白-1抑制HER-2过表达的人乳腺癌细胞中HER-2的表达。
Oncotarget. 2016 Sep 13;7(37):58915-58930. doi: 10.18632/oncotarget.10410.
3
Anti-angiogenic properties of coenzyme Q0 through downregulation of MMP-9/NF-κB and upregulation of HO-1 signaling in TNF-α-activated human endothelial cells.
源自……的循证营养保健品
Foods. 2025 Mar 30;14(7):1212. doi: 10.3390/foods14071212.
4
Auxiliary effect of trolox on coenzyme Q restricts angiogenesis and proliferation of retinoblastoma cells via the ERK/Akt pathway.trolox 对辅酶 Q 的辅助作用通过 ERK/Akt 通路限制视网膜母细胞瘤细胞的血管生成和增殖。
Sci Rep. 2024 Nov 9;14(1):27309. doi: 10.1038/s41598-024-76135-0.
5
Autophagy in erectile dysfunction: focusing on apoptosis and fibrosis.勃起功能障碍中的自噬:聚焦于细胞凋亡和纤维化
Asian J Androl. 2025 Mar 1;27(2):166-176. doi: 10.4103/aja202433. Epub 2024 Jul 19.
6
Coenzyme Q inhibited the NLRP3 inflammasome, metastasis/EMT, and Warburg effect by suppressing hypoxia-induced HIF-1α expression in HNSCC cells.辅酶 Q 通过抑制 HNSCC 细胞中缺氧诱导的 HIF-1α 表达来抑制 NLRP3 炎性小体、转移/EMT 和瓦博格效应。
Int J Biol Sci. 2024 May 5;20(8):2790-2813. doi: 10.7150/ijbs.93943. eCollection 2024.
7
Targeting endoplasmic reticulum stress signaling in ovarian cancer therapy.靶向卵巢癌治疗中的内质网应激信号。
Cancer Biol Med. 2023 Oct 10;20(10):748-64. doi: 10.20892/j.issn.2095-3941.2023.0232.
8
Tolerable treatment of glioblastoma with redox-cycling 'mitocans': a comparative study in vivo.用氧化还原循环“mitocans”治疗脑胶质瘤的耐受性:体内比较研究。
Redox Rep. 2023 Dec;28(1):2220531. doi: 10.1080/13510002.2023.2220531.
9
Redox-Cycling "Mitocans" as Effective New Developments in Anticancer Therapy.氧化还原循环“Mitocans”作为癌症治疗的新进展
Int J Mol Sci. 2023 May 8;24(9):8435. doi: 10.3390/ijms24098435.
10
Cytotoxic n-Hexane Fraction of the Egyptian Pteris vittata Functions as Anti-breast Cancer Through Coordinated Actions on Apoptotic and Autophagic Pathways.埃及凤尾蕨的细胞毒性正己烷级分通过对凋亡和自噬途径的协调作用发挥抗乳腺癌作用。
Appl Biochem Biotechnol. 2023 Nov;195(11):6927-6941. doi: 10.1007/s12010-023-04464-3. Epub 2023 Mar 23.
辅酶 Q0 通过下调 MMP-9/NF-κB 和上调 TNF-α 激活的人内皮细胞中 HO-1 信号抑制血管生成的作用。
Biochem Pharmacol. 2015 Nov 1;98(1):144-56. doi: 10.1016/j.bcp.2015.09.003. Epub 2015 Sep 5.
4
Cellular and molecular processes in ovarian cancer metastasis. A Review in the Theme: Cell and Molecular Processes in Cancer Metastasis.卵巢癌转移中的细胞与分子过程。《癌症转移中的细胞与分子过程》主题综述。
Am J Physiol Cell Physiol. 2015 Oct 1;309(7):C444-56. doi: 10.1152/ajpcell.00188.2015. Epub 2015 Jul 29.
5
Effects of Antrodia camphorata extracts on anti-oxidation, anti-mutagenesis and protection of DNA against hydroxyl radical damage.樟芝提取物对抗氧化、抗诱变及保护DNA免受羟自由基损伤的作用。
BMC Complement Altern Med. 2015 Jul 16;15:237. doi: 10.1186/s12906-015-0768-3.
6
Suppression of epithelial ovarian cancer invasion into the omentum by 1α,25-dihydroxyvitamin D3 and its receptor.1α,25-二羟基维生素D3及其受体对上皮性卵巢癌向大网膜浸润的抑制作用
J Steroid Biochem Mol Biol. 2015 Apr;148:138-47. doi: 10.1016/j.jsbmb.2014.11.005. Epub 2014 Nov 6.
7
Coenzyme Q0 from Antrodia cinnamomea in Submerged Cultures Induces Reactive Oxygen Species-Mediated Apoptosis in A549 Human Lung Cancer Cells.灵芝发酵液中茵丝灵芝的辅酶 Q0 通过活性氧介导的凋亡途径诱导 A549 人肺癌细胞死亡
Evid Based Complement Alternat Med. 2014;2014:246748. doi: 10.1155/2014/246748. Epub 2014 Nov 6.
8
The anti-tumor activity of Antrodia salmonea in human promyelocytic leukemia (HL-60) cells is mediated via the induction of G₁ cell-cycle arrest and apoptosis in vitro or in vivo.桑黄拟层孔菌对人早幼粒细胞白血病(HL - 60)细胞的抗肿瘤活性是通过在体外或体内诱导G₁期细胞周期停滞和凋亡来介导的。
J Ethnopharmacol. 2014 Apr 28;153(2):499-510. doi: 10.1016/j.jep.2014.03.012. Epub 2014 Mar 14.
9
Control of apoptosis by the BCL-2 protein family: implications for physiology and therapy.BCL-2 蛋白家族对细胞凋亡的调控:对生理学和治疗的意义。
Nat Rev Mol Cell Biol. 2014 Jan;15(1):49-63. doi: 10.1038/nrm3722.
10
Autophagy and chemotherapy resistance: a promising therapeutic target for cancer treatment.自噬与化疗耐药:癌症治疗有前景的治疗靶点。
Cell Death Dis. 2013 Oct 10;4(10):e838. doi: 10.1038/cddis.2013.350.