Singh Harinder, Yu Yanbao, Suh Moo-Jin, Torralba Manolito G, Stenzel Robert D, Tovchigrechko Andrey, Thovarai Vishal, Harkins Derek M, Rajagopala Seesandra V, Osborne Whitney, Cogen Fran R, Kaplowitz Paul B, Nelson Karen E, Madupu Ramana, Pieper Rembert
J. Craig Venter Institute, 9714 Medical Center Drive, Rockville, MD 20850.
Children's National Health System, 111 Michigan Ave, NW, Washington, DC 20010.
Theranostics. 2017 Jul 7;7(10):2704-2717. doi: 10.7150/thno.19679. eCollection 2017.
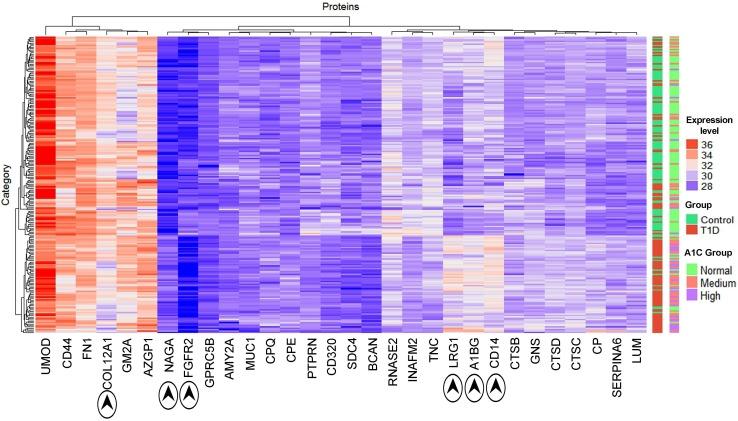
While insulin replacement therapy restores the health and prevents the onset of diabetic complications (DC) for many decades, some T1D patients have elevated hemoglobin A1c values suggesting poor glycemic control, a risk factor of DC. We surveyed the stool microbiome and urinary proteome of a cohort of 220 adolescents and children, half of which had lived with T1D for an average of 7 years and half of which were healthy siblings. Phylogenetic analysis of the 16S rRNA gene did not reveal significant differences in gut microbial alpha-diversity comparing the two cohorts. The urinary proteome of T1D patients revealed increased abundances of several lysosomal proteins that correlated with elevated HbA1c values. protein network analysis linked such proteins to extracellular matrix components and the glycoprotein LRG1. LRG1 is a prominent inflammation and neovascularization biomarker. We hypothesize that these changes implicate aberrant glycation of macromolecules that alter lysosomal function and metabolism in renal tubular epithelial cells, cells that line part of the upper urinary tract.
虽然胰岛素替代疗法能在数十年间恢复健康并预防糖尿病并发症(DC)的发生,但一些1型糖尿病(T1D)患者的糖化血红蛋白(HbA1c)值升高,这表明血糖控制不佳,而这是DC的一个风险因素。我们对220名青少年和儿童进行了调查,分析了他们的粪便微生物群和尿液蛋白质组,其中一半患有T1D,平均患病7年,另一半是健康的兄弟姐妹。对16S rRNA基因的系统发育分析显示,比较这两个队列,肠道微生物的α多样性没有显著差异。T1D患者的尿液蛋白质组显示,几种溶酶体蛋白的丰度增加,且这些蛋白与升高的HbA1c值相关。蛋白质网络分析将这些蛋白与细胞外基质成分和糖蛋白LRG1联系起来。LRG1是一种重要的炎症和新血管生成生物标志物。我们推测,这些变化意味着大分子的异常糖基化,从而改变了肾小管上皮细胞(构成上尿路一部分的细胞)中的溶酶体功能和代谢。