Suppr超能文献

CEP290基因低表达无义突变导致的一种罕见视网膜营养不良形式。

A Rare Form of Retinal Dystrophy Caused by Hypomorphic Nonsense Mutations in CEP290.

作者信息

Roosing Susanne, Cremers Frans P M, Riemslag Frans C C, Zonneveld-Vrieling Marijke N, Talsma Herman E, Klessens-Godfroy Francoise J M, den Hollander Anneke I, van den Born L Ingeborgh

机构信息

Department of Human Genetics, Radboud University Medical Center, 6525 GA Nijmegen, The Netherlands.

Donders Institute for Brain, Cognition and Behaviour, 6525 EN Nijmegen, The Netherlands.

出版信息

Genes (Basel). 2017 Aug 22;8(8):208. doi: 10.3390/genes8080208.

Abstract

PURPOSE

To identify the gene defect and to study the clinical characteristics and natural course of disease in a family originally diagnosed with oligocone trichromacy (OT), a rare congenital cone dysfunction syndrome.

METHODS

Extensive clinical and ophthalmologic assessment was performed on two siblings with OT and long-term follow up data were analyzed. Subsequently, whole exome sequencing (WES) and Sanger sequence analysis of was performed in the two siblings. Additionally, the identified mutations were analyzed in persons with achromatopsia (ACHM) ( = 23) and autosomal recessive or isolated cone dystrophy (CD; = 145).

RESULTS

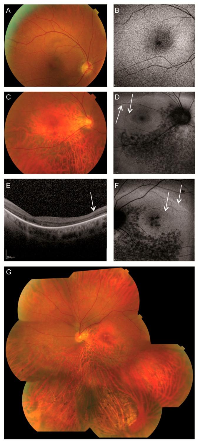
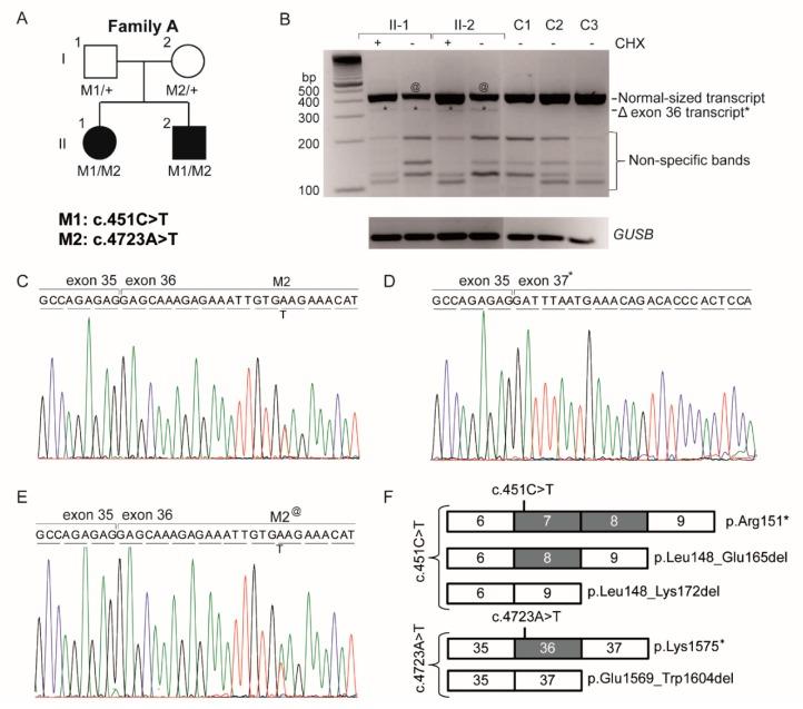
In the first decade of life, the siblings were diagnosed with OT based on low visual acuity, photophobia, nystagmus, and absent cone response on electroretinography , but with normal color discrimination. Over time, the phenotype of OT evolved to a progressive degenerative disease without any -associated non-ocular features. In both siblings, two nonsense mutations (c.451C>T; p.(Arg151*) and c.4723A>T; p.(Lys1575*)) in were found. Previously, p.(Arg151*) was demonstrated to induce nonsense-mediated alternative splicing events leading to intact open reading frames of the resulting mRNA products (p.(Leu148_Glu165del) and p.(Leu148_Lys172del)). mRNA analysis for p.(Lys1575*) confirmed a suspected hypomorphic character, as exon 36 skipping was observed in a small fraction of mRNA, resulting in a 36 aa in-frame deletion (p.(Glu1569_Trp1604del)). No additional cases carrying these variants were identified in the ACHM and CD cohorts.

CONCLUSIONS

Compound heterozygous hypomorphic mutations in may lead to a rare form of cone-dominated retinal dystrophy, a novel phenotype belonging to the -associated spectrum of ciliopathies. These findings provide insight into the effect of mutations on the clinical phenotype.

摘要

目的

在一个最初被诊断为少视锥三色觉(OT)的家族中确定基因缺陷,并研究该疾病的临床特征和自然病程,OT是一种罕见的先天性视锥细胞功能障碍综合征。

方法

对两名患有OT的同胞进行了广泛的临床和眼科评估,并分析了长期随访数据。随后,对这两名同胞进行了全外显子组测序(WES)和Sanger序列分析。此外,在患有全色盲(ACHM)(n = 23)和常染色体隐性或孤立性视锥营养不良(CD;n = 145)的患者中分析了鉴定出的突变。

结果

在生命的第一个十年中,这两名同胞基于视力低下、畏光、眼球震颤以及视网膜电图显示视锥细胞反应缺失,但色觉正常,被诊断为OT。随着时间的推移,OT的表型演变为一种进行性退行性疾病,且无任何相关的非眼部特征。在两名同胞中,发现了 基因中的两个无义突变(c.451C>T;p.(Arg151*)和c.4723A>T;p.(Lys1575*))。此前,已证明p.(Arg151*)会诱导无义介导的可变剪接事件,导致所得mRNA产物具有完整的开放阅读框(p.(Leu148_Glu165del)和p.(Leu148_Lys172del))。对p.(Lys1575*)的mRNA分析证实了一种疑似的亚效等位基因特征,因为在一小部分 基因的mRNA中观察到外显子36跳跃,导致36个氨基酸的框内缺失(p.(Glu1569_Trp1604del))。在ACHM和CD队列中未发现携带这些变异的其他病例。

结论

基因的复合杂合亚效等位基因突变可能导致一种罕见的以视锥细胞为主的视网膜营养不良形式,这是一种属于与 相关的纤毛病谱的新表型。这些发现为 基因突变对临床表型的影响提供了见解。

https://cdn.ncbi.nlm.nih.gov/pmc/blobs/4fb1/5575671/d49baea00246/genes-08-00208-g001.jpg

文献AI研究员

20分钟写一篇综述,助力文献阅读效率提升50倍。

立即体验

用中文搜PubMed

大模型驱动的PubMed中文搜索引擎

马上搜索

文档翻译

学术文献翻译模型,支持多种主流文档格式。

立即体验