Suppr超能文献

CCCTC 结合因子对于维持和静息造血干细胞在小鼠中至关重要。

CCCTC-binding factor is essential to the maintenance and quiescence of hematopoietic stem cells in mice.

机构信息

Department of Environmental Medical Biology, Institute. of Tropical Medicine, Yonsei University College of Medicine, Seoul, Korea.

BK21 PLUS Project for Medical Science, Yonsei University College of Medicine, Seoul, Korea.

出版信息

Exp Mol Med. 2017 Aug 25;49(8):e371. doi: 10.1038/emm.2017.124.

Abstract

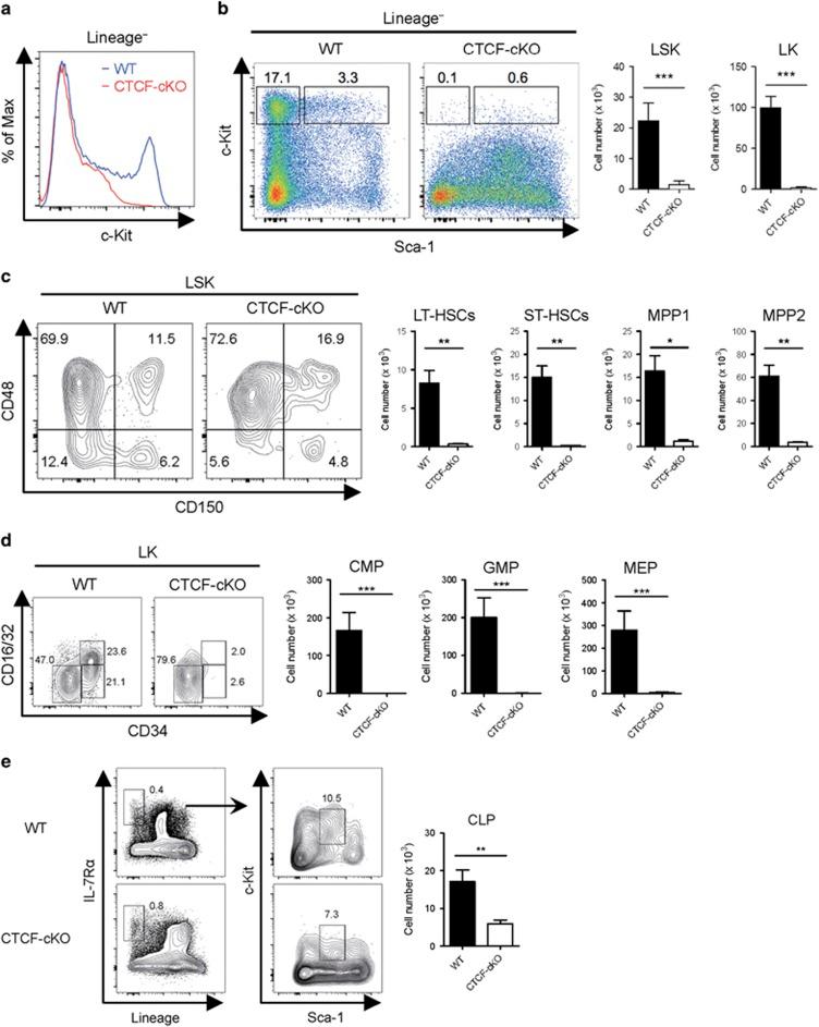
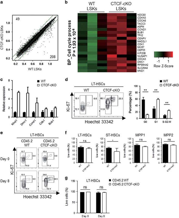
Hematopoiesis involves a series of lineage differentiation programs initiated in hematopoietic stem cells (HSCs) found in bone marrow (BM). To ensure lifelong hematopoiesis, various molecular mechanisms are needed to maintain the HSC pool. CCCTC-binding factor (CTCF) is a DNA-binding, zinc-finger protein that regulates the expression of its target gene by organizing higher order chromatin structures. Currently, the role of CTCF in controlling HSC homeostasis is unknown. Using a tamoxifen-inducible CTCF conditional knockout mouse system, we aimed to determine whether CTCF regulates the homeostatic maintenance of HSCs. In adult mice, acute systemic CTCF ablation led to severe BM failure and the rapid shrinkage of multiple c-Kit progenitor populations, including Sca-1 HSCs. Similarly, hematopoietic system-confined CTCF depletion caused an acute loss of HSCs and highly increased mortality. Mixed BM chimeras reconstituted with supporting BM demonstrated that CTCF deficiency-mediated HSC depletion has both cell-extrinsic and cell-intrinsic effects. Although c-Kit myeloid progenitor cell populations were severely reduced after ablating Ctcf, c-Kit common lymphoid progenitors and their progenies were less affected by the lack of CTCF. Whole-transcriptome microarray and cell cycle analyses indicated that CTCF deficiency results in the enhanced expression of the cell cycle-promoting program, and that CTCF-depleted HSCs express higher levels of reactive oxygen species (ROS). Importantly, in vivo treatment with an antioxidant partially rescued c-Kit cell populations and their quiescence. Altogether, our results suggest that CTCF is indispensable for maintaining adult HSC pools, likely by regulating ROS-dependent HSC quiescence.

摘要

造血涉及一系列发生在骨髓(BM)中造血干细胞(HSCs)中的谱系分化程序。为了确保终生造血,需要各种分子机制来维持 HSC 池。CCCTC 结合因子(CTCF)是一种 DNA 结合的锌指蛋白,通过组织更高阶的染色质结构来调节其靶基因的表达。目前,CTCF 控制 HSC 动态平衡的作用尚不清楚。我们使用他莫昔芬诱导的 CTCF 条件性敲除小鼠系统,旨在确定 CTCF 是否调节 HSC 的动态平衡维持。在成年小鼠中,急性系统性 CTCF 缺失导致严重的 BM 衰竭和多个 c-Kit 祖细胞群体(包括 Sca-1 HSCs)的迅速收缩。同样,造血系统特有的 CTCF 耗竭导致 HSC 的急性丧失和高死亡率。用支持性 BM 重建的混合 BM 嵌合体表明,CTCF 缺陷介导的 HSC 耗竭具有细胞外在和细胞内在的效应。尽管在 CTCF 缺失后 c-Kit 髓系祖细胞群体严重减少,但 c-Kit 共同淋巴祖细胞及其后代受 CTCF 缺失的影响较小。全转录组微阵列和细胞周期分析表明,CTCF 缺失导致促进细胞周期的程序表达增强,CTCF 耗竭的 HSCs 表达更高水平的活性氧(ROS)。重要的是,体内用抗氧化剂治疗部分挽救了 c-Kit 细胞群体及其静止状态。总之,我们的结果表明,CTCF 对于维持成年 HSC 池是必不可少的,可能通过调节 ROS 依赖性 HSC 静止来实现。

https://cdn.ncbi.nlm.nih.gov/pmc/blobs/d7a5/5579513/798655189be9/emm2017124f1.jpg

文献检索

告别复杂PubMed语法,用中文像聊天一样搜索,搜遍4000万医学文献。AI智能推荐,让科研检索更轻松。

立即免费搜索

文件翻译

保留排版,准确专业,支持PDF/Word/PPT等文件格式,支持 12+语言互译。

免费翻译文档

深度研究

AI帮你快速写综述,25分钟生成高质量综述,智能提取关键信息,辅助科研写作。

立即免费体验