Zhang Bin, Zhang Yajing, Zou Xiaoping, Chan Anthony Wh, Zhang Rui, Lee Terence Kin-Wah, Liu Hang, Lau Eunice Yuen-Ting, Ho Nicole Pui-Yu, Lai Paul Bs, Cheung Yue-Sun, To Ka-Fai, Wong Hoi Kin, Choy Kwong Wai, Keng Vincent W, Chow Larry Mc, Chan Kenrick Ky, Cheng Alfred S, Ko Ben Cb
Department of Gastroenterology, Nanjing Drum Tower Hospital, Nanjing University, Nanjing, PR China.
The Hong Kong Polytechnic University Shenzhen Research Institute, Shenzhen, PR China.
J Pathol. 2017 Dec;243(4):418-430. doi: 10.1002/path.4976. Epub 2017 Oct 27.
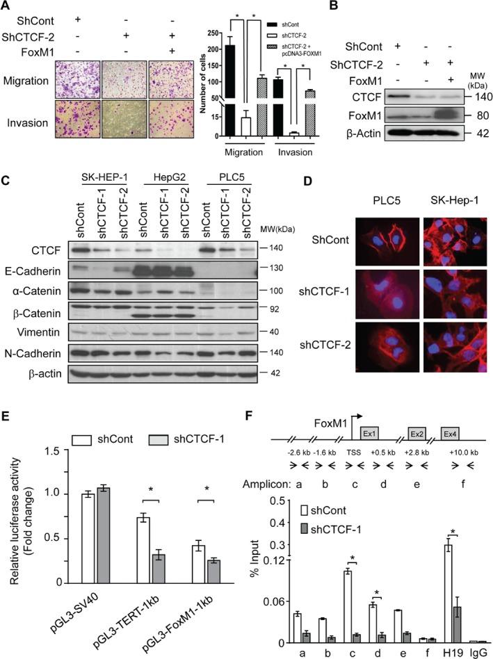
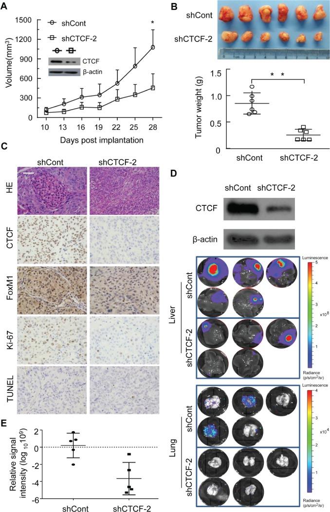
CCCTC-binding factor (CTCF) is a DNA-binding protein that interacts with a large number of highly divergent target sequences throughout the genome. It is implicated in a variety of functions, including chromatin organization and transcriptional control. The functional role of CTCF in tumour pathogenesis remains elusive. We showed that CTCF is frequently upregulated in a subset of primary hepatocellular carcinomas (HCCs) as compared with non-tumoural liver. Overexpression of CTCF was associated with shorter disease-free survival of patients. Short hairpin RNA (shRNA)-mediated suppression of CTCF inhibited cell proliferation, motility and invasiveness in HCC cell lines; these effects were correlated with prominent reductions in the expression of telomerase reverse transcriptase (TERT), the shelterin complex member telomerase repeat-binding factor 1, and forkhead box protein M1 (FOXM1). In contrast, upregulation of CTCF was positively correlated with FOXM1 and TERT expression in clinical HCC biopsies. Depletion of CTCF resulted in reduced motility and invasiveness in HCC cells that could be reversed by ectopic expression of FOXM1, suggesting that FOXM1 is one of the important downstream effectors of CTCF in HCC. Reporter gene analysis suggested that depletion of CTCF is associated with reduced FOXM1 and TERT promoter activity. Chromatin immunoprecipitation (ChIP)-polymerase chain reaction (PCR) analysis further revealed occupancy of the FOXM1 promoter by CTCF in vivo. Importantly, depletion of CTCF by shRNA significantly inhibited tumour progression and metastasis in HCC mouse models. Our work uncovered a novel functional role of CTCF in HCC pathogenesis, which suggests that targeting CTCF could be further explored as a potential therapeutic strategy for HCC. © 2017 The Authors. The Journal of Pathology published by John Wiley & Sons Ltd on behalf of Pathological Society of Great Britain and Ireland.
CCCTC结合因子(CTCF)是一种DNA结合蛋白,它与基因组中大量高度不同的靶序列相互作用。它涉及多种功能,包括染色质组织和转录控制。CTCF在肿瘤发病机制中的功能作用仍不清楚。我们发现,与非肿瘤性肝脏相比,CTCF在一部分原发性肝细胞癌(HCC)中经常上调。CTCF的过表达与患者较短的无病生存期相关。短发夹RNA(shRNA)介导的CTCF抑制可抑制HCC细胞系中的细胞增殖、运动性和侵袭性;这些作用与端粒酶逆转录酶(TERT)、端粒保护蛋白复合体成员端粒酶重复序列结合因子1和叉头框蛋白M1(FOXM1)表达的显著降低相关。相反,在临床HCC活检中,CTCF的上调与FOXM1和TERT表达呈正相关。CTCF的缺失导致HCC细胞的运动性和侵袭性降低,而FOXM1的异位表达可逆转这种降低,这表明FOXM1是CTCF在HCC中的重要下游效应器之一。报告基因分析表明,CTCF的缺失与FOXM1和TERT启动子活性降低有关。染色质免疫沉淀(ChIP)-聚合酶链反应(PCR)分析进一步揭示了CTCF在体内对FOXM1启动子的占据情况。重要的是,shRNA介导的CTCF缺失显著抑制了HCC小鼠模型中的肿瘤进展和转移。我们的研究揭示了CTCF在HCC发病机制中的一种新的功能作用,这表明靶向CTCF可作为HCC的一种潜在治疗策略进一步探索。© 2017作者。《病理学杂志》由约翰·威利父子有限公司代表大不列颠及爱尔兰病理学会出版。