Suppr超能文献

APOBEC3H 对 LINE-1 反转录转座的脱氨依赖性限制

Deamination-independent restriction of LINE-1 retrotransposition by APOBEC3H.

机构信息

Department of Microbiology & Immunology, University of Saskatchewan, Saskatoon, Saskatchewan, S7N 5E5, Canada.

出版信息

Sci Rep. 2017 Sep 7;7(1):10881. doi: 10.1038/s41598-017-11344-4.

Abstract

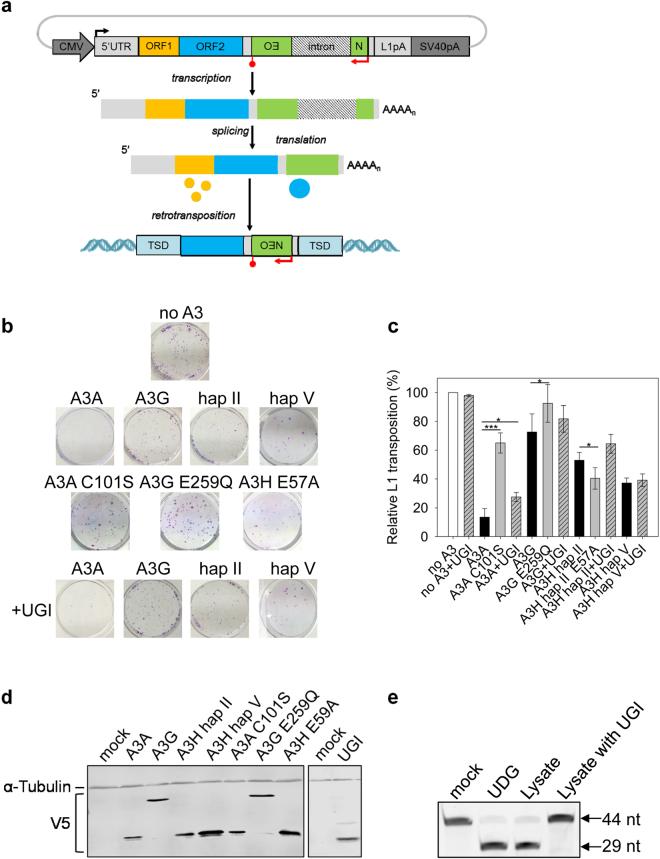
The APOBEC3 family of cytosine deaminase enzymes are able to restrict replication of retroelements, such as LINE-1. However, each of the seven APOBEC3 enzymes have been reported to act differentially to prevent LINE-1 retrotransposition and the mechanisms of APOBEC3-mediated LINE-1 inhibition has not been well understood. The prevailing view for many years was that APOBEC3-mediated LINE-1 inhibition was deamination-independent and relied on APOBEC3s blocking the LINE-1 reverse transcriptase DNA polymerization or transport of the LINE-1 RNA into the nucleus. However, recently it was shown that APOBEC3A can deaminate cytosine, to form uracil, on transiently exposed single-stranded LINE-1 cDNA and this leads to LINE-1 cDNA degradation. In this study, we confirmed that APOBEC3A is a potent deamination-dependent inhibitor of LINE-1 retrotransposition, but show that in contrast, A3H haplotype II and haplotype V restrict LINE-1 activity using a deamination-independent mechanism. Our study supports the model that different APOBEC3 proteins have evolved to inhibit LINE-1 retrotransposition through distinct mechanisms.

摘要

APOBEC3 家族的胞嘧啶脱氨酶酶能够限制逆转录元件(如 LINE-1)的复制。然而,据报道,七种 APOBEC3 酶中的每一种都能以不同的方式发挥作用,以防止 LINE-1 反转录转座,并且 APOBEC3 介导的 LINE-1 抑制的机制尚未得到很好的理解。多年来,人们普遍认为 APOBEC3 介导的 LINE-1 抑制与脱氨作用无关,而是依赖于 APOBEC3 阻止 LINE-1 逆转录酶的 DNA聚合或 LINE-1 RNA 进入细胞核的运输。然而,最近的研究表明,APOBEC3A 可以使短暂暴露的单链 LINE-1 cDNA 中的胞嘧啶脱氨,形成尿嘧啶,从而导致 LINE-1 cDNA 降解。在这项研究中,我们证实了 APOBEC3A 是一种有效的 LINE-1 反转录转座脱氨依赖性抑制剂,但与 A3H 单倍型 II 和单倍型 V 相反,它们通过非脱氨依赖性机制限制 LINE-1 活性。我们的研究支持这样一种模型,即不同的 APOBEC3 蛋白通过不同的机制进化来抑制 LINE-1 反转录转座。

https://cdn.ncbi.nlm.nih.gov/pmc/blobs/4207/5589869/4c312e0ee1f2/41598_2017_11344_Fig1_HTML.jpg

文献AI研究员

20分钟写一篇综述,助力文献阅读效率提升50倍。

立即体验

用中文搜PubMed

大模型驱动的PubMed中文搜索引擎

马上搜索

文档翻译

学术文献翻译模型,支持多种主流文档格式。

立即体验