Suppr超能文献

使用可激活近红外荧光探针在体外和体内对表皮生长因子受体抑制结肠肿瘤发生的无创成像

Ex Vivo and In Vivo Noninvasive Imaging of Epidermal Growth Factor Receptor Inhibition on Colon Tumorigenesis Using Activatable Near-Infrared Fluorescent Probes.

作者信息

Ding Shengli, Blue Randall E, Moorefield Emily, Yuan Hong, Lund Pauline K

机构信息

1 Department of Cell Biology and Physiology, The University of North Carolina at Chapel Hill, Chapel Hill, NC, USA.

2 Department of Radiology, The University of North Carolina at Chapel Hill, Chapel Hill, NC, USA.

出版信息

Mol Imaging. 2017 Jan-Dec;16:1536012117729044. doi: 10.1177/1536012117729044.

Abstract

BACKGROUND

Near-infrared fluorescence (NIRF) imaging combined with enzyme-activatable NIRF probes has yielded promising results in cancer detection.

OBJECTIVE

To test whether 3-dimensional (3-D) noninvasive in vivo NIRF imaging can detect effects of epidermal growth factor receptor (EGFR) inhibitor on both polypoid and flat tumor load in azoxymethane (AOM)-induced colon tumors or tumors in Apc mice.

METHODS

The AOM-injected KK-HIJ mice received EGFR inhibitor diet or chow diet. These and Apc mice were given cathepsin-activatable probes (ProSense 680) before imaging. In vivo imaging was performed using quantitative tomographic NIRF imaging. Ex vivo imaging and histologic examination were performed. Dual imaging by micro computed tomography (CT) and 3D NIRF imaging was used to verify tumor location.

RESULTS

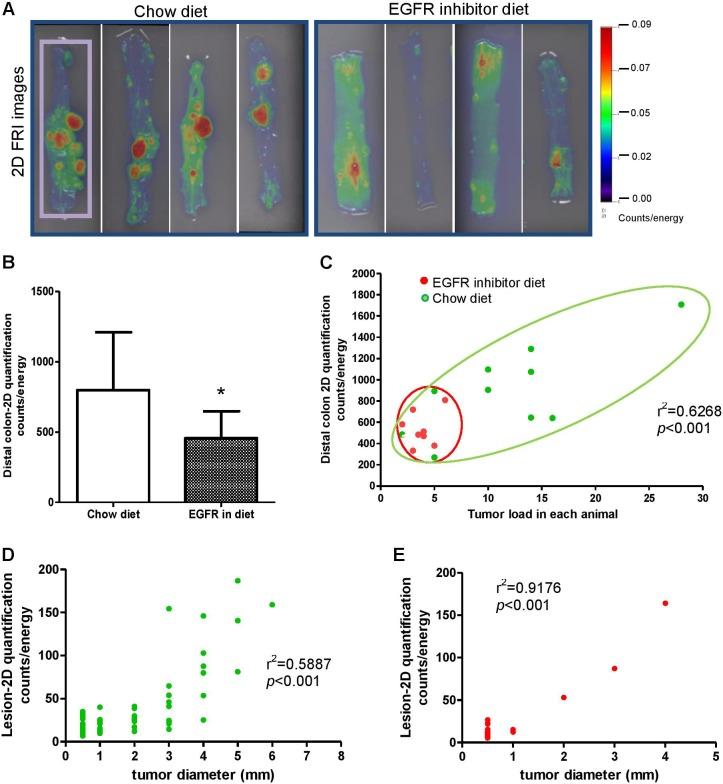
Tumor load reduction by EGFR inhibition was detected ex vivo using cathepsin B probes. In vivo imaging revealed intense activation of probes only in large tumors. Dual imaging with microCT and 3D NIRF imaging improved tumor detection in vivo.

CONCLUSIONS

The 3-D NIRF imaging with ProSense 680 can detect and quantify drug effects on colon tumors ex vivo. The NIRF imaging with ProSense 680 probe has limitations as a valid nonendoscopic method for intestinal tumor detection. Combing with other imaging modalities will improve the specificity and sensitivity of intestinal tumor detection in vivo.

摘要

背景

近红外荧光(NIRF)成像与可酶激活的NIRF探针相结合在癌症检测中已取得了有前景的结果。

目的

测试三维(3-D)无创体内NIRF成像能否检测表皮生长因子受体(EGFR)抑制剂对氧化偶氮甲烷(AOM)诱导的结肠肿瘤或Apc小鼠肿瘤中息肉样和平坦肿瘤负荷的影响。

方法

给注射了AOM的KK-HIJ小鼠喂食EGFR抑制剂饮食或普通饮食。在成像前,给这些小鼠和Apc小鼠注射组织蛋白酶激活探针(ProSense 680)。使用定量断层NIRF成像进行体内成像。进行离体成像和组织学检查。采用微型计算机断层扫描(CT)和3D NIRF成像进行双重成像以验证肿瘤位置。

结果

使用组织蛋白酶B探针在离体状态下检测到EGFR抑制导致的肿瘤负荷降低。体内成像显示仅在大肿瘤中探针有强烈激活。微型CT和3D NIRF成像的双重成像提高了体内肿瘤检测效果。

结论

使用ProSense 680进行的3-D NIRF成像能够在离体状态下检测并量化药物对结肠肿瘤的作用。使用ProSense 680探针的NIRF成像作为一种有效的非内镜肠道肿瘤检测方法存在局限性。与其他成像方式相结合将提高体内肠道肿瘤检测的特异性和敏感性。

https://cdn.ncbi.nlm.nih.gov/pmc/blobs/e521/5595252/c9b291d39361/10.1177_1536012117729044-fig1.jpg

文献AI研究员

20分钟写一篇综述,助力文献阅读效率提升50倍。

立即体验

用中文搜PubMed

大模型驱动的PubMed中文搜索引擎

马上搜索

文档翻译

学术文献翻译模型,支持多种主流文档格式。

立即体验