• 文献检索
  • 文档翻译
  • 深度研究
  • 学术资讯
  • Suppr Zotero 插件Zotero 插件
  • 邀请有礼
  • 套餐&价格
  • 历史记录
应用&插件
Suppr Zotero 插件Zotero 插件浏览器插件Mac 客户端Windows 客户端微信小程序
定价
高级版会员购买积分包购买API积分包
服务
文献检索文档翻译深度研究API 文档MCP 服务
关于我们
关于 Suppr公司介绍联系我们用户协议隐私条款
关注我们

Suppr 超能文献

核心技术专利:CN118964589B侵权必究
粤ICP备2023148730 号-1Suppr @ 2026

文献检索

告别复杂PubMed语法,用中文像聊天一样搜索,搜遍4000万医学文献。AI智能推荐,让科研检索更轻松。

立即免费搜索

文件翻译

保留排版,准确专业,支持PDF/Word/PPT等文件格式,支持 12+语言互译。

免费翻译文档

深度研究

AI帮你快速写综述,25分钟生成高质量综述,智能提取关键信息,辅助科研写作。

立即免费体验

5-脂氧合酶代谢产物在人脐静脉内皮细胞中对 Nrf2 的激活作用。

Nrf2 Activation by 5-lipoxygenase Metabolites in Human Umbilical Vascular Endothelial Cells.

机构信息

Iwate Biotechnology Research Center, 22-174-4 Narita, Kitakami, Iwate 024-0003, Japan.

出版信息

Nutrients. 2017 Sep 11;9(9):1001. doi: 10.3390/nu9091001.

DOI:10.3390/nu9091001
PMID:28892009
原文链接:https://pmc.ncbi.nlm.nih.gov/articles/PMC5622761/
Abstract

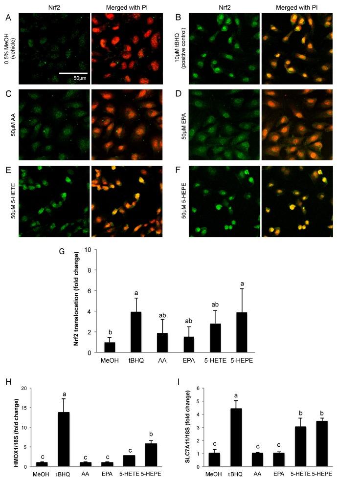
5-hydroxyeicosatetraenoic acid (5-HETE) and 5-hydroxyeicosapentaenoic acid (5-HEPE) are major metabolites produced by 5-lipoxygenase (5-LOX) from arachidonic acid (AA) and eicosapentaenoic acid (EPA). Effects of hydroxides on endothelial cells are unclear, although 5-LOX is known to increase at arteriosclerotic lesions. To investigate the effects of hydroxides on human umbilical vein endothelial cells (HUVECs), the cells were treated with 50 μM each of AA, EPA, 5-HETE, and 5-HEPE. Treatment of HUVECs with 5-HETE and 5-HEPE, rather than with AA and EPA, increased the nuclear translocation of NF-E2 related factor 2 (Nrf2) and upregulated the expression of heme oxygenase-1 and cystine/glutamate transporter regulated by Nrf2. Reactive oxygen species (ROS) generation was markedly elevated in HUVECs after treatment with 5-HETE and 5-HEPE, and the pretreatment with α-tocopherol abrogated ROS levels similar to those in the vehicle control. However, ROS generation was independent of Nrf2 activation induced by 5-HETE and 5-HEPE. 5-HETE was converted to 5-oxo-eicosatetraenoic acid (5-oxo-ETE) in HUVECs, and 5-oxo-ETE increased Nrf2 activation. These results suggest that 5-HETE works as an Nrf2 activator through the metabolite 5-oxo-ETE in HUVECs. Similarly, 5-HEPE works in the same way, because 5-HEPE is metabolized to 5-oxo-eicosapentaenoic acid through the same pathway as that for 5-HETE.

摘要

5-羟二十碳四烯酸(5-HETE)和 5-羟二十碳五烯酸(5-HEPE)是花生四烯酸(AA)和二十碳五烯酸(EPA)经 5-脂氧合酶(5-LOX)生成的主要代谢产物。尽管已知 5-LOX 在动脉粥样硬化病变处增加,但羟基对血管内皮细胞的影响尚不清楚。为了研究羟基对人脐静脉内皮细胞(HUVEC)的影响,用 50μM 的 AA、EPA、5-HETE 和 5-HEPE 分别处理 HUVEC。与 AA 和 EPA 相比,5-HETE 和 5-HEPE 处理 HUVEC 增加了核转录因子 Nrf2 的核易位,并上调了血红素加氧酶-1 和 Nrf2 调节的胱氨酸/谷氨酸转运体的表达。与载体对照组相比,5-HETE 和 5-HEPE 处理后 HUVEC 中活性氧(ROS)的生成显著增加,而 α-生育酚预处理可消除 ROS 水平,与载体对照组相似。然而,ROS 的生成与 5-HETE 和 5-HEPE 诱导的 Nrf2 激活无关。5-HETE 在 HUVEC 中转化为 5-氧代二十碳四烯酸(5-oxo-ETE),而 5-oxo-ETE 增加了 Nrf2 的激活。这些结果表明,5-HETE 通过 HUVEC 中的代谢产物 5-oxo-ETE 作为 Nrf2 激活剂发挥作用。同样,5-HEPE 通过与 5-HETE 相同的途径代谢为 5-oxo-二十碳五烯酸,因此也以同样的方式发挥作用。

https://cdn.ncbi.nlm.nih.gov/pmc/blobs/4cac/5622761/1a66305107bc/nutrients-09-01001-g005.jpg
https://cdn.ncbi.nlm.nih.gov/pmc/blobs/4cac/5622761/ffc9619afe42/nutrients-09-01001-g001.jpg
https://cdn.ncbi.nlm.nih.gov/pmc/blobs/4cac/5622761/139799d6dcbd/nutrients-09-01001-g002.jpg
https://cdn.ncbi.nlm.nih.gov/pmc/blobs/4cac/5622761/271ef98ea119/nutrients-09-01001-g003a.jpg
https://cdn.ncbi.nlm.nih.gov/pmc/blobs/4cac/5622761/b81b5aa401ca/nutrients-09-01001-g004.jpg
https://cdn.ncbi.nlm.nih.gov/pmc/blobs/4cac/5622761/1a66305107bc/nutrients-09-01001-g005.jpg
https://cdn.ncbi.nlm.nih.gov/pmc/blobs/4cac/5622761/ffc9619afe42/nutrients-09-01001-g001.jpg
https://cdn.ncbi.nlm.nih.gov/pmc/blobs/4cac/5622761/139799d6dcbd/nutrients-09-01001-g002.jpg
https://cdn.ncbi.nlm.nih.gov/pmc/blobs/4cac/5622761/271ef98ea119/nutrients-09-01001-g003a.jpg
https://cdn.ncbi.nlm.nih.gov/pmc/blobs/4cac/5622761/b81b5aa401ca/nutrients-09-01001-g004.jpg
https://cdn.ncbi.nlm.nih.gov/pmc/blobs/4cac/5622761/1a66305107bc/nutrients-09-01001-g005.jpg

相似文献

1
Nrf2 Activation by 5-lipoxygenase Metabolites in Human Umbilical Vascular Endothelial Cells.5-脂氧合酶代谢产物在人脐静脉内皮细胞中对 Nrf2 的激活作用。
Nutrients. 2017 Sep 11;9(9):1001. doi: 10.3390/nu9091001.
2
Comparison of the in vitro effect of eicosapentaenoic acid (EPA)-derived lipoxygenase metabolites on human platelet function with those of arachidonic acid.二十碳五烯酸(EPA)衍生的脂氧合酶代谢产物对人血小板功能的体外作用与花生四烯酸的体外作用比较。
Thromb Res. 1986 Feb 1;41(3):373-84. doi: 10.1016/0049-3848(86)90248-3.
3
Upregulation of Periostin Prevents High Glucose-Induced Mitochondrial Apoptosis in Human Umbilical Vein Endothelial Cells via Activation of Nrf2/HO-1 Signaling.骨膜蛋白的上调通过激活Nrf2/HO-1信号通路预防高糖诱导的人脐静脉内皮细胞线粒体凋亡。
Cell Physiol Biochem. 2016;39(1):71-80. doi: 10.1159/000445606. Epub 2016 Jun 20.
4
Cyclooxygenase-2-mediated metabolism of arachidonic acid to 15-oxo-eicosatetraenoic acid by rat intestinal epithelial cells.大鼠肠上皮细胞中环氧合酶-2介导的花生四烯酸代谢生成15-氧代二十碳四烯酸。
Chem Res Toxicol. 2007 Nov;20(11):1665-75. doi: 10.1021/tx700130p. Epub 2007 Oct 2.
5
CYP2C8-derived epoxyeicosatrienoic acids decrease oxidative stress-induced endothelial apoptosis in development of atherosclerosis: Role of Nrf2 activation.细胞色素P450 2C8衍生的环氧二十碳三烯酸在动脉粥样硬化发展过程中可减少氧化应激诱导的内皮细胞凋亡:核因子E2相关因子2激活的作用
J Huazhong Univ Sci Technolog Med Sci. 2015 Oct;35(5):640-645. doi: 10.1007/s11596-015-1483-5. Epub 2015 Oct 22.
6
Platelet-neutrophil interactions. 12S,20- and 5S,12S-dihydroxyeicosapentaenoic acids: two novel neutrophil metabolites from platelet-derived 12S-hydroxyeicosapentaenoic acid.血小板-中性粒细胞相互作用。12S,20-二羟基二十碳五烯酸和5S,12S-二羟基二十碳五烯酸:两种源自血小板衍生的12S-羟基二十碳五烯酸的新型中性粒细胞代谢产物。
J Lipid Res. 1990 May;31(5):801-10.
7
Astaxanthin Induces the Nrf2/HO-1 Antioxidant Pathway in Human Umbilical Vein Endothelial Cells by Generating Trace Amounts of ROS.虾青素通过产生微量活性氧诱导人脐静脉内皮细胞中的Nrf2/HO-1抗氧化途径。
J Agric Food Chem. 2018 Feb 14;66(6):1551-1559. doi: 10.1021/acs.jafc.7b05493. Epub 2018 Feb 6.
8
In vivo chemotaxis of bovine neutrophils induced by 5-lipoxygenase metabolites of arachidonic and eicosapentaenoic acid.花生四烯酸和二十碳五烯酸的5-脂氧合酶代谢产物诱导的牛中性粒细胞体内趋化作用。
Am J Pathol. 1989 Mar;134(3):671-6.
9
Low nanomolar caffeic acid attenuates high glucose-induced endothelial dysfunction in primary human umbilical-vein endothelial cells by affecting NF-κB and Nrf2 pathways.低纳摩尔浓度的咖啡酸通过影响NF-κB和Nrf2信号通路减轻高糖诱导的原代人脐静脉内皮细胞功能障碍。
Biofactors. 2017 Jan 2;43(1):54-62. doi: 10.1002/biof.1312. Epub 2016 Jul 13.
10
Modulation of oxidized-LDL receptor-1 (LOX1) contributes to the antiatherosclerosis effect of oleanolic acid.氧化型低密度脂蛋白受体1(LOX1)的调节作用有助于齐墩果酸的抗动脉粥样硬化效应。
Int J Biochem Cell Biol. 2015 Dec;69:142-52. doi: 10.1016/j.biocel.2015.10.023. Epub 2015 Oct 25.

引用本文的文献

1
Dynamics of oxylipin biosynthesis in systemic inflammation: insights from a large animal model of endotoxemia.全身炎症中氧化脂质生物合成的动力学:来自内毒素血症大型动物模型的见解
Front Immunol. 2025 Jun 16;16:1595888. doi: 10.3389/fimmu.2025.1595888. eCollection 2025.
2
Plasma oxylipins in children with sickle cell disease: Associations with biomarkers of inflammation and endothelial activation.镰状细胞病患儿的血浆氧化脂质:与炎症和内皮激活生物标志物的关联
Prostaglandins Leukot Essent Fatty Acids. 2025 Jul;205:102670. doi: 10.1016/j.plefa.2025.102670. Epub 2025 Feb 24.
3
ALOX5 contributes to glioma progression by promoting 5-HETE-mediated immunosuppressive M2 polarization and PD-L1 expression of glioma-associated microglia/macrophages.

本文引用的文献

1
ROS and ROS-Mediated Cellular Signaling.活性氧(ROS)与 ROS 介导的细胞信号转导。
Oxid Med Cell Longev. 2016;2016:4350965. doi: 10.1155/2016/4350965. Epub 2016 Feb 22.
2
Key Role of ROS in the Process of 15-Lipoxygenase/15-Hydroxyeicosatetraenoiccid-Induced Pulmonary Vascular Remodeling in Hypoxia Pulmonary Hypertension.活性氧在15-脂氧合酶/15-羟基二十碳四烯酸诱导的低氧性肺动脉高压肺血管重塑过程中的关键作用
PLoS One. 2016 Feb 12;11(2):e0149164. doi: 10.1371/journal.pone.0149164. eCollection 2016.
3
The Postprandial Effects of a Moderately High-Fat Meal on Lipid Profiles and Vascular Inflammation in Alzheimer's Disease Patients: A Pilot Study.
ALOX5 通过促进 5-HETE 介导的免疫抑制性 M2 极化和胶质瘤相关小胶质细胞/巨噬细胞中 PD-L1 的表达促进胶质瘤的进展。
J Immunother Cancer. 2024 Aug 13;12(8):e009492. doi: 10.1136/jitc-2024-009492.
4
Vitamin E Induces Liver Iron Depletion and Alters Iron Regulation in Mice.维生素 E 诱导小鼠肝脏铁耗竭并改变铁的调节。
J Nutr. 2023 Jul;153(7):1866-1876. doi: 10.1016/j.tjnut.2023.04.018. Epub 2023 Apr 29.
5
Detoxification Cytochrome P450s (CYPs) in Families 1-3 Produce Functional Oxylipins from Polyunsaturated Fatty Acids.细胞色素 P450s(CYPs)家族 1-3 解毒酶从多不饱和脂肪酸生成功能性氧化脂类。
Cells. 2022 Dec 24;12(1):82. doi: 10.3390/cells12010082.
6
Eicosanoids in inflammation in the blood and the vessel.血液和血管炎症中的类二十烷酸。
Front Pharmacol. 2022 Sep 27;13:997403. doi: 10.3389/fphar.2022.997403. eCollection 2022.
7
Monascuspiloin from -Fermented Red Mold Rice Alleviates Alcoholic Liver Injury and Modulates Intestinal Microbiota.来源于红曲发酵米的红曲菌红素减轻酒精性肝损伤并调节肠道微生物群。
Foods. 2022 Sep 30;11(19):3048. doi: 10.3390/foods11193048.
8
Dietary omega-3 fatty acid supplementation does not impair vitamin E status or promote lipid peroxidation in growing horses.膳食 ω-3 脂肪酸补充剂不会损害生长马的维生素 E 状况或促进脂质过氧化。
J Anim Sci. 2021 Jul 1;99(7). doi: 10.1093/jas/skab177.
9
Mitochondrial aldehyde dehydrogenase (ALDH2) rescues cardiac contractile dysfunction in an APP/PS1 murine model of Alzheimer's disease via inhibition of ACSL4-dependent ferroptosis.线粒体乙醛脱氢酶(ALDH2)通过抑制 ACSL4 依赖性铁死亡来挽救 APP/PS1 阿尔茨海默病小鼠模型的心脏收缩功能障碍。
Acta Pharmacol Sin. 2022 Jan;43(1):39-49. doi: 10.1038/s41401-021-00635-2. Epub 2021 Mar 25.
10
What Is the Impact of Depletion of Immunoregulatory Genes on Wound Healing? A Systematic Review of Preclinical Evidence.免疫调节基因耗竭对伤口愈合的影响如何?临床前证据的系统评价。
Oxid Med Cell Longev. 2020 Dec 7;2020:8862953. doi: 10.1155/2020/8862953. eCollection 2020.
高脂肪餐对阿尔茨海默病患者血脂谱和血管炎症的餐后影响:一项初步研究。
J Gen Pract (Los Angel). 2014;2(6). doi: 10.4172/2329-9126.1000186.
4
Effects of Eicosapentaenoic Acid on the Cytoprotection Through Nrf2-Mediated Heme Oxygenase-1 in Human Endothelial Cells.二十碳五烯酸对人内皮细胞中通过Nrf2介导的血红素加氧酶-1实现细胞保护的影响。
J Cardiovasc Pharmacol. 2015 Jul;66(1):108-17. doi: 10.1097/FJC.0000000000000251.
5
Eicosapentaenoic acid (EPA) induced apoptosis in HepG2 cells through ROS-Ca(2+)-JNK mitochondrial pathways.二十碳五烯酸(EPA)通过活性氧-钙离子-应激活化蛋白激酶线粒体途径诱导肝癌细胞系HepG2细胞凋亡。
Biochem Biophys Res Commun. 2015 Jan 24;456(4):926-32. doi: 10.1016/j.bbrc.2014.12.036. Epub 2014 Dec 18.
6
Human cytomegalovirus infection induces leukotriene B4 and 5-lipoxygenase expression in human placentae and umbilical vein endothelial cells.人巨细胞病毒感染可诱导人胎盘和脐静脉内皮细胞中白三烯B4和5-脂氧合酶的表达。
Placenta. 2014 Jun;35(6):345-50. doi: 10.1016/j.placenta.2014.03.022. Epub 2014 Apr 5.
7
Generation and dietary modulation of anti-inflammatory electrophilic omega-3 fatty acid derivatives.抗炎亲电子ω-3脂肪酸衍生物的生成及饮食调节
PLoS One. 2014 Apr 15;9(4):e94836. doi: 10.1371/journal.pone.0094836. eCollection 2014.
8
Hydroxyeicosapentaenoic acids from the Pacific krill show high ligand activities for PPARs.来自太平洋磷虾的羟基二十碳五烯酸对过氧化物酶体增殖物激活受体显示出高配体活性。
J Lipid Res. 2014 May;55(5):895-904. doi: 10.1194/jlr.M047514. Epub 2014 Mar 25.
9
Update on leukotriene, lipoxin and oxoeicosanoid receptors: IUPHAR Review 7.白三烯、脂氧素和氧代二十碳烯酸受体的最新进展:IUPHAR综述7
Br J Pharmacol. 2014 Aug;171(15):3551-74. doi: 10.1111/bph.12665. Epub 2014 Jul 12.
10
Pharmacology and therapeutics of omega-3 polyunsaturated fatty acids in chronic inflammatory disease.ω-3 多不饱和脂肪酸在慢性炎症性疾病中的药理学和治疗学。
Pharmacol Ther. 2014 Mar;141(3):272-82. doi: 10.1016/j.pharmthera.2013.10.010. Epub 2013 Nov 4.