Suppr超能文献

帕西瑞肽在治疗人类脑膜瘤方面比奥曲肽单独使用或与依维莫司联合使用更有效。

Pasireotide is more effective than octreotide, alone or combined with everolimus on human meningioma .

作者信息

Graillon Thomas, Romano David, Defilles Céline, Lisbonis Christophe, Saveanu Alexandru, Figarella-Branger Dominique, Roche Pierre-Hugues, Fuentes Stéphane, Chinot Olivier, Dufour Henry, Barlier Anne

机构信息

Aix Marseille Univ, CNRS CRN2M UMR7286, Marseille, France.

APHM, La Timone Hospital, Department of Neurosurgery, Marseille, France.

出版信息

Oncotarget. 2017 Jul 24;8(33):55361-55373. doi: 10.18632/oncotarget.19517. eCollection 2017 Aug 15.

Abstract

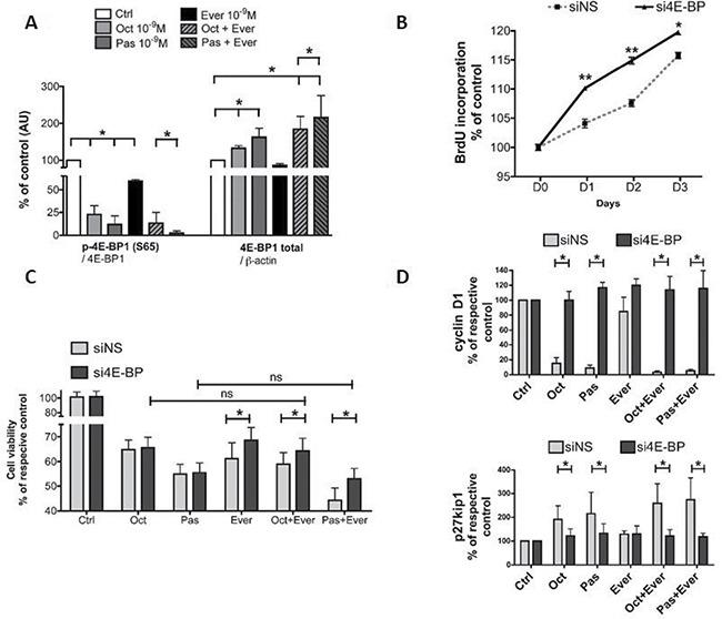
Pasireotide is a somatostatin analog (SSA) that targets somatostatin receptor subtype 1 (SST1), SST2, SST3, and SST5 with a high affinity. Pasireotide has a better antisecretory effect in acromegaly, Cushing's disease, and neuroendocrine tumors than octreotide. In this study, we compared the effects of pasireotide to those of octreotide on meningioma primary cell cultures, both alone and in combination with the mTOR inhibitor everolimus. Significant mRNA expression levels of SST1, SST2, and SST5 were observed in 40.5%, 100%, and 35% of meningioma samples, respectively. Pasireotide had a significantly stronger inhibitory effect on cell proliferation than octreotide. The effect of pasireotide, but not of octreotide, was significantly stronger in the group expressing the highest level of SST1 mRNA. Combined treatment with pasireotide and everolimus induced a higher reduction in cell viability than that with octreotide plus everolimus. Moreover, pasireotide decreased Akt phosphorylation and reversed everolimus-induced Akt hyperphosphorylation to a higher degree than octreotide. Using 4E-BP1 siRNA (si4E-BP), we demonstrated that 4E-BP1 protein silencing significantly reversed the response to everolimus, both alone and in combination with SSAs. Moreover, si4E-BP completely reversed the inhibition of cyclin D1 expression level and the increase in p27kip1 induced by SSAs, both alone and in combination with everolimus. Our results strongly support the need for further studies on the combination of pasireotide and everolimus in medical therapy for meningiomas.

摘要

帕西瑞肽是一种生长抑素类似物(SSA),对生长抑素受体亚型1(SST1)、SST2、SST3和SST5具有高亲和力。在肢端肥大症、库欣病和神经内分泌肿瘤中,帕西瑞肽比奥曲肽具有更好的抗分泌作用。在本研究中,我们比较了帕西瑞肽与奥曲肽对脑膜瘤原代细胞培养物的影响,包括单独使用以及与mTOR抑制剂依维莫司联合使用时的影响。分别在40.5%、100%和35%的脑膜瘤样本中观察到SST1、SST2和SST5的显著mRNA表达水平。帕西瑞肽对细胞增殖的抑制作用明显强于奥曲肽。在表达最高水平SST1 mRNA的组中,帕西瑞肽的作用明显强于奥曲肽,但奥曲肽并非如此。帕西瑞肽与依维莫司联合治疗比奥曲肽加依维莫司诱导的细胞活力降低更高。此外,帕西瑞肽降低Akt磷酸化的程度比奥曲肽更高,并且能将依维莫司诱导的Akt过度磷酸化逆转到更高程度。使用4E-BP1 siRNA(si4E-BP),我们证明4E-BP1蛋白沉默显著逆转了对依维莫司的反应(单独使用或与SSA联合使用时)。此外,si4E-BP完全逆转了SSA单独使用或与依维莫司联合使用时对细胞周期蛋白D1表达水平的抑制以及对p27kip1的诱导增加。我们的结果有力地支持了对帕西瑞肽和依维莫司联合用于脑膜瘤药物治疗进行进一步研究的必要性。

https://cdn.ncbi.nlm.nih.gov/pmc/blobs/efd5/5589664/ddc8b4412ec7/oncotarget-08-55361-g001.jpg

文献AI研究员

20分钟写一篇综述,助力文献阅读效率提升50倍。

立即体验

用中文搜PubMed

大模型驱动的PubMed中文搜索引擎

马上搜索

文档翻译

学术文献翻译模型,支持多种主流文档格式。

立即体验