Department of Translational Neurodegeneration, German Center for Neurodegenerative Diseases (DZNE), D-81377, Munich, Germany.
Department of Neurology, Technical University of Munich, D-81675, Munich, Germany.
Sci Rep. 2017 Sep 13;7(1):11469. doi: 10.1038/s41598-017-11664-5.
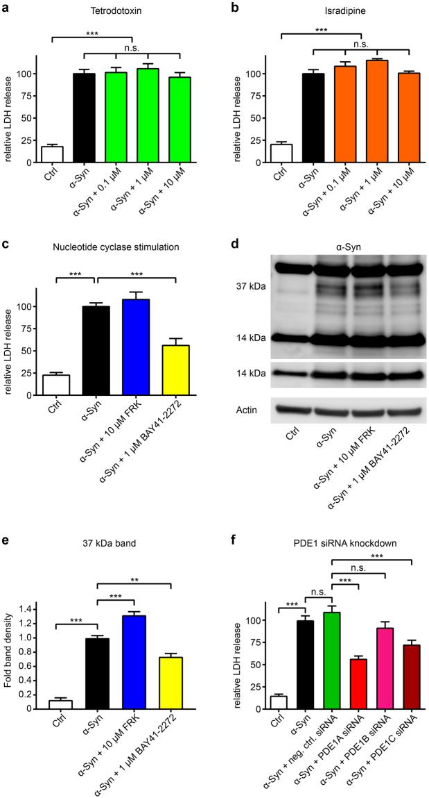
α-synuclein-induced neurotoxicity is a core pathogenic event in neurodegenerative synucleinopathies such as Parkinson's disease, dementia with Lewy bodies, or multiple system atrophy. There is currently no disease-modifying therapy available for these diseases. We screened 1,600 FDA-approved drugs for their efficacy to protect LUHMES cells from degeneration induced by wild-type α-synuclein and identified dipyridamole, a non-selective phosphodiesterase inhibitor, as top hit. Systematic analysis of other phosphodiesterase inhibitors identified a specific phosphodiesterase 1 inhibitor as most potent to rescue from α-synuclein toxicity. Protection was mediated by an increase of cGMP and associated with the reduction of a specific α-synuclein oligomeric species. RNA interference experiments confirmed PDE1A and to a smaller extent PDE1C as molecular targets accounting for the protective efficacy. PDE1 inhibition also rescued dopaminergic neurons from wild-type α-synuclein induced degeneration in the substantia nigra of mice. In conclusion, this work identifies inhibition of PDE1A in particular as promising target for neuroprotective treatment of synucleinopathies.
α-突触核蛋白诱导的神经毒性是神经退行性突触核蛋白病的核心致病事件,如帕金森病、路易体痴呆或多系统萎缩。目前,这些疾病没有可改变疾病进程的治疗方法。我们筛选了 1600 种 FDA 批准的药物,以评估它们对 LUHMES 细胞免受野生型α-突触核蛋白诱导的变性的功效,发现双嘧达莫是一种非选择性磷酸二酯酶抑制剂,是最有效的药物。对其他磷酸二酯酶抑制剂的系统分析确定了一种特定的磷酸二酯酶 1 抑制剂,它对挽救α-突触核蛋白毒性最有效。保护作用是通过增加 cGMP 介导的,与特定的α-突触核蛋白寡聚体的减少有关。RNA 干扰实验证实 PDE1A 和较小程度的 PDE1C 是导致保护作用的分子靶点。PDE1 抑制也能挽救多巴胺能神经元免受野生型α-突触核蛋白诱导的小鼠黑质变性。总之,这项工作特别确定抑制 PDE1A 是治疗突触核蛋白病的有希望的神经保护治疗靶点。