Zhang Li, Chen Qishan, An Weiwei, Yang Feng, Maguire Eithne Margaret, Chen Dan, Zhang Cheng, Wen Guanmei, Yang Mei, Dai Bin, Luong Le Anh, Zhu Jianhua, Xu Qingbo, Xiao Qingzhong
From the Department of Cardiology, The First Affiliated Hospital, School of Medicine, Zhejiang University, Hangzhou, China (L.Z., Q.C., F.Y., M.Y., B.D., J.Z., Q. Xu); Centre for Clinical Pharmacology, William Harvey Research Institute, Barts and The London School of Medicine and Dentistry, Queen Mary University of London, United Kingdom (Q.C., W.A., F.Y., E.M.M., D.C., C.Z., G.W., L.A.L., Q. Xiao); Department of Cardiothoracic Surgery, The First Affiliated Hospital of Chongqing Medical University, China (D.C., C.Z.); Key Laboratory of Cardiovascular Diseases, The Second Affiliated Hospital and Key Laboratory of Protein Modification and Degradation, School of Basic Medical Sciences (G.W., Q. Xiao), Guangzhou Medical University, Guangdong, China; and Cardiovascular Division, King's College London British Heart Foundation Centre, United Kingdom (Q. Xu).
Arterioscler Thromb Vasc Biol. 2017 Nov;37(11):2182-2194. doi: 10.1161/ATVBAHA.117.310020. Epub 2017 Sep 14.
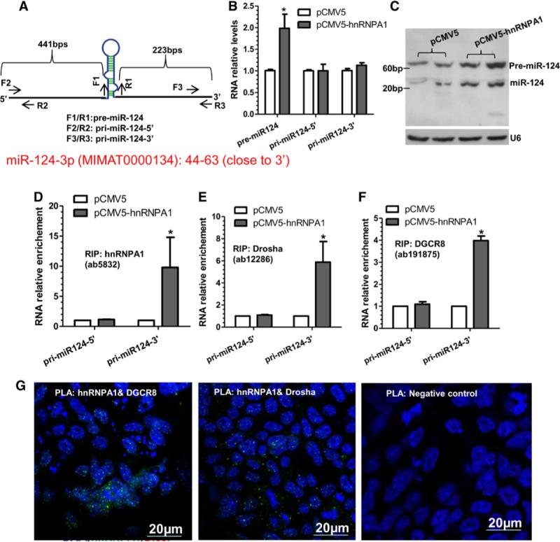
hnRNPA1 (heterogeneous nuclear ribonucleoprotein A1) plays a variety of roles in gene expression. However, little is known about the functional involvement of hnRNPA1 in vascular smooth muscle cell (VSMC) function and neointima hyperplasia. In this study, we have attempted to investigate the functional roles of hnRNPA1 in the contexts of VSMC function, injury-induced vessel remodeling, and human atherosclerotic lesions, as well as discern the molecular mechanisms involved. APPROACH AND RESULTS: hnRNPA1 expression levels were consistently modulated during VSMC phenotype switching and neointimal lesion formation induced by wire injury. Functional studies showed that VSMC-specific gene expression, proliferation, and migration were regulated by hnRNPA1. Our data show that hnRNPA1 exerts its effects on VSMC functions through modulation of IQGAP1 (IQ motif containing GTPase activating protein 1). Mechanistically, hnRNPA1 regulates IQGAP1 mRNA degradation through 2 mechanisms: upregulating microRNA-124 (miR-124) and binding to AU-rich element of IQGAP1 gene. Further evidence suggests that hnRNPA1 upregulates miR-124 by modulating miR-124 biogenesis and that IQGAP1 is the authentic target gene of miR-124. Importantly, ectopic overexpression of hnRNPA1 greatly reduced VSMC proliferation and inhibited neointima formation in wire-injured carotid arteries. Finally, lower expression levels of hnRNPA1 and miR-124, while higher expression levels of IQGAP1, were observed in human atherosclerotic lesions.
Our data show that hnRNPA1 is a critical regulator of VSMC function and behavior in the context of neointima hyperplasia, and the hnRNPA1/miR-124/IQGAP1 regulatory axis represents a novel therapeutic target for the prevention of cardiovascular diseases.
异质性核糖核蛋白A1(hnRNPA1)在基因表达中发挥多种作用。然而,关于hnRNPA1在血管平滑肌细胞(VSMC)功能和新生内膜增生中的功能参与情况知之甚少。在本研究中,我们试图研究hnRNPA1在VSMC功能、损伤诱导的血管重塑和人类动脉粥样硬化病变中的功能作用,并阐明其中涉及的分子机制。
在钢丝损伤诱导的VSMC表型转换和新生内膜病变形成过程中,hnRNPA1表达水平持续受到调节。功能研究表明,hnRNPA1调节VSMC特异性基因表达、增殖和迁移。我们的数据表明,hnRNPA1通过调节含IQ模体的GTP酶激活蛋白1(IQGAP1)对VSMC功能发挥作用。机制上,hnRNPA1通过两种机制调节IQGAP1 mRNA降解:上调微小RNA-124(miR-124)并与IQGAP1基因富含AU的元件结合。进一步的证据表明,hnRNPA1通过调节miR-124的生物合成上调miR-124,且IQGAP1是miR-124的真正靶基因。重要的是,hnRNPA1的异位过表达大大降低了VSMC增殖,并抑制了钢丝损伤的颈动脉中的新生内膜形成。最后,在人类动脉粥样硬化病变中观察到hnRNPA1和miR-124的表达水平较低,而IQGAP1的表达水平较高。
我们的数据表明,hnRNPA1是新生内膜增生背景下VSMC功能和行为的关键调节因子,且hnRNPA1/miR-124/IQGAP1调节轴代表了预防心血管疾病的新治疗靶点。