Kwan Raymond, Brady Graham F, Brzozowski Maria, Weerasinghe Sujith V, Martin Hope, Park Min-Jung, Brunt Makayla J, Menon Ram K, Tong Xin, Yin Lei, Stewart Colin L, Omary M Bishr
Department of Molecular and Integrative Physiology.
Department of Internal Medicine, University of Michigan, Ann Arbor, Michigan.
Cell Mol Gastroenterol Hepatol. 2017 Jul 6;4(3):365-383. doi: 10.1016/j.jcmgh.2017.06.005. eCollection 2017 Nov.
BACKGROUND & AIMS: Lamins are nuclear intermediate filament proteins that comprise the major components of the nuclear lamina. Mutations in , which encodes lamins A/C, cause laminopathies, including lipodystrophy, cardiomyopathy, and premature aging syndromes. However, the role of lamins in the liver is unknown, and it is unclear whether laminopathy-associated liver disease is caused by primary hepatocyte defects or systemic alterations.
To address these questions, we generated mice carrying a hepatocyte-specific deletion of (knockout [KO] mice) and characterized the KO liver and primary hepatocyte phenotypes by immunoblotting, immunohistochemistry, microarray analysis, quantitative real-time polymerase chain reaction, and Oil Red O and Picrosirius red staining.
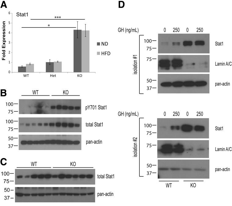
KO hepatocytes manifested abnormal nuclear morphology, and KO mice showed reduced body mass. KO mice developed spontaneous male-selective hepatosteatosis with increased susceptibility to high-fat diet-induced steatohepatitis and fibrosis. The hepatosteatosis was associated with up-regulated transcription of genes encoding lipid transporters, lipid biosynthetic enzymes, lipid droplet-associated proteins, and interferon-regulated genes. Hepatic deficiency led to enhanced signal transducer and activator of transcription 1 (Stat1) expression and blocked growth hormone-mediated Janus kinase 2 (Jak2), signal transducer and activator of transcription 5 (Stat5), and extracellular signal-regulated kinase (Erk) signaling.
Lamin A/C acts cell-autonomously to maintain hepatocyte homeostasis and nuclear shape and buffers against male-selective steatohepatitis by positively regulating growth hormone signaling and negatively regulating Stat1 expression. Lamins are potential genetic modifiers for predisposition to steatohepatitis and liver fibrosis. The microarray data can be found in the Gene Expression Omnibus repository (accession number: GSE93643).
核纤层蛋白是核中间丝蛋白,是核纤层的主要组成成分。编码核纤层蛋白A/C的基因发生突变会导致核纤层蛋白病,包括脂肪营养不良、心肌病和早衰综合征。然而,核纤层蛋白在肝脏中的作用尚不清楚,且核纤层蛋白病相关肝病是由原发性肝细胞缺陷还是全身改变引起也不明确。
为解决这些问题,我们构建了肝细胞特异性缺失该基因的小鼠(基因敲除[KO]小鼠),并通过免疫印迹、免疫组织化学、微阵列分析、定量实时聚合酶链反应以及油红O和天狼星红染色对KO小鼠肝脏和原代肝细胞表型进行了表征。
KO肝细胞表现出异常的核形态,KO小鼠体重减轻。KO小鼠出现自发性雄性选择性肝脂肪变性,对高脂饮食诱导的脂肪性肝炎和肝纤维化易感性增加。肝脂肪变性与编码脂质转运蛋白、脂质生物合成酶、脂滴相关蛋白和干扰素调节基因的转录上调有关。肝脏中该基因缺失导致信号转导及转录激活因子1(Stat1)表达增强,并阻断生长激素介导的Janus激酶2(Jak2)、信号转导及转录激活因子5(Stat5)和细胞外信号调节激酶(Erk)信号通路。
核纤层蛋白A/C通过正向调节生长激素信号通路和负向调节Stat1表达,在细胞自主发挥作用以维持肝细胞稳态和核形态,并缓冲雄性选择性脂肪性肝炎。核纤层蛋白是脂肪性肝炎和肝纤维化易感性的潜在遗传修饰因子。微阵列数据可在基因表达综合数据库(登录号:GSE93643)中获取。