• 文献检索
  • 文档翻译
  • 深度研究
  • 学术资讯
  • Suppr Zotero 插件Zotero 插件
  • 邀请有礼
  • 套餐&价格
  • 历史记录
应用&插件
Suppr Zotero 插件Zotero 插件浏览器插件Mac 客户端Windows 客户端微信小程序
定价
高级版会员购买积分包购买API积分包
服务
文献检索文档翻译深度研究API 文档MCP 服务
关于我们
关于 Suppr公司介绍联系我们用户协议隐私条款
关注我们

Suppr 超能文献

核心技术专利:CN118964589B侵权必究
粤ICP备2023148730 号-1Suppr @ 2026

文献检索

告别复杂PubMed语法,用中文像聊天一样搜索,搜遍4000万医学文献。AI智能推荐,让科研检索更轻松。

立即免费搜索

文件翻译

保留排版,准确专业,支持PDF/Word/PPT等文件格式,支持 12+语言互译。

免费翻译文档

深度研究

AI帮你快速写综述,25分钟生成高质量综述,智能提取关键信息,辅助科研写作。

立即免费体验

基于pRNA和修饰壳聚糖的用于siRNA递送的双肿瘤靶向纳米载体系统

Dual Tumor-Targeting Nanocarrier System for siRNA Delivery Based on pRNA and Modified Chitosan.

作者信息

Li Lin, Hu Xiaoqin, Zhang Min, Ma Siyu, Yu Fanglin, Zhao Shiqing, Liu Nan, Wang Zhiyuan, Wang Yu, Guan Hua, Pan Xiujie, Gao Yue, Zhang Yue, Liu Yan, Yang Yang, Tang Xuemei, Li Mingyuan, Liu Cheng, Li Zhiping, Mei Xingguo

机构信息

State Key Laboratory of Pathogen and Biosecurity, Beijing Institute of Microbiology and Epidemiology, Beijing 100071, China.

Beijing Institute of Pharmacology and Toxicology, Beijing 100850, China.

出版信息

Mol Ther Nucleic Acids. 2017 Sep 15;8:169-183. doi: 10.1016/j.omtn.2017.06.014. Epub 2017 Jun 21.

DOI:10.1016/j.omtn.2017.06.014
PMID:28918019
原文链接:https://pmc.ncbi.nlm.nih.gov/articles/PMC5503097/
Abstract

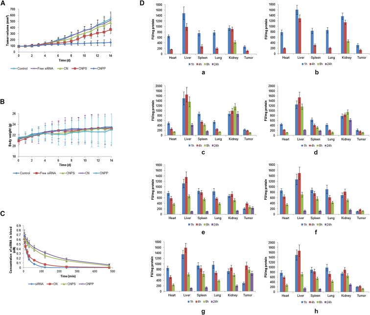
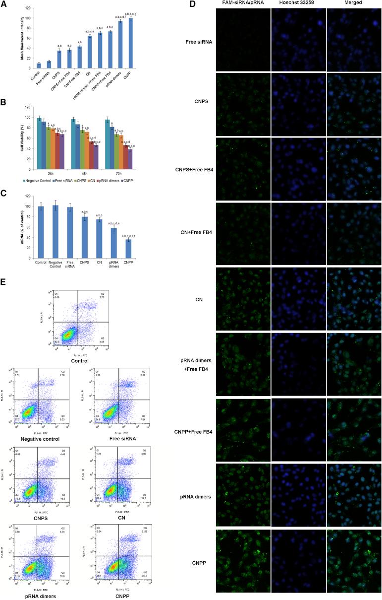
Highly specific and efficient delivery of siRNA is still unsatisfactory. Herein, a dual tumor-targeting siRNA delivery system combining pRNA dimers with chitosan nanoparticles (CNPPs) was designed to improve the specificity and efficiency of siRNA delivery. In this dual delivery system, folate-conjugated and PEGylated chitosan nanoparticles encapsulating pRNA dimers were used as the first class of delivery system and would selectively deliver intact pRNA dimers near or into target cells. pRNA dimers simultaneously carrying siRNA and targeting aptamer, the second class of delivery system, would specifically deliver siRNA into the target cells via aptamer-mediated endocytosis or proper particle size. To certify the delivering efficiency of this dual system, CNPPs, pRNA dimers alone, chitosan nanoparticles containing siRNA with folate conjugation and PEGylation (CNPS), and chitosan nanoparticles containing pRNA dimers alone (CN) were first prepared. Then, we observed that treatment with CNPPs resulted in increased cellular uptake, higher cell apoptosis, stronger cell cytotoxicity, and more efficacious gene silencing compared to the other three formulations. Higher accumulation of siRNA in the tumor site, stronger tumor inhibition, and longer circulating time were also observed with CNPPs compared to other formulations. In conclusion, this dual nanocarrier system showed high targeting and favorable therapeutic efficacy both in vitro and in vivo. Thereby, a new approach is provided in this study for specific and efficient delivery of siRNA, which lays a foundation for the development of pRNA hexamers, which can simultaneously carry six different substances.

摘要

小干扰RNA(siRNA)的高度特异性和高效递送仍不尽人意。在此,设计了一种将pRNA二聚体与壳聚糖纳米颗粒(CNPPs)相结合的双肿瘤靶向siRNA递送系统,以提高siRNA递送的特异性和效率。在这个双递送系统中,包裹pRNA二聚体的叶酸偶联和聚乙二醇化壳聚糖纳米颗粒被用作第一类递送系统,它将选择性地将完整的pRNA二聚体递送至靶细胞附近或进入靶细胞。作为第二类递送系统的同时携带siRNA和靶向适体的pRNA二聚体,将通过适体介导的内吞作用或合适的粒径将siRNA特异性递送至靶细胞。为了验证这个双系统的递送效率,首先制备了CNPPs、单独的pRNA二聚体、含有叶酸偶联和聚乙二醇化siRNA的壳聚糖纳米颗粒(CNPS)以及仅含有pRNA二聚体的壳聚糖纳米颗粒(CN)。然后,我们观察到与其他三种制剂相比,用CNPPs处理导致细胞摄取增加、更高的细胞凋亡、更强的细胞毒性以及更有效的基因沉默。与其他制剂相比,用CNPPs还观察到siRNA在肿瘤部位的积累更高、更强的肿瘤抑制作用以及更长的循环时间。总之,这种双纳米载体系统在体外和体内均显示出高靶向性和良好的治疗效果。因此,本研究为siRNA的特异性和高效递送提供了一种新方法,为可同时携带六种不同物质的pRNA六聚体的开发奠定了基础。

https://cdn.ncbi.nlm.nih.gov/pmc/blobs/639b/5503097/a13edb40b1b4/gr7.jpg
https://cdn.ncbi.nlm.nih.gov/pmc/blobs/639b/5503097/88bcfea52616/gr1.jpg
https://cdn.ncbi.nlm.nih.gov/pmc/blobs/639b/5503097/4085f69efd03/gr2.jpg
https://cdn.ncbi.nlm.nih.gov/pmc/blobs/639b/5503097/c87b80cc63fa/gr3.jpg
https://cdn.ncbi.nlm.nih.gov/pmc/blobs/639b/5503097/372cff97ed70/gr4.jpg
https://cdn.ncbi.nlm.nih.gov/pmc/blobs/639b/5503097/cc106e4d98ec/gr5.jpg
https://cdn.ncbi.nlm.nih.gov/pmc/blobs/639b/5503097/5a21ae33d381/gr6.jpg
https://cdn.ncbi.nlm.nih.gov/pmc/blobs/639b/5503097/a13edb40b1b4/gr7.jpg
https://cdn.ncbi.nlm.nih.gov/pmc/blobs/639b/5503097/88bcfea52616/gr1.jpg
https://cdn.ncbi.nlm.nih.gov/pmc/blobs/639b/5503097/4085f69efd03/gr2.jpg
https://cdn.ncbi.nlm.nih.gov/pmc/blobs/639b/5503097/c87b80cc63fa/gr3.jpg
https://cdn.ncbi.nlm.nih.gov/pmc/blobs/639b/5503097/372cff97ed70/gr4.jpg
https://cdn.ncbi.nlm.nih.gov/pmc/blobs/639b/5503097/cc106e4d98ec/gr5.jpg
https://cdn.ncbi.nlm.nih.gov/pmc/blobs/639b/5503097/5a21ae33d381/gr6.jpg
https://cdn.ncbi.nlm.nih.gov/pmc/blobs/639b/5503097/a13edb40b1b4/gr7.jpg

相似文献

1
Dual Tumor-Targeting Nanocarrier System for siRNA Delivery Based on pRNA and Modified Chitosan.基于pRNA和修饰壳聚糖的用于siRNA递送的双肿瘤靶向纳米载体系统
Mol Ther Nucleic Acids. 2017 Sep 15;8:169-183. doi: 10.1016/j.omtn.2017.06.014. Epub 2017 Jun 21.
2
Evaluation of specific delivery of chimeric phi29 pRNA/siRNA nanoparticles to multiple tumor cells.嵌合phi29 pRNA/siRNA纳米颗粒向多种肿瘤细胞特异性递送的评估。
Mol Biosyst. 2009 Nov;5(11):1361-8. doi: 10.1039/b903428e. Epub 2009 Jul 27.
3
Dual functional RNA nanoparticles containing phi29 motor pRNA and anti-gp120 aptamer for cell-type specific delivery and HIV-1 inhibition.含有 phi29 马达 pRNA 和抗 gp120 适体的双重功能 RNA 纳米颗粒,用于细胞类型特异性递送和 HIV-1 抑制。
Methods. 2011 Jun;54(2):284-94. doi: 10.1016/j.ymeth.2010.12.039. Epub 2011 Jan 20.
4
Development of antibody-modified chitosan nanoparticles for the targeted delivery of siRNA across the blood-brain barrier as a strategy for inhibiting HIV replication in astrocytes.用于通过血脑屏障靶向递送 siRNA 的抗体修饰壳聚糖纳米粒的开发,作为抑制星形胶质细胞中 HIV 复制的策略。
Drug Deliv Transl Res. 2017 Aug;7(4):497-506. doi: 10.1007/s13346-017-0368-5.
5
Utilizing RNA nanotechnology to construct negatively charged and ultrasound-responsive nanodroplets for targeted delivery of siRNA.利用 RNA 纳米技术构建带负电荷和超声响应的纳米液滴,用于靶向递送 siRNA。
Drug Deliv. 2022 Dec;29(1):316-327. doi: 10.1080/10717544.2022.2026532.
6
Application of phi29 motor pRNA for targeted therapeutic delivery of siRNA silencing metallothionein-IIA and survivin in ovarian cancers.phi29 马达 pRNA 靶向递送 siRNA 沉默金属硫蛋白-IIA 和survivin 在卵巢癌中的治疗应用。
Mol Ther. 2011 Feb;19(2):386-94. doi: 10.1038/mt.2010.243. Epub 2010 Nov 9.
7
Bottom-up assembly of RNA nanoparticles containing phi29 motor pRNA to silence the asthma STAT5b gene.含有phi29马达pRNA的RNA纳米颗粒的自下而上组装以沉默哮喘STAT5b基因。
Genet Mol Res. 2012 Sep 13;11(3):3236-45. doi: 10.4238/2012.September.12.6.
8
Assembly of therapeutic pRNA-siRNA nanoparticles using bipartite approach.采用双组分方法组装治疗性 pRNA-siRNA 纳米颗粒。
Mol Ther. 2011 Jul;19(7):1304-11. doi: 10.1038/mt.2011.23. Epub 2011 Apr 5.
9
Delivery of siRNA targeting tumor metabolism using non-covalent PEGylated chitosan nanoparticles: Identification of an optimal combination of ligand structure, linker and grafting method.利用非共价 PEG 化壳聚糖纳米粒递呈靶向肿瘤代谢的 siRNA:鉴定配体结构、连接子和接枝方法的最佳组合。
J Control Release. 2016 Feb 10;223:53-63. doi: 10.1016/j.jconrel.2015.12.020. Epub 2015 Dec 14.
10
Targeted delivery of anti-coxsackievirus siRNAs using ligand-conjugated packaging RNAs.使用配体偶联包装RNA靶向递送抗柯萨奇病毒小干扰RNA
Antiviral Res. 2009 Sep;83(3):307-16. doi: 10.1016/j.antiviral.2009.07.005. Epub 2009 Jul 16.

引用本文的文献

1
Lymphocyte Membrane- and 12p1-Dual-Functionalized Nanoparticles for Free HIV-1 Trapping and Precise siRNA Delivery into HIV-1-Infected Cells.淋巴细胞膜和 12p1 双重功能化纳米颗粒,用于游离 HIV-1 的捕获和精准 siRNA 递送至 HIV-1 感染细胞。
Adv Sci (Weinh). 2023 Apr;10(10):e2300282. doi: 10.1002/advs.202300282. Epub 2023 Feb 8.
2
Tumor microenvironment penetrating chitosan nanoparticles for elimination of cancer relapse and minimal residual disease.肿瘤微环境穿透性壳聚糖纳米颗粒用于消除癌症复发和最小残留疾病
Front Oncol. 2022 Nov 30;12:1054029. doi: 10.3389/fonc.2022.1054029. eCollection 2022.
3
Macrophage membrane- and cRGD-functionalized thermosensitive liposomes combined with CPP to realize precise siRNA delivery into tumor cells.

本文引用的文献

1
PEGylation rate influences peptide-based nanoparticles mediated siRNA delivery in vitro and in vivo.聚乙二醇化率影响基于肽的纳米颗粒介导的 siRNA 的体内外递送。
J Control Release. 2017 Jun 28;256:79-91. doi: 10.1016/j.jconrel.2017.04.012. Epub 2017 Apr 12.
2
Preparation and Evaluation of Oxaliplatin Thermosensitive Liposomes with Rapid Release and High Stability.具有快速释放和高稳定性的奥沙利铂热敏脂质体的制备与评价
PLoS One. 2016 Jul 14;11(7):e0158517. doi: 10.1371/journal.pone.0158517. eCollection 2016.
3
Recent progress in development of siRNA delivery vehicles for cancer therapy.
巨噬细胞膜和cRGD功能化的热敏脂质体与细胞穿透肽相结合,实现将小干扰RNA精确递送至肿瘤细胞。
Mol Ther Nucleic Acids. 2021 Dec 11;27:349-362. doi: 10.1016/j.omtn.2021.12.016. eCollection 2022 Mar 8.
4
Anti- RNAi-Based Onconanotherapeutics.基于抗RNA干扰的肿瘤治疗药物
Biomedicines. 2020 Dec 15;8(12):612. doi: 10.3390/biomedicines8120612.
5
Aptamers as Delivery Agents of siRNA and Chimeric Formulations for the Treatment of Cancer.适配体作为用于癌症治疗的小干扰RNA和嵌合制剂的递送剂
Pharmaceutics. 2019 Dec 16;11(12):684. doi: 10.3390/pharmaceutics11120684.
6
Nanocomposites as biomolecules delivery agents in nanomedicine.纳米复合材料作为纳米医学中生物分子的递药载体。
J Nanobiotechnology. 2019 Apr 3;17(1):48. doi: 10.1186/s12951-019-0479-x.
近年来用于癌症治疗的 siRNA 递药载体的研究进展。
Adv Drug Deliv Rev. 2016 Sep 1;104:61-77. doi: 10.1016/j.addr.2016.06.011. Epub 2016 Jun 25.
4
Delivery strategies and potential targets for siRNA in major cancer types.主要癌症类型中siRNA的递送策略及潜在靶点
Adv Drug Deliv Rev. 2016 Sep 1;104:2-15. doi: 10.1016/j.addr.2016.05.010. Epub 2016 May 31.
5
Targeted delivery of small interfering RNA to colon cancer cells using chitosan and PEGylated chitosan nanoparticles.壳聚糖和聚乙二醇化壳聚糖纳米粒靶向递送至结肠癌细胞的小干扰 RNA。
Carbohydr Polym. 2016 Aug 20;147:323-332. doi: 10.1016/j.carbpol.2016.04.041. Epub 2016 Apr 12.
6
Urocanic acid-modified chitosan nanoparticles can confer anti-inflammatory effect by delivering CD98 siRNA to macrophages.尿刊酸修饰的壳聚糖纳米颗粒可通过将CD98小干扰RNA递送至巨噬细胞发挥抗炎作用。
Colloids Surf B Biointerfaces. 2016 Jul 1;143:186-193. doi: 10.1016/j.colsurfb.2016.03.035. Epub 2016 Mar 14.
7
The effect of nanoparticle size on in vivo pharmacokinetics and cellular interaction.纳米颗粒大小对体内药代动力学和细胞相互作用的影响。
Nanomedicine (Lond). 2016 Mar;11(6):673-92. doi: 10.2217/nnm.16.5. Epub 2016 Mar 22.
8
Chitosan as a non-viral co-transfection system in a cystic fibrosis cell line.壳聚糖作为囊性纤维化细胞系中的一种非病毒共转染系统。
Int J Pharm. 2016 Apr 11;502(1-2):1-9. doi: 10.1016/j.ijpharm.2016.01.083. Epub 2016 Feb 11.
9
Characterization of 9-nitrocamptothecin-in-cyclodextrin-in-liposomes modified with transferrin for the treating of tumor.载有转铁蛋白的环糊精包合 9-硝基喜树碱脂质体的制备及其治疗肿瘤的研究
Int J Pharm. 2015 Jul 25;490(1-2):219-28. doi: 10.1016/j.ijpharm.2015.05.047. Epub 2015 May 21.
10
Intracellular siRNA delivery dynamics of integrin-targeted, PEGylated chitosan-poly(ethylene imine) hybrid nanoparticles: A mechanistic insight.整合素靶向的聚乙二醇化壳聚糖-聚亚乙基亚胺杂化纳米颗粒的细胞内 siRNA 递释动力学:一种机制见解。
J Control Release. 2015 Aug 10;211:1-9. doi: 10.1016/j.jconrel.2015.05.274. Epub 2015 May 16.