Baptista Tiago, Grünberg Sebastian, Minoungou Nadège, Koster Maria J E, Timmers H T Marc, Hahn Steve, Devys Didier, Tora László
Institut de Génétique et de Biologie Moléculaire et Cellulaire, 67404 Illkirch, France; Centre National de la Recherche Scientifique, UMR7104, 67404 Illkirch, France; Institut National de la Santé et de la Recherche Médicale, U964, 67404 Illkirch, France; Université de Strasbourg, 67404 Illkirch, France.
Basic Sciences Division, Fred Hutchinson Cancer Research Center, Seattle, WA 98109, USA.
Mol Cell. 2017 Oct 5;68(1):130-143.e5. doi: 10.1016/j.molcel.2017.08.016. Epub 2017 Sep 14.
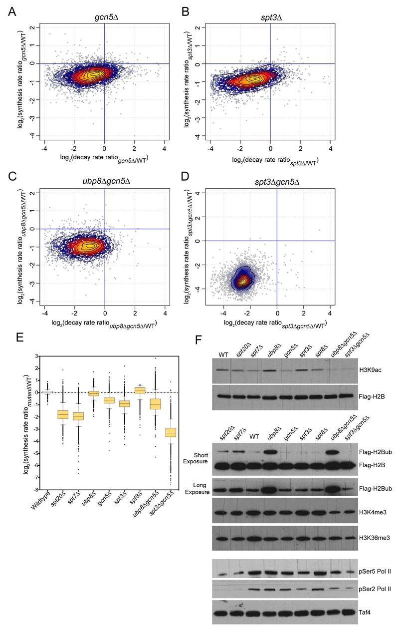
Prior studies suggested that SAGA and TFIID are alternative factors that promote RNA polymerase II transcription, with about 10% of genes in S. cerevisiae dependent on SAGA. We reassessed the role of SAGA by mapping its genome-wide location and role in global transcription in budding yeast. We find that SAGA maps to the UAS elements of most genes, overlapping with Mediator binding and irrespective of previous designations of SAGA- or TFIID-dominated genes. Disruption of SAGA through mutation or rapid subunit depletion reduces transcription from nearly all genes, measured by newly synthesized RNA. We also find that the acetyltransferase Gcn5 synergizes with Spt3 to promote global transcription and that Spt3 functions to stimulate TBP recruitment at all tested genes. Our data demonstrate that SAGA acts as a general cofactor required for essentially all RNA polymerase II transcription and is not consistent with the previous classification of SAGA- and TFIID-dominated genes.
先前的研究表明,SAGA和TFIID是促进RNA聚合酶II转录的替代因子,酿酒酵母中约10%的基因依赖于SAGA。我们通过绘制其全基因组定位以及在芽殖酵母全局转录中的作用,重新评估了SAGA的作用。我们发现SAGA定位于大多数基因的上游激活序列(UAS)元件,与中介体结合重叠,且与先前指定的SAGA或TFIID主导的基因无关。通过突变或快速消耗亚基破坏SAGA,会降低几乎所有基因的转录,这通过新合成的RNA来衡量。我们还发现乙酰转移酶Gcn5与Spt3协同促进全局转录,并且Spt3在所有测试基因中发挥作用以刺激TBP的募集。我们的数据表明,SAGA是基本上所有RNA聚合酶II转录所需的通用辅因子,这与先前对SAGA和TFIID主导基因的分类不一致。