Chi Yongbin, Jin Qinqin, Liu Xinghui, Xu Limin, He Xiaoxue, Shen Yan, Zhou Qiang, Zhang Jue, Jin Mingming
Medical Laboratory, Shanghai Pudong New Area Gongli Hospital, The Second Military Medical University, Shanghai, China.
Department of Emergency Medicine, Shanghai Pudong New Area Gongli Hospital, The Second Military Medical University, Shanghai, China.
Cancer Sci. 2017 Dec;108(12):2366-2372. doi: 10.1111/cas.13401. Epub 2017 Oct 12.
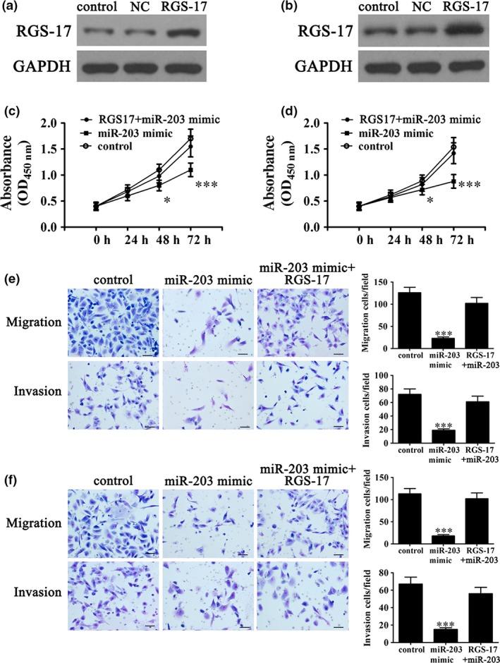
Involvement of the RGS17 oncogene in the promotion of non-small-cell lung cancer (NSCLC) has been reported, but the regulation mechanism in NSCLC remains unclear. MicroRNAs (miRNAs) negatively regulate gene expression, and their dysregulation has been implicated in tumorigenesis. To understand the role of miRNAs in Regulator of G Protein Signaling 17 (RGS17)-induced NSCLC, we showed that miR-203 was downregulated during tumorigenesis, and inhibited the proliferation and invasion of lung cancer cells. We then determined whether miR-203 regulated NSCLC by targeting RGS17. To characterize the regulatory effect of miR-203 on RGS17, we used lung cancer cell lines, A549 and Calu-1, and the constructed miR-203 and RGS17 overexpression vectors. The CCK8 kit was used to determine cell proliferation, and the Transwell® assay was used to measure cell invasion and migration. RT-PCR, western blots, and immunofluorescence were used to analyze expression of miR-203 and RGS17, and the luciferase reporter assay was used to examine the interaction between miR-203 and RGS17. Nude mice were used to characterize in vivo tumor growth regulation. Expression of miR-203 inhibited proliferation, invasion, and migration of lung cancer cell lines A549 and Calu-1 by targeting RGS17. The regulatory effect of miR-203 was inhibited after overexpression of RGS17. The luciferase reporter assay showed that miR-203 downregulated RGS17 by direct integration into the 3'-UTR of RGS17 mRNA. In vivo studies showed that expression of miR-203 significantly inhibited growth of tumors. Taken together, the results suggested that expression of miR-203 inhibited tumor growth and metastasis by targeting RGS17.
已有报道称RGS17癌基因参与促进非小细胞肺癌(NSCLC),但其在NSCLC中的调控机制仍不清楚。微小RNA(miRNA)负向调控基因表达,其失调与肿瘤发生有关。为了解miRNA在G蛋白信号调节因子17(RGS17)诱导的NSCLC中的作用,我们发现miR-203在肿瘤发生过程中表达下调,并抑制肺癌细胞的增殖和侵袭。然后我们确定miR-203是否通过靶向RGS17来调控NSCLC。为了表征miR-203对RGS17的调控作用,我们使用了肺癌细胞系A549和Calu-1,以及构建的miR-203和RGS17过表达载体。使用CCK8试剂盒测定细胞增殖,使用Transwell®试验测量细胞侵袭和迁移。采用RT-PCR、western印迹和免疫荧光分析miR-203和RGS17的表达,并使用荧光素酶报告基因试验检测miR-203与RGS17之间的相互作用。使用裸鼠来表征体内肿瘤生长调控情况。miR-203的表达通过靶向RGS17抑制肺癌细胞系A549和Calu-1的增殖、侵袭和迁移。RGS17过表达后,miR-203的调控作用受到抑制。荧光素酶报告基因试验表明,miR-203通过直接整合到RGS17 mRNA的3'-UTR下调RGS17。体内研究表明,miR-203的表达显著抑制肿瘤生长。综上所述,结果表明miR-203的表达通过靶向RGS17抑制肿瘤生长和转移。