Suppr超能文献

使用高内涵高通量筛选平台中的共培养细胞模型鉴定血管生成抑制剂。

Identification of Angiogenesis Inhibitors Using a Co-culture Cell Model in a High-Content and High-Throughput Screening Platform.

机构信息

1 Division of Pre-Clinical Innovation, National Center for Advancing Translational Sciences, National Institutes of Health, Bethesda, MD, USA.

2 American Type Culture Collection, Gaithersburg, MD, USA.

出版信息

SLAS Technol. 2018 Jun;23(3):217-225. doi: 10.1177/2472630317729792. Epub 2017 Sep 18.

Abstract

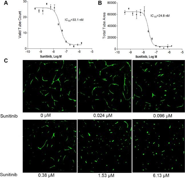
Angiogenesis is an important hallmark of cancer, contributing to tumor formation and metastasis. In vitro angiogenesis models for analyzing tube formation serve as useful tools to study these processes. However, current in vitro co-culture models using primary cells have limitations in usefulness and consistency. Therefore, in the present study, an in vitro co-culture assay system was optimized in a 1536-well format for high-throughput screening using human telomerase reverse transcriptase (hTERT)-immortalized mesenchymal stem cells and aortic endothelial cells. The National Center for Advancing Translational Sciences (NCATS) Pharmaceutical Collection (NPC) library containing 2816 drugs was evaluated using the in vitro co-culture assay. From the screen, 35 potent inhibitors (IC ≤1 µM) were identified, followed by 15 weaker inhibitors (IC 1-50 µM). Moreover, many known angiogenesis inhibitors were identified, such as topotecan, docetaxel, and bortezomib. Several potential novel angiogenesis inhibitors were also identified from this study, including thimerosal and podofilox. Among the inhibitors, some compounds were proved to be involved in the hypoxia-inducible factor-1α (HIF-1α) and the nuclear factor-kappa B (NF-κB) pathways. The co-culture model developed by using hTERT-immortalized cell lines described in this report provides a consistent and robust in vitro system for antiangiogenic drug screening.

摘要

血管生成是癌症的一个重要标志,有助于肿瘤的形成和转移。用于分析管状形成的体外血管生成模型是研究这些过程的有用工具。然而,目前使用原代细胞的体外共培养模型在实用性和一致性方面存在局限性。因此,在本研究中,优化了一种在 1536 孔板格式中进行高通量筛选的体外共培养分析系统,使用人端粒酶逆转录酶(hTERT)永生化间充质干细胞和主动脉内皮细胞。使用该体外共培养分析系统评估了包含 2816 种药物的国家转化医学推进中心(NCATS)药物库(NPC 库)。从筛选中,确定了 35 种有效的抑制剂(IC≤1µM),随后确定了 15 种较弱的抑制剂(IC1-50µM)。此外,还鉴定了许多已知的血管生成抑制剂,如拓扑替康、多西他赛和硼替佐米。从这项研究中还鉴定出了几种潜在的新型血管生成抑制剂,包括硫柳汞和鬼臼毒素。在这些抑制剂中,一些化合物被证明参与了缺氧诱导因子-1α(HIF-1α)和核因子-κB(NF-κB)途径。本报告中描述的使用 hTERT 永生化细胞系开发的共培养模型为抗血管生成药物筛选提供了一个一致且强大的体外系统。

https://cdn.ncbi.nlm.nih.gov/pmc/blobs/55fc/6032403/c40c4f6ec5b3/10.1177_2472630317729792-fig1.jpg

文献AI研究员

20分钟写一篇综述,助力文献阅读效率提升50倍。

立即体验

用中文搜PubMed

大模型驱动的PubMed中文搜索引擎

马上搜索

文档翻译

学术文献翻译模型,支持多种主流文档格式。

立即体验