Suppr超能文献

(-)-表没食子儿茶素没食子酸酯增强聚肌苷酸胞苷酸诱导的干扰素-λ1 的产生并抑制肝细胞中的丙型肝炎病毒复制。

(-)-Epigallocatechin-3-gallate enhances poly I:C-induced interferon-λ1 production and inhibits hepatitis C virus replication in hepatocytes.

机构信息

Department of Infectious Diseases, Shanghai Children's Hospital, Shanghai Jiao Tong University, Shanghai 200040, China.

Department of Pathology and Laboratory Medicine, Temple University Lewis Katz School of Medicine, Philadelphia, PA 19140, United States.

出版信息

World J Gastroenterol. 2017 Aug 28;23(32):5895-5903. doi: 10.3748/wjg.v23.i32.5895.

Abstract

AIM

To investigate the effect of (-)-epigallocatechin-3-gallate (EGCG) on polyinosinic-polycytidylic acid (poly I:C)-triggered intracellular innate immunity against hepatitis C virus (HCV) in hepatocytes.

METHODS

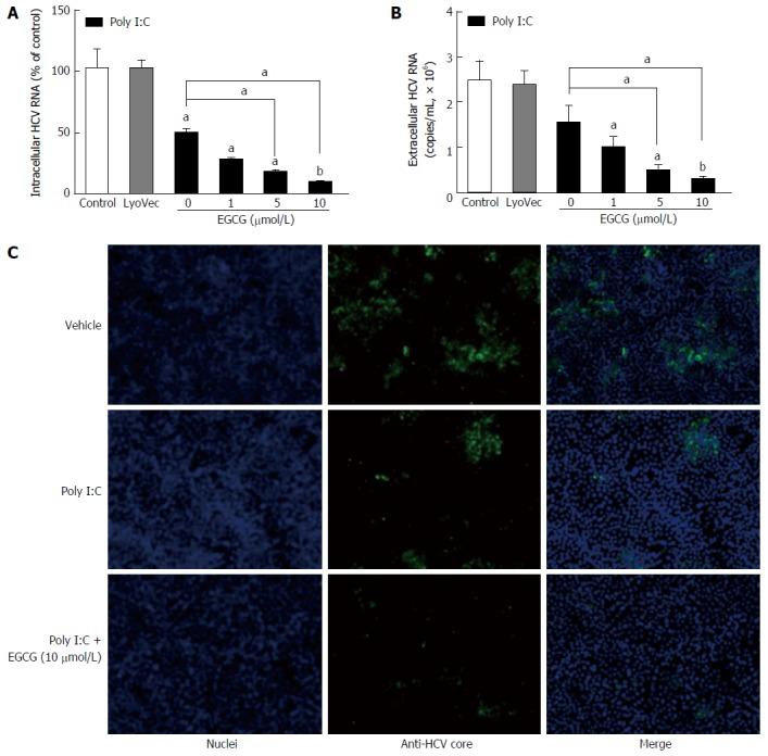
A cell culture model of HCV infection was generated by infecting a hepatoma cell line, Huh7, with HCV JFH-1 strain (JFH-1-Huh7). Poly I:C with a high molecular weight and EGCG were used to stimulate the JFH-1-Huh7 cells. Real-time reverse transcription-polymerase chain reaction was used to detect the expression levels of intracellular mRNAs and of intracellular and extracellular HCV RNA. Enzyme-linked immunosorbent assay was used to evaluate the interferon (IFN)-λ1 protein level in the cell culture supernatant. Immunostaining was used to examine HCV core protein expression in Huh7 cells.

RESULTS

Our recent study showed that HCV replication could impair poly I:C-triggered intracellular innate immune responses in hepatocytes. In the current study, we showed that EGCG treatment significantly increased the poly I:C-induced expression of Toll-like receptor 3 (TLR3), retinoic acid-inducible gene I, and IFN-λ1 in JFH-1-Huh7 cells. In addition, supplementation with EGCG increased the poly I:C-mediated antiviral activity in JFH-1-Huh7 cells at the intracellular and extracellular HCV RNA and protein levels. Further investigation of the mechanisms showed that EGCG treatment significantly enhanced the poly I:C-induced expression of IFN-regulatory factor 9 and several antiviral IFN-stimulated genes, including , , myxovirus resistance A, and 2'-5'-oligoadenylate synthetase 1, which encode the key antiviral elements in the IFN signaling pathway.

CONCLUSION

Our observations provide experimental evidence that EGCG has the ability to enhance poly I:C-induced intracellular antiviral innate immunity against HCV replication in hepatocytes.

摘要

目的

研究 (-)-表没食子儿茶素没食子酸酯(EGCG)对聚肌苷酸-聚胞苷酸(poly I:C)触发的肝细胞内固有免疫对丙型肝炎病毒(HCV)的影响。

方法

通过感染肝癌细胞系 Huh7 细胞的 HCV JFH-1 株(JFH-1-Huh7)建立 HCV 感染的细胞培养模型。采用高分子量 poly I:C 和 EGCG 刺激 JFH-1-Huh7 细胞。实时逆转录聚合酶链反应检测细胞内 mRNA 及细胞内外 HCV RNA 的表达水平。酶联免疫吸附试验检测细胞培养上清液中干扰素(IFN)-λ1 蛋白水平。免疫染色检测 Huh7 细胞中 HCV 核心蛋白的表达。

结果

我们最近的研究表明,HCV 复制可损害肝细胞中 poly I:C 触发的细胞内固有免疫反应。在本研究中,我们发现 EGCG 处理可显著增加 JFH-1-Huh7 细胞中 poly I:C 诱导的 Toll 样受体 3(TLR3)、维甲酸诱导基因 I 和 IFN-λ1 的表达。此外,EGCG 补充可增加 JFH-1-Huh7 细胞中 poly I:C 介导的抗病毒活性,表现在细胞内和细胞外 HCV RNA 和蛋白水平。进一步的机制研究表明,EGCG 处理可显著增强 poly I:C 诱导的 IFN 调节因子 9 和几种抗病毒 IFN 刺激基因的表达,包括 、 、抗粘病毒 A 和 2'-5'-寡腺苷酸合成酶 1,这些基因编码 IFN 信号通路中的关键抗病毒元件。

结论

我们的观察结果提供了实验证据,表明 EGCG 能够增强 poly I:C 诱导的肝细胞内抗病毒固有免疫对 HCV 复制的作用。

https://cdn.ncbi.nlm.nih.gov/pmc/blobs/3698/5583574/5089dc79adb6/WJG-23-5895-g001.jpg

文献AI研究员

20分钟写一篇综述,助力文献阅读效率提升50倍。

立即体验

用中文搜PubMed

大模型驱动的PubMed中文搜索引擎

马上搜索

文档翻译

学术文献翻译模型,支持多种主流文档格式。

立即体验