• 文献检索
  • 文档翻译
  • 深度研究
  • 学术资讯
  • Suppr Zotero 插件Zotero 插件
  • 邀请有礼
  • 套餐&价格
  • 历史记录
应用&插件
Suppr Zotero 插件Zotero 插件浏览器插件Mac 客户端Windows 客户端微信小程序
定价
高级版会员购买积分包购买API积分包
服务
文献检索文档翻译深度研究API 文档MCP 服务
关于我们
关于 Suppr公司介绍联系我们用户协议隐私条款
关注我们

Suppr 超能文献

核心技术专利:CN118964589B侵权必究
粤ICP备2023148730 号-1Suppr @ 2026

文献检索

告别复杂PubMed语法,用中文像聊天一样搜索,搜遍4000万医学文献。AI智能推荐,让科研检索更轻松。

立即免费搜索

文件翻译

保留排版,准确专业,支持PDF/Word/PPT等文件格式,支持 12+语言互译。

免费翻译文档

深度研究

AI帮你快速写综述,25分钟生成高质量综述,智能提取关键信息,辅助科研写作。

立即免费体验

CD103+肿瘤浸润淋巴细胞是与宫颈癌预后获益及治疗反应相关的肿瘤反应性上皮内CD8+ T细胞。

CD103+ tumor-infiltrating lymphocytes are tumor-reactive intraepithelial CD8+ T cells associated with prognostic benefit and therapy response in cervical cancer.

作者信息

Komdeur Fenne L, Prins Thalina M, van de Wall Stephanie, Plat Annechien, Wisman G Bea A, Hollema Harry, Daemen Toos, Church David N, de Bruyn Marco, Nijman Hans W

机构信息

University of Groningen, University Medical Center Groningen, Department of Obstetrics and Gynecology, The Netherlands.

University of Groningen, University Medical Center Groningen, Department of Medical Microbiology, The Netherlands.

出版信息

Oncoimmunology. 2017 Jul 24;6(9):e1338230. doi: 10.1080/2162402X.2017.1338230. eCollection 2017.

DOI:10.1080/2162402X.2017.1338230
PMID:28932636
原文链接:https://pmc.ncbi.nlm.nih.gov/articles/PMC5599086/
Abstract

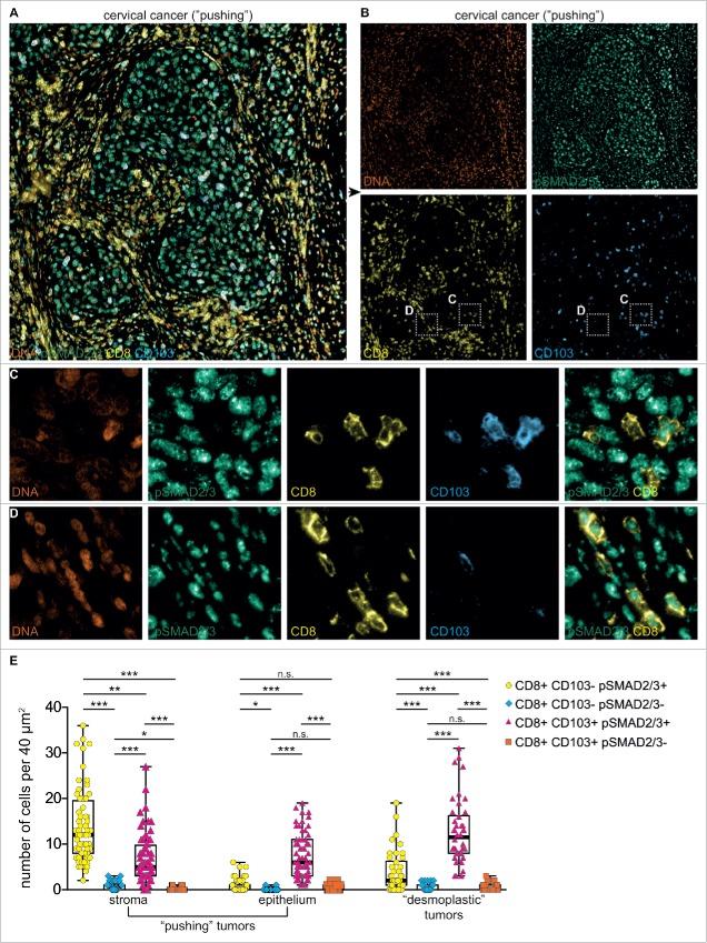
Human papilloma virus (HPV)-induced cervical cancer constitutively expresses viral E6/E7 oncoproteins and is an excellent target for T cell-based immunotherapy. However, not all tumor-infiltrating T cells confer equal benefit to patients, with epithelial T cells being superior to stromal T cells. To assess whether the epithelial T cell biomarker CD103 could specifically discriminate the beneficial antitumor T cells, association of CD103 with clinicopathological variables and outcome was analyzed in the TCGA cervical cancer data set (n = 304) and by immunohistochemistry (IHC) in an independent cohort (n = 460). Localization of CD103+ cells in the tumor was assessed by immunofluorescence. Furthermore, use of CD103 as a response biomarker was assessed in an E6/E7+ tumor model. Our results show that CD103 gene expression was strongly correlated with cytotoxic T cell markers (e.g. CD8/GZMB/PD1) in the TCGA series. In line with this, CD103+ cells in the IHC series co-expressed CD8 and were preferentially located in cervical tumor epithelium. High CD103+ cell infiltration was strongly associated with an improved prognosis in both series, and appeared to be a better predictor of outcome than CD8. Interestingly, the prognostic benefit of CD103 in both series seemed limited to patients receiving radiotherapy. In a preclinical mouse model, HPV E6/E7-targeted therapeutic vaccination in combination with radiotherapy increased the intratumoral number of CD103+ CD8+ T cells, providing a potential mechanistic basis for our results. In conclusion, CD103 is a promising marker for rapid assessment of tumor-reactive T cell infiltration of cervical cancers and a promising response biomarker for E6/E7-targeted immunotherapy.

摘要

人乳头瘤病毒(HPV)诱发的宫颈癌持续表达病毒E6/E7癌蛋白,是基于T细胞的免疫疗法的理想靶点。然而,并非所有肿瘤浸润性T细胞都能给患者带来同等益处,上皮T细胞优于基质T细胞。为评估上皮T细胞生物标志物CD103是否能特异性区分有益的抗肿瘤T细胞,我们在TCGA宫颈癌数据集(n = 304)中分析了CD103与临床病理变量及预后的相关性,并在一个独立队列(n = 460)中通过免疫组织化学(IHC)进行分析。通过免疫荧光评估肿瘤中CD103+细胞的定位。此外,在E6/E7+肿瘤模型中评估了将CD103用作反应生物标志物的情况。我们的结果表明,在TCGA系列中,CD103基因表达与细胞毒性T细胞标志物(如CD8/GZMB/PD1)密切相关。与此一致,IHC系列中的CD103+细胞共表达CD8,且优先位于宫颈肿瘤上皮中。在两个系列中,高CD103+细胞浸润均与预后改善密切相关,并且似乎比CD8更能预测预后。有趣的是,在两个系列中,CD103的预后益处似乎仅限于接受放疗的患者。在一个临床前小鼠模型中,HPV E6/E7靶向治疗性疫苗联合放疗增加了肿瘤内CD103+ CD8+ T细胞的数量,为我们的结果提供了潜在的机制基础。总之,CD103是快速评估宫颈癌肿瘤反应性T细胞浸润的有前景的标志物,也是E6/E7靶向免疫疗法中有前景的反应生物标志物。

https://cdn.ncbi.nlm.nih.gov/pmc/blobs/6c1f/5599086/f4c4eb1ba60d/koni-06-09-1338230-g005.jpg
https://cdn.ncbi.nlm.nih.gov/pmc/blobs/6c1f/5599086/ca21413248b4/koni-06-09-1338230-g001.jpg
https://cdn.ncbi.nlm.nih.gov/pmc/blobs/6c1f/5599086/e39df73ce74d/koni-06-09-1338230-g002.jpg
https://cdn.ncbi.nlm.nih.gov/pmc/blobs/6c1f/5599086/ba0a366aa2df/koni-06-09-1338230-g003.jpg
https://cdn.ncbi.nlm.nih.gov/pmc/blobs/6c1f/5599086/f63fb5122158/koni-06-09-1338230-g004.jpg
https://cdn.ncbi.nlm.nih.gov/pmc/blobs/6c1f/5599086/f4c4eb1ba60d/koni-06-09-1338230-g005.jpg
https://cdn.ncbi.nlm.nih.gov/pmc/blobs/6c1f/5599086/ca21413248b4/koni-06-09-1338230-g001.jpg
https://cdn.ncbi.nlm.nih.gov/pmc/blobs/6c1f/5599086/e39df73ce74d/koni-06-09-1338230-g002.jpg
https://cdn.ncbi.nlm.nih.gov/pmc/blobs/6c1f/5599086/ba0a366aa2df/koni-06-09-1338230-g003.jpg
https://cdn.ncbi.nlm.nih.gov/pmc/blobs/6c1f/5599086/f63fb5122158/koni-06-09-1338230-g004.jpg
https://cdn.ncbi.nlm.nih.gov/pmc/blobs/6c1f/5599086/f4c4eb1ba60d/koni-06-09-1338230-g005.jpg

相似文献

1
CD103+ tumor-infiltrating lymphocytes are tumor-reactive intraepithelial CD8+ T cells associated with prognostic benefit and therapy response in cervical cancer.CD103+肿瘤浸润淋巴细胞是与宫颈癌预后获益及治疗反应相关的肿瘤反应性上皮内CD8+ T细胞。
Oncoimmunology. 2017 Jul 24;6(9):e1338230. doi: 10.1080/2162402X.2017.1338230. eCollection 2017.
2
CD103 defines intraepithelial CD8+ PD1+ tumour-infiltrating lymphocytes of prognostic significance in endometrial adenocarcinoma.CD103可定义子宫内膜腺癌中具有预后意义的上皮内CD8+ PD1+肿瘤浸润淋巴细胞。
Eur J Cancer. 2016 Jun;60:1-11. doi: 10.1016/j.ejca.2016.02.026. Epub 2016 Mar 31.
3
Tumor-infiltrating lymphocytes expressing the tissue resident memory marker CD103 are associated with increased survival in high-grade serous ovarian cancer.表达组织驻留记忆标志物 CD103 的肿瘤浸润淋巴细胞与高级别浆液性卵巢癌患者生存率的提高相关。
Clin Cancer Res. 2014 Jan 15;20(2):434-44. doi: 10.1158/1078-0432.CCR-13-1877. Epub 2013 Nov 4.
4
Adenovirus vector-based prime-boost vaccination via heterologous routes induces cervicovaginal CD8 T cell responses against HPV16 oncoproteins.腺病毒载体经异源途径的初免-加强免疫接种可诱导针对 HPV16 致癌蛋白的宫颈阴道 CD8 T 细胞应答。
Int J Cancer. 2018 Apr 1;142(7):1467-1479. doi: 10.1002/ijc.31166. Epub 2017 Dec 1.
5
ITGAE Defines CD8+ Tumor-Infiltrating Lymphocytes Predicting a better Prognostic Survival in Colorectal Cancer.ITGAE 定义 CD8+ 肿瘤浸润淋巴细胞可预测结直肠癌的预后生存更好。
EBioMedicine. 2018 Sep;35:178-188. doi: 10.1016/j.ebiom.2018.08.003. Epub 2018 Aug 9.
6
Prognostic implications of intratumoral CD103+ tumor-infiltrating lymphocytes in pulmonary squamous cell carcinoma.肺鳞状细胞癌瘤内CD103 +肿瘤浸润淋巴细胞的预后意义
Oncotarget. 2017 Feb 21;8(8):13762-13769. doi: 10.18632/oncotarget.14632.
7
CD103+ intraepithelial T cells in high-grade serous ovarian cancer are phenotypically diverse TCRαβ+ CD8αβ+ T cells that can be targeted for cancer immunotherapy.高级别浆液性卵巢癌中的CD103⁺上皮内T细胞是表型多样的TCRαβ⁺CD8αβ⁺T细胞,可成为癌症免疫治疗的靶点。
Oncotarget. 2016 Nov 15;7(46):75130-75144. doi: 10.18632/oncotarget.12077.
8
An HPV-E6/E7 immunotherapy plus PD-1 checkpoint inhibition results in tumor regression and reduction in PD-L1 expression.一种人乳头瘤病毒E6/E7免疫疗法加程序性死亡蛋白1(PD-1)检查点抑制可导致肿瘤消退并降低程序性死亡配体1(PD-L1)的表达。
Cancer Gene Ther. 2015 Sep;22(9):454-62. doi: 10.1038/cgt.2015.40. Epub 2015 Sep 4.
9
High number of intraepithelial CD8+ tumor-infiltrating lymphocytes is associated with the absence of lymph node metastases in patients with large early-stage cervical cancer.在早期大型宫颈癌患者中,上皮内CD8 +肿瘤浸润淋巴细胞数量较多与无淋巴结转移相关。
Cancer Res. 2007 Jan 1;67(1):354-61. doi: 10.1158/0008-5472.CAN-06-3388.
10
PD-1 and CD103 Are Widely Coexpressed on Prognostically Favorable Intraepithelial CD8 T Cells in Human Ovarian Cancer.PD-1 和 CD103 在人卵巢癌中具有预后意义的上皮内 CD8 T 细胞上广泛共表达。
Cancer Immunol Res. 2015 Aug;3(8):926-35. doi: 10.1158/2326-6066.CIR-14-0239. Epub 2015 May 8.

引用本文的文献

1
Epigenetic control of tissue resident memory T cells.组织驻留记忆T细胞的表观遗传调控
Front Immunol. 2025 Aug 15;16:1605972. doi: 10.3389/fimmu.2025.1605972. eCollection 2025.
2
Single-cell and bulk transcriptome profiling reveals RNA-binding protein regulatory programs in cervical cancer.单细胞和批量转录组分析揭示了宫颈癌中的RNA结合蛋白调控程序。
Sci Rep. 2025 Aug 12;15(1):29538. doi: 10.1038/s41598-025-14823-1.
3
Clinical and pathological analyses of gastric-type cervical adenocarcinoma and its prognostic relevance.胃型宫颈腺癌的临床与病理分析及其预后相关性

本文引用的文献

1
CD103+ intraepithelial T cells in high-grade serous ovarian cancer are phenotypically diverse TCRαβ+ CD8αβ+ T cells that can be targeted for cancer immunotherapy.高级别浆液性卵巢癌中的CD103⁺上皮内T细胞是表型多样的TCRαβ⁺CD8αβ⁺T细胞,可成为癌症免疫治疗的靶点。
Oncotarget. 2016 Nov 15;7(46):75130-75144. doi: 10.18632/oncotarget.12077.
2
CD103 defines intraepithelial CD8+ PD1+ tumour-infiltrating lymphocytes of prognostic significance in endometrial adenocarcinoma.CD103可定义子宫内膜腺癌中具有预后意义的上皮内CD8+ PD1+肿瘤浸润淋巴细胞。
Eur J Cancer. 2016 Jun;60:1-11. doi: 10.1016/j.ejca.2016.02.026. Epub 2016 Mar 31.
3
Ther Adv Med Oncol. 2025 Jul 31;17:17588359251361880. doi: 10.1177/17588359251361880. eCollection 2025.
4
Development of therapeutic cancer vaccines based on cancer immunity cycle.基于癌症免疫循环的治疗性癌症疫苗的开发。
Front Med. 2025 Jul 14. doi: 10.1007/s11684-025-1134-6.
5
Assessment of compartment-specific CD103-positive cells for prognosis prediction of colorectal cancer.评估特定间隔的CD103阳性细胞以预测结直肠癌的预后
Cancer Immunol Immunother. 2025 Jun 7;74(8):237. doi: 10.1007/s00262-025-04087-z.
6
Tissue-resident immune cells in cervical cancer: emerging roles and therapeutic implications.宫颈癌中的组织驻留免疫细胞:新出现的作用及治疗意义
Front Immunol. 2025 Apr 22;16:1541950. doi: 10.3389/fimmu.2025.1541950. eCollection 2025.
7
Optimization of Immunotherapy Strategies Based on Spatiotemporal Heterogeneity of Tumour-Associated Tissue-Resident Memory T Cells.基于肿瘤相关组织驻留记忆T细胞时空异质性的免疫治疗策略优化
Immunology. 2025 Jun;175(2):123-133. doi: 10.1111/imm.13924. Epub 2025 Mar 20.
8
Tissue-resident memory T cells in urinary tract diseases.泌尿系统疾病中的组织驻留记忆T细胞。
Front Immunol. 2025 Feb 24;16:1535930. doi: 10.3389/fimmu.2025.1535930. eCollection 2025.
9
Tissue-Resident Memory CD8+ T Cells: Differentiation, Phenotypic Heterogeneity, Biological Function, Disease, and Therapy.组织驻留记忆性CD8+ T细胞:分化、表型异质性、生物学功能、疾病与治疗
MedComm (2020). 2025 Mar 10;6(3):e70132. doi: 10.1002/mco2.70132. eCollection 2025 Mar.
10
Tissue-resident immune cells: from defining characteristics to roles in diseases.组织驻留免疫细胞:从定义特征到在疾病中的作用
Signal Transduct Target Ther. 2025 Jan 17;10(1):12. doi: 10.1038/s41392-024-02050-5.
Clonal neoantigens elicit T cell immunoreactivity and sensitivity to immune checkpoint blockade.
克隆性新抗原引发T细胞免疫反应性以及对免疫检查点阻断的敏感性。
Science. 2016 Mar 25;351(6280):1463-9. doi: 10.1126/science.aaf1490. Epub 2016 Mar 3.
4
TGFβ Signaling Intersects with CD103 Integrin Signaling to Promote T-Lymphocyte Accumulation and Antitumor Activity in the Lung Tumor Microenvironment.TGFβ 信号与 CD103 整合素信号交叉作用,促进肺肿瘤微环境中 T 淋巴细胞的积累和抗肿瘤活性。
Cancer Res. 2016 Apr 1;76(7):1757-69. doi: 10.1158/0008-5472.CAN-15-1545. Epub 2016 Feb 26.
5
Endocervical adenocarcinoma: selected diagnostic challenges.宫颈管腺癌:特定的诊断挑战
Mod Pathol. 2016 Jan;29 Suppl 1:S12-28. doi: 10.1038/modpathol.2015.131.
6
A rationally designed combined treatment with an alphavirus-based cancer vaccine, sunitinib and low-dose tumor irradiation completely blocks tumor development.一种基于甲病毒的癌症疫苗、舒尼替尼和低剂量肿瘤照射的合理设计联合治疗完全阻断了肿瘤发展。
Oncoimmunology. 2015 May 27;4(10):e1029699. doi: 10.1080/2162402X.2015.1029699. eCollection 2015 Oct.
7
Safety, efficacy, and immunogenicity of VGX-3100, a therapeutic synthetic DNA vaccine targeting human papillomavirus 16 and 18 E6 and E7 proteins for cervical intraepithelial neoplasia 2/3: a randomised, double-blind, placebo-controlled phase 2b trial.VGX-3100用于治疗宫颈上皮内瘤变2/3的安全性、有效性及免疫原性:一项针对人乳头瘤病毒16和18 E6及E7蛋白的治疗性合成DNA疫苗的随机、双盲、安慰剂对照2b期试验
Lancet. 2015 Nov 21;386(10008):2078-2088. doi: 10.1016/S0140-6736(15)00239-1. Epub 2015 Sep 17.
8
Genomic correlates of response to CTLA-4 blockade in metastatic melanoma.转移性黑色素瘤中对CTLA-4阻断反应的基因组关联
Science. 2015 Oct 9;350(6257):207-211. doi: 10.1126/science.aad0095. Epub 2015 Sep 10.
9
The tumor area occupied by Tbet+ cells in deeply invading cervical cancer predicts clinical outcome.深度浸润性宫颈癌中Tbet+细胞占据的肿瘤区域可预测临床结局。
J Transl Med. 2015 Sep 10;13:295. doi: 10.1186/s12967-015-0664-0.
10
PD-1 and CD103 Are Widely Coexpressed on Prognostically Favorable Intraepithelial CD8 T Cells in Human Ovarian Cancer.PD-1 和 CD103 在人卵巢癌中具有预后意义的上皮内 CD8 T 细胞上广泛共表达。
Cancer Immunol Res. 2015 Aug;3(8):926-35. doi: 10.1158/2326-6066.CIR-14-0239. Epub 2015 May 8.