Suppr超能文献

组蛋白变体macroH2A赋予肠道干细胞区室功能稳健性。

The histone variant macroH2A confers functional robustness to the intestinal stem cell compartment.

作者信息

Cedeno Ryan James, Nakauka-Ddamba Angela, Yousefi Maryam, Sterling Stephanie, Leu Nicolae Adrian, Li Ning, Pehrson John R, Lengner Christopher Joachim

机构信息

Department of Biomedical Sciences, University of Pennsylvania School of Veterinary Medicine, Philadelphia, Pennsylvania, United States of America.

Cell and Molecular Biology Graduate Program, Perelman School of Medicine at the University of Pennsylvania, Philadelphia, United States of America.

出版信息

PLoS One. 2017 Sep 21;12(9):e0185196. doi: 10.1371/journal.pone.0185196. eCollection 2017.

Abstract

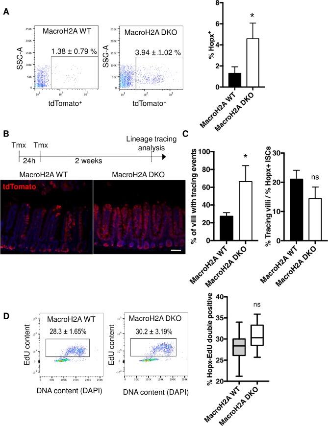
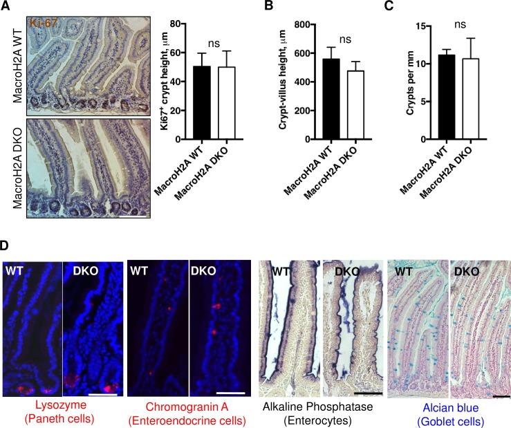
A stem cell's epigenome directs cell fate during development, homeostasis, and regeneration. Epigenetic dysregulation can lead to inappropriate cell fate decisions, aberrant cell function, and even cancer. The histone variant macroH2A has been shown to influence gene expression, guide cell fate, and safeguard against genotoxic stress. Interestingly, mice lacking functional macroH2A histones (hereafter referred to as macroH2A DKO) are viable and fertile; yet suffer from increased perinatal death and reduced weight and size compared to wildtype (WT). Here, we ask whether the ostensible reduced vigor of macroH2A DKO mice extends to intestinal stem cell (ISC) function during homeostasis, regeneration, and oncogenesis. Lgr5-eGFP-IRES-CreERT2 or Hopx-CreERT2::Rosa26-LSL-tdTomato ISC reporter mice or the C57BL/6J-Apcmin/J murine intestinal adenoma model were bred into a macroH2A DKO or strain-matched WT background and assessed for ISC functionality, regeneration and tumorigenesis. High-dose (12Gy) whole-body γ-irradiation was used as an injury model. We show that macroH2A is dispensable for intestinal homeostasis and macroH2A DKO mice have similar numbers of active crypt-base columnar ISCs (CBCs). MacroH2A DKO intestine exhibits impaired regeneration following injury, despite having significantly more putative reserve ISCs. DKO reserve ISCs disproportionately undergo apoptosis compared to WT after DNA damage infliction. Interestingly, a macroH2A DKO background does not significantly increase tumorigenesis in the Apcmin model of intestinal adenoma. We conclude that macroH2A influences reserve ISC number and function during homeostasis and regeneration. These data suggest macroH2A enhances reserve ISC survival after DNA damage and thus confers functional robustness to the intestinal epithelium.

摘要

干细胞的表观基因组在发育、体内平衡和再生过程中指导细胞命运。表观遗传失调会导致不适当的细胞命运决定、异常的细胞功能,甚至引发癌症。组蛋白变体macroH2A已被证明会影响基因表达、引导细胞命运,并抵御基因毒性应激。有趣的是,缺乏功能性macroH2A组蛋白的小鼠(以下简称macroH2A DKO)能够存活且可育;然而,与野生型(WT)相比,它们的围产期死亡率增加,体重和体型减小。在此,我们探究macroH2A DKO小鼠表面上活力降低的情况是否会延伸至体内平衡、再生和肿瘤发生过程中的肠道干细胞(ISC)功能。将Lgr5-eGFP-IRES-CreERT2或Hopx-CreERT2::Rosa26-LSL-tdTomato ISC报告基因小鼠或C57BL/6J-Apcmin/J小鼠肠道腺瘤模型培育成macroH2A DKO或品系匹配的WT背景,并评估其ISC功能、再生和肿瘤发生情况。高剂量(12Gy)全身γ射线照射用作损伤模型。我们发现,macroH2A对于肠道内稳态并非必需,macroH2A DKO小鼠具有相似数量的活跃隐窝基部柱状ISC(CBC)。尽管macroH2A DKO肠道中假定的储备ISC明显更多,但损伤后其再生能力受损。与WT相比,DNA损伤后DKO储备ISC过度凋亡。有趣的是,在肠道腺瘤的Apcmin模型中,macroH2A DKO背景不会显著增加肿瘤发生。我们得出结论,macroH2A在体内平衡和再生过程中影响储备ISC数量和功能。这些数据表明,macroH2A可增强DNA损伤后储备ISC的存活能力,从而赋予肠道上皮功能稳健性。

https://cdn.ncbi.nlm.nih.gov/pmc/blobs/c996/5608326/e91e51dedfd3/pone.0185196.g001.jpg

文献AI研究员

20分钟写一篇综述,助力文献阅读效率提升50倍。

立即体验

用中文搜PubMed

大模型驱动的PubMed中文搜索引擎

马上搜索

文档翻译

学术文献翻译模型,支持多种主流文档格式。

立即体验