Gao Feng-Juan, Zhang Sheng-Hai, Xu Ping, Yang Bo-Qi, Zhang Rong, Cheng Yun, Zhou Xu-Jiao, Huang Wan-Jing, Wang Min, Chen Jun-Yi, Sun Xing-Huai, Wu Ji-Hong
Eye Institute, Eye and ENT Hospital, College of Medicine, Fudan UniversityShanghai, China.
State Key Laboratory of Medical Neurobiology, Institutes of Brain Science and Collaborative Innovation Center for Brain Science, Shanghai Medical College, Fudan UniversityShanghai, China.
Front Mol Neurosci. 2017 Sep 7;10:285. doi: 10.3389/fnmol.2017.00285. eCollection 2017.
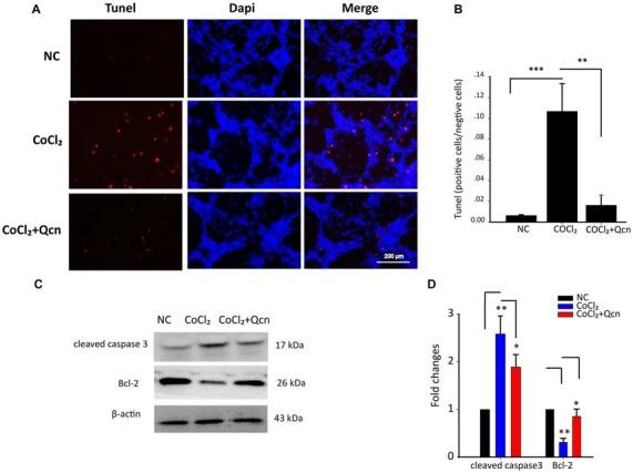
Glaucoma is a progressive neuropathy characterized by the loss of retinal ganglion cells (RGCs). Strategies that delay or halt RGC loss have been recognized as potentially beneficial for rescuing vision in glaucoma patients. Quercetin (Qcn) is a natural and important dietary flavonoid compound, widely distributed in fruits and vegetables. Mounting evidence suggests that Qcn has numerous neuroprotective effects. However, whether Qcn exerts neuroprotective effects on RGC in glaucoma is poorly understood. In this study, we investigated the protective effect of Qcn against RGC damage in a rat chronic ocular hypertension (COHT) model and hypoxia-induced primary cultured RGC damage , and we further explored the underlying neuroprotective mechanisms. We found that Qcn not only improved RGC survival and function from a very early stage of COHT , it promoted the survival of hypoxia-treated primary cultured RGCs via ameliorating mitochondrial function and preventing mitochondria-mediated apoptosis. Our findings suggest that Qcn has direct protective effects on RGCs that are independent of lowering the intraocular pressure (IOP). Qcn may be a promising therapeutic agent for improving RGC survival and function in glaucomatous neurodegeneration.
青光眼是一种以视网膜神经节细胞(RGCs)丧失为特征的进行性神经病变。延缓或阻止RGCs丧失的策略已被认为对挽救青光眼患者的视力具有潜在益处。槲皮素(Qcn)是一种天然且重要的膳食类黄酮化合物,广泛分布于水果和蔬菜中。越来越多的证据表明,Qcn具有多种神经保护作用。然而,Qcn对青光眼患者的RGCs是否具有神经保护作用尚不清楚。在本研究中,我们研究了Qcn对大鼠慢性高眼压(COHT)模型中RGCs损伤以及缺氧诱导的原代培养RGCs损伤的保护作用,并进一步探讨了其潜在的神经保护机制。我们发现,Qcn不仅在COHT的极早期就改善了RGCs的存活和功能,还通过改善线粒体功能和防止线粒体介导的细胞凋亡促进了缺氧处理的原代培养RGCs的存活。我们的研究结果表明,Qcn对RGCs具有直接保护作用,且这种作用独立于降低眼压(IOP)。Qcn可能是一种有前景的治疗药物,可改善青光眼神经变性中RGCs的存活和功能。