Suppr超能文献

亚砷酸钠诱导的学习和记忆障碍与大鼠海马内质网应激介导的细胞凋亡有关。

Sodium Arsenite-Induced Learning and Memory Impairment Is Associated with Endoplasmic Reticulum Stress-Mediated Apoptosis in Rat Hippocampus.

作者信息

Sun Hongna, Yang Yanmei, Shao Hanwen, Sun Weiwei, Gu Muyu, Wang Hui, Jiang Lixin, Qu Lisha, Sun Dianjun, Gao Yanhui

机构信息

Key Lab of Etiology and Epidemiology, Education Bureau of Heilongjiang Province & Ministry of Health, Center for Endemic Disease Control, Chinese Center for Disease Control and Prevention, Harbin Medical UniversityHarbin, China.

Institution of Environmentally Related Diseases, Harbin Medical UniversityHarbin, China.

出版信息

Front Mol Neurosci. 2017 Sep 7;10:286. doi: 10.3389/fnmol.2017.00286. eCollection 2017.

Abstract

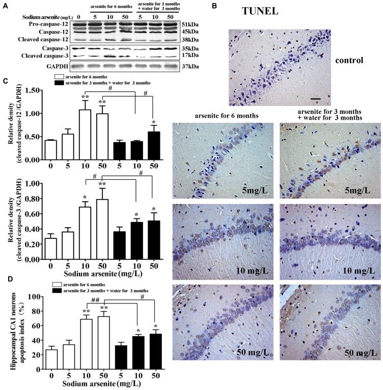
Chronic arsenic exposure has been associated to cognitive deficits. However, mechanisms remain unknown. The present study investigated the neurotoxic effects of sodium arsenite in drinking water over different dosages and time periods. Based on results from the Morris water maze (MWM) and morphological analysis, an exposure to sodium arsenite could induce neuronal damage in the hippocampus, reduce learning ability, and accelerate memory impairment. Sodium arsenite significantly increased homocysteine levels in serum and brain. Moreover, sodium arsenite triggered unfolded protein response (UPR), leading to the phosphorylation of RNA-regulated protein kinase-like ER kinase (PERK) and eukaryotic translation initiation factor 2 subunit α (eIF2α), and the induction of activating transcription factor 4 (ATF4). Arsenite exposure also stimulated the expression of the endoplasmic reticulum (ER) stress markers, glucose-regulated protein 78 (GRP78), C/EBP homologous protein (CHOP) and the cleavage of caspase-12. Furthermore, exposure to arsenite enhanced apoptosis as demonstrated by expression of caspase-3 and TUNEL assay in the hippocampus. The results suggest that exposure to arsenite can significantly decrease learning ability and accelerate memory impairment. Potential mechanisms are related to enhancement of homocysteine and ER stress-induced apoptosis in the hippocampus.

摘要

长期接触砷与认知缺陷有关。然而,其机制尚不清楚。本研究调查了不同剂量和时间段的饮用水中砷酸钠的神经毒性作用。基于莫里斯水迷宫(MWM)和形态学分析的结果,接触砷酸钠可诱导海马体神经元损伤,降低学习能力,并加速记忆障碍。砷酸钠显著提高了血清和大脑中的同型半胱氨酸水平。此外,砷酸钠引发了未折叠蛋白反应(UPR),导致RNA调节蛋白激酶样内质网激酶(PERK)和真核翻译起始因子2亚基α(eIF2α)磷酸化,并诱导激活转录因子4(ATF4)。砷暴露还刺激了内质网(ER)应激标志物葡萄糖调节蛋白78(GRP78)、C/EBP同源蛋白(CHOP)的表达以及半胱天冬酶-12的裂解。此外,通过海马体中半胱天冬酶-3的表达和TUNEL检测表明,接触砷会增强细胞凋亡。结果表明,接触砷会显著降低学习能力并加速记忆障碍。潜在机制与海马体中同型半胱氨酸的增加和内质网应激诱导的细胞凋亡有关。

https://cdn.ncbi.nlm.nih.gov/pmc/blobs/707c/5594089/b8e6e79818c0/fnmol-10-00286-g0001.jpg

文献AI研究员

20分钟写一篇综述,助力文献阅读效率提升50倍。

立即体验

用中文搜PubMed

大模型驱动的PubMed中文搜索引擎

马上搜索

文档翻译

学术文献翻译模型,支持多种主流文档格式。

立即体验